CSR BC6130/BC6140配置工具
来源: 评论:0 点击:
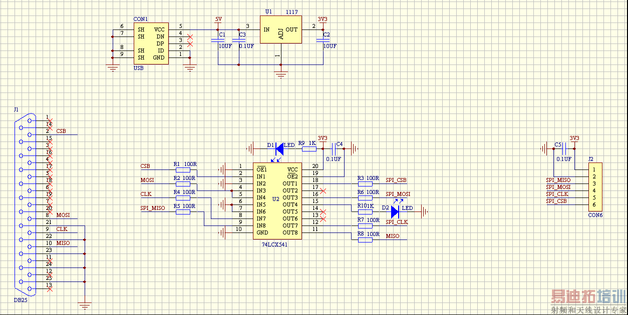
CSR BC6130/6140/6150配置工具-Headset Configuration Tool 4.0.6
http://www.btspeaker.com/thread-1262-1-1.html
http://www.btspeaker.com/thread-1262-1-1.html
找了很久的!顶一下
学习学习 顶

test"||
"|| !!!!!!!!
http://www.btspeaker.com/data/at ... zpgxhypgvuu34uh.rar
"||谢谢楼主分享!
谢谢楼主分享!
十分感谢lz的分享 不过这个网站下载好困难啊 要是有人能上传上来就好了
相关热词搜索:楼主
上一篇:Zigbee是什么?Zigbee相关基础知识
下一篇:WIFI RF 测试那些参数
评论排行
- ·HFSS天线设计入门中文视频教程(1)
- ·CST2013破解文件,和谐万岁(1)
- ·关于打不开ADS帮助文档(1)
- ·基于左手介质的小型微带天线(1)
- ·HFSS10中仿真出现的错误(1)
- ·HFSS仿真螺旋天线模型的脚本程序(1)
- ·HFSS能仿真线圈天线吗?(1)
- ·Momentum中无法设置Substrate?(1)
- ·大家ADS2008中PIN二极管如何设定啊(1)
- ·请教ADS中的MSub个参数的意思(1)
- ·HFSS中怎么设置一个平面波激励啊(1)
- ·Hfss局部加密网格(1)
- ·HFSS使用心得(1)
- ·HFSS设计微带发夹型滤波器,求耦合系数请教(1)
- ·Microstrip Antenna Technology (Ke...(0)
- ·跟大家分享个宽频带90度功分移相网络(0)
- ·求教ADS中倍频器与频率源设置(0)
- ·30多个ADS视频教程在线观看(0)
- ·微波射频电路仿真100例(0)
- ·射频功率放大器设计资料(0)
