- 易迪拓培训,专注于微波、射频、天线设计工程师的培养
变容二极管的建模
录入:edatop.com 点击:
求大神帮忙看看,在做一个变容二极管的仿真,先用的diode model然后改了参数,我的电路是这样的,参数datasheet上还挺详细的。但是怎么仿真都出不来datasheet上的参数,求助困扰很久了。ADS新人求帮忙


因为有源的仿真...不是这样搞的!
你是想测变容二极管的S参数吗?
这是我在一本ADS的书上看到的关于变容的仿真 。是直流偏置的加法没对么求指点一下T_T
我想测变容二极管电容随加的反向偏置改变的变化情况这个是变容二极管的等效电路,想求出Z(1,1)然后再用公式转化出电容来着
这样...不知是否有帮助? (我也只想帮到这里)
**端口除非是有源端口(DC),一般的无源端口(AC) 是无法直接链接在有源(DC)线路上的!
驾驶证都没有考到、就急着开车上路!?
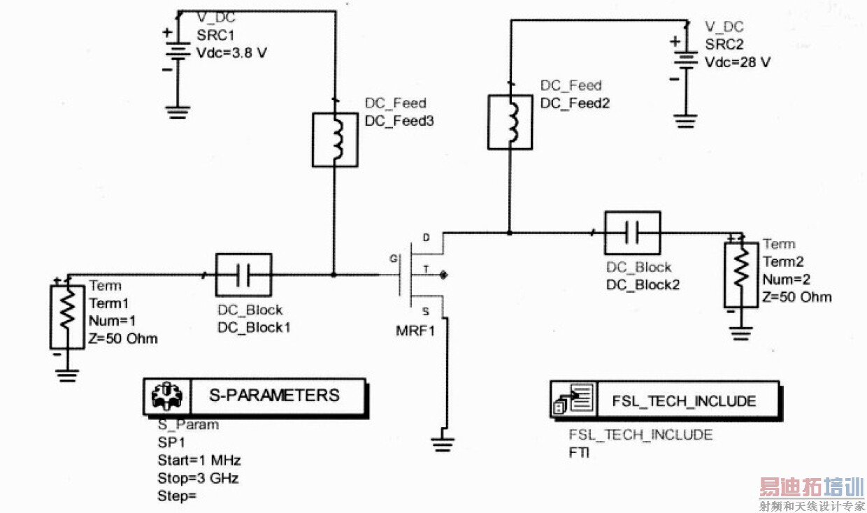
foxman说的没错,你那个直流电源是短路了,要加个隔直,下面是书上的三极管偏置的加法,可以参考下
谢谢
申明:网友回复良莠不齐,仅供参考。如需专业帮助,请学习易迪拓培训专家讲授的ADS视频培训课程。
ADS培训课程推荐详情>>
国内最全面、最专业的Agilent ADS培训课程,可以帮助您从零开始,全面系统学习ADS设计应用【More..】
- Agilent ADS教学培训课程套装
- 两周学会ADS2011、ADS2013视频教程
- ADS2012、ADS2013射频电路设计详解
- ADS高低阻抗线微带滤波器设计培训教程
- ADS混频器仿真分析实例视频培训课程
- ADS Momentum电磁仿真设计视频课程
- ADS射频电路与通信系统设计高级培训
- ADS Layout和电磁仿真设计培训视频
- ADS Workspace and Simulators Training Course
- ADS Circuit Simulation Training Course
- ADS Layout and EM Simulation Training Course
- Agilent ADS 内部原版培训教材合集
