- 易迪拓培训,专注于微波、射频、天线设计工程师的培养
ADS软件仿真问题求解
录入:edatop.com 点击:

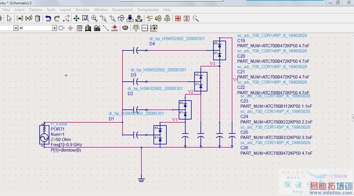
请求高人指点 用哪一种仿真来测出四个点的电压值啊(V1V2V3V4)具体你的步骤是什么?我用的是2009的ADS谢谢了!
有哪位高人指点啊。 在线等。
用齿轮旁边那个红色的菱形,在你要的地方加上v1 v2 v3 v4的名称
前面说哩正解,呵
恩 我加了啊图上显示出来了 但是用哪种仿真来仿真呢?瞬态?还是交流仿真? 这个不了解。
请问 高手 该如何进行仿真啊?
用谐波平衡
可不可以加个QQ啊。请教
申明:网友回复良莠不齐,仅供参考。如需专业帮助,请学习易迪拓培训专家讲授的ADS视频培训课程。
上一篇:ADS版图仿真问题
下一篇:设计RF PA时mos管的偏置和输入输出阻抗怎么设计?
ADS培训课程推荐详情>>
国内最全面、最专业的Agilent ADS培训课程,可以帮助您从零开始,全面系统学习ADS设计应用【More..】
- Agilent ADS教学培训课程套装
- 两周学会ADS2011、ADS2013视频教程
- ADS2012、ADS2013射频电路设计详解
- ADS高低阻抗线微带滤波器设计培训教程
- ADS混频器仿真分析实例视频培训课程
- ADS Momentum电磁仿真设计视频课程
- ADS射频电路与通信系统设计高级培训
- ADS Layout和电磁仿真设计培训视频
- ADS Workspace and Simulators Training Course
- ADS Circuit Simulation Training Course
- ADS Layout and EM Simulation Training Course
- Agilent ADS 内部原版培训教材合集
