- 易迪拓培训,专注于微波、射频、天线设计工程师的培养
ADS仿真功放管的S参数,请看我的电路正确否?
录入:edatop.com 点击:
在设计一个功放之前,首先不加稳定元件,先判断管子的输入输出稳定圆是不是在SMITH chart的外部,所以我先下载功放管的design kit ,仿真它的稳定性,
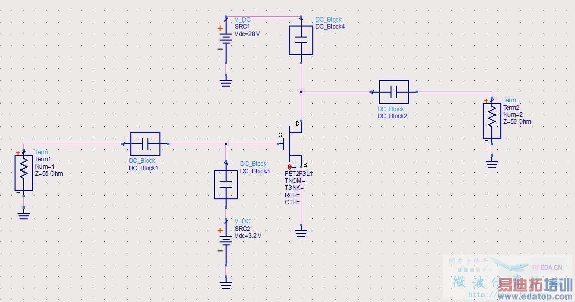
电路图如下:

仿真得到的S参数如下,其中S21大于1了,所以请问大家,拿到一个design kit 后 ,针对管子的参数,首先进行什么步骤,然后。

电路图如下:

仿真得到的S参数如下,其中S21大于1了,所以请问大家,拿到一个design kit 后 ,针对管子的参数,首先进行什么步骤,然后。

错的
偏置加到管子上不能用DC Block。你这样当得没加偏置
应该用DC feed
同意前面的
还有你这是什么类型的管子
栅极是否该加负压?
先直流仿真(也可以直接用数据手册上的),然后再加上偏置电路,再测试稳定性,不稳定则要采取稳定性措施,最后S参数仿真,做匹配优化……
建议楼主找到ADS2008那本教程书,好好看看,会有很大帮助
申明:网友回复良莠不齐,仅供参考。如需专业帮助,请学习易迪拓培训专家讲授的ADS视频培训课程。
ADS培训课程推荐详情>>
国内最全面、最专业的Agilent ADS培训课程,可以帮助您从零开始,全面系统学习ADS设计应用【More..】
- Agilent ADS教学培训课程套装
- 两周学会ADS2011、ADS2013视频教程
- ADS2012、ADS2013射频电路设计详解
- ADS高低阻抗线微带滤波器设计培训教程
- ADS混频器仿真分析实例视频培训课程
- ADS Momentum电磁仿真设计视频课程
- ADS射频电路与通信系统设计高级培训
- ADS Layout和电磁仿真设计培训视频
- ADS Workspace and Simulators Training Course
- ADS Circuit Simulation Training Course
- ADS Layout and EM Simulation Training Course
- Agilent ADS 内部原版培训教材合集
