- 易迪拓培训,专注于微波、射频、天线设计工程师的培养
ADS仿真时有几处警告,但结果依然出来了
录入:edatop.com 点击:
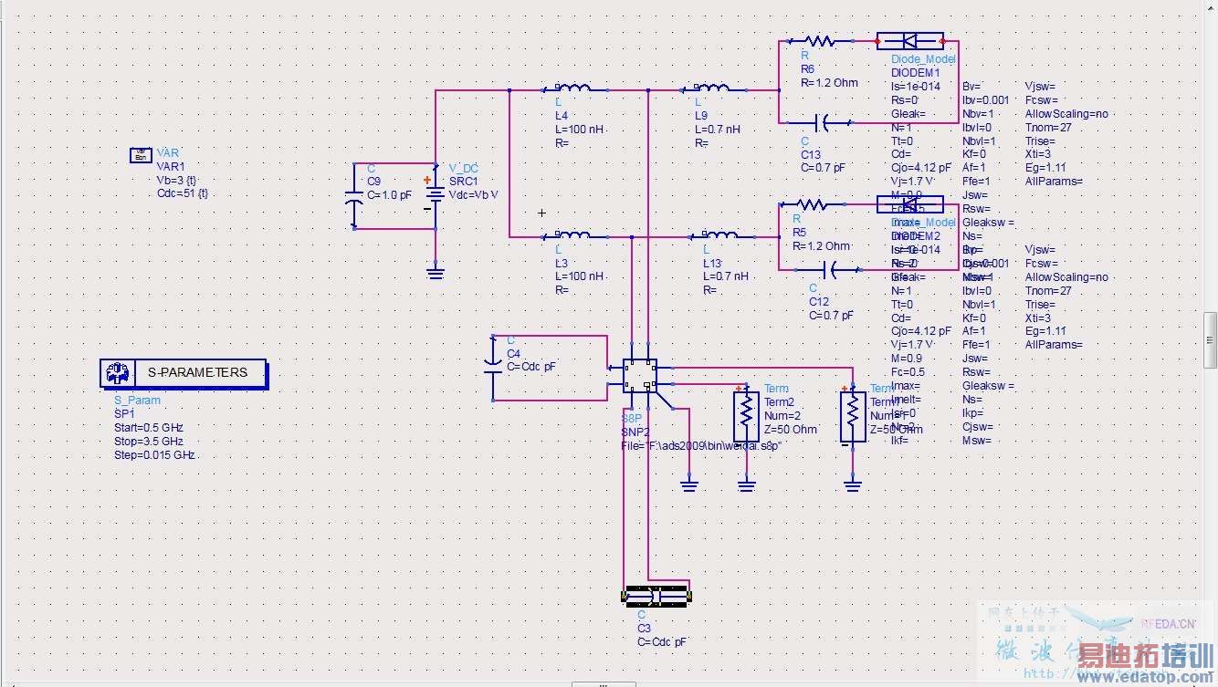
今天在ADS上进行仿真,模型建好后,开始仿真,出现了几处警告,但结果依然出来了。附图如下,高手请看。




警告是说S2P 文件的数据不包含设定的仿真频点,需要进行插值处理。
你的设计中,二极管元件设定是不对的,你连接的是个模型卡元件,没有管脚,需要配合一个有管脚的二极管实体才行
不是太明白,那么如何进行插值处理呢。二级管处是否是要再加一个带管脚的二极管实体呢?
申明:网友回复良莠不齐,仅供参考。如需专业帮助,请学习易迪拓培训专家讲授的ADS视频培训课程。
上一篇:ADS2011 如何安裝以前2006的Design Kit?
下一篇:ADS裏面marker的delta mode怎麼是灰色的不能選擇?
ADS培训课程推荐详情>>
国内最全面、最专业的Agilent ADS培训课程,可以帮助您从零开始,全面系统学习ADS设计应用【More..】
- Agilent ADS教学培训课程套装
- 两周学会ADS2011、ADS2013视频教程
- ADS2012、ADS2013射频电路设计详解
- ADS高低阻抗线微带滤波器设计培训教程
- ADS混频器仿真分析实例视频培训课程
- ADS Momentum电磁仿真设计视频课程
- ADS射频电路与通信系统设计高级培训
- ADS Layout和电磁仿真设计培训视频
- ADS Workspace and Simulators Training Course
- ADS Circuit Simulation Training Course
- ADS Layout and EM Simulation Training Course
- Agilent ADS 内部原版培训教材合集
