- 易迪拓培训,专注于微波、射频、天线设计工程师的培养
射频前端匹配电路仿真问题
录入:edatop.com 点击:
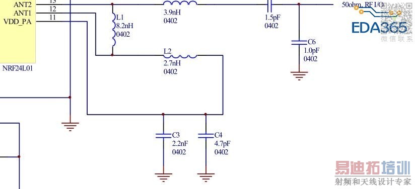
想做射频前端匹配电路仿真,第一次接触 想问下ANT1 ANT2 VDDPA要分别建立三个端口吗?资料上负载阻抗是15Ω+j88Ω ,怎么设置?


两种方法:
1.用design kit下的loadpull,在loadpull控件里填入你的复数阻抗。
一个天线一个loadpull,注意是loadpull不是端口。
2.搭建好rlc,结构自定,注意考虑可行性,用参数扫描直到smith chart显示为你当前的复阻抗值,再将电路做成symbol,此时等同于load impedance,与前端PA和匹配去做分析。这里注意是要做端口,一个天线一个端口。
申明:网友回复良莠不齐,仅供参考。如需专业帮助,请学习易迪拓培训专家讲授的ADS视频培训课程。
ADS培训课程推荐详情>>
国内最全面、最专业的Agilent ADS培训课程,可以帮助您从零开始,全面系统学习ADS设计应用【More..】
- Agilent ADS教学培训课程套装
- 两周学会ADS2011、ADS2013视频教程
- ADS2012、ADS2013射频电路设计详解
- ADS高低阻抗线微带滤波器设计培训教程
- ADS混频器仿真分析实例视频培训课程
- ADS Momentum电磁仿真设计视频课程
- ADS射频电路与通信系统设计高级培训
- ADS Layout和电磁仿真设计培训视频
- ADS Workspace and Simulators Training Course
- ADS Circuit Simulation Training Course
- ADS Layout and EM Simulation Training Course
- Agilent ADS 内部原版培训教材合集
