- 易迪拓培训,专注于微波、射频、天线设计工程师的培养
ADS做仿真,输入输出有较好的匹配,不知道放大电路该怎么设置
录入:edatop.com 点击:
我是用三菱的RD15HVF1做射频终端放大 工作在160MHz
s2p文件是相当于已经设置好偏置的电路么?我现在用ADS做的仿真,输入输出有较好的匹配,但却不知道放大电路该怎么设置,该如何做出PCB
它的S2P文件是在Vds=12.5V,Ids=500mA测得的,那么我们是否就要设置偏置电路使其符合这个指标
datasheet和ADS的工程文件见附件,做好的那个是在network文件夹下的version1_4_1
求高手帮忙啊,毕业设计,就要毕不了业了,可以加QQ:1277933624交流,
万分感谢啊

s2p文件是相当于已经设置好偏置的电路么?我现在用ADS做的仿真,输入输出有较好的匹配,但却不知道放大电路该怎么设置,该如何做出PCB
它的S2P文件是在Vds=12.5V,Ids=500mA测得的,那么我们是否就要设置偏置电路使其符合这个指标
datasheet和ADS的工程文件见附件,做好的那个是在network文件夹下的version1_4_1
求高手帮忙啊,毕业设计,就要毕不了业了,可以加QQ:1277933624交流,
万分感谢啊
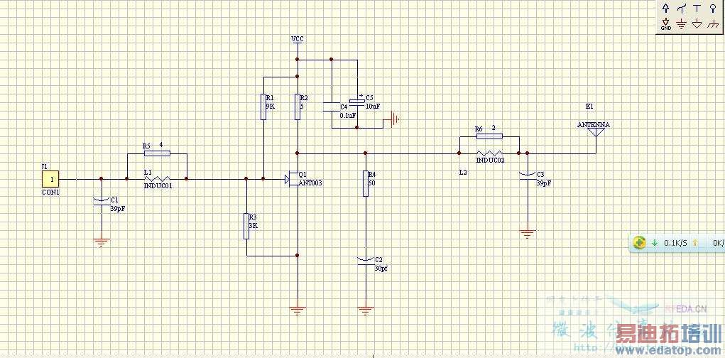
自己做的电路是这个,做了PCB,测试的时候,加11V的电压,Id=110MA,加12V电压时,管子就很快地发热了。而且R2我还是用50欧的而不是本应加的5欧

电路有问题
给你个文件,内有用小信号如何设计功放。
申明:网友回复良莠不齐,仅供参考。如需专业帮助,请学习易迪拓培训专家讲授的ADS视频培训课程。
上一篇:ADS集中元件导入版图的问题
下一篇:TDK designkit for ADS
ADS培训课程推荐详情>>
国内最全面、最专业的Agilent ADS培训课程,可以帮助您从零开始,全面系统学习ADS设计应用【More..】
- Agilent ADS教学培训课程套装
- 两周学会ADS2011、ADS2013视频教程
- ADS2012、ADS2013射频电路设计详解
- ADS高低阻抗线微带滤波器设计培训教程
- ADS混频器仿真分析实例视频培训课程
- ADS Momentum电磁仿真设计视频课程
- ADS射频电路与通信系统设计高级培训
- ADS Layout和电磁仿真设计培训视频
- ADS Workspace and Simulators Training Course
- ADS Circuit Simulation Training Course
- ADS Layout and EM Simulation Training Course
- Agilent ADS 内部原版培训教材合集
