- 易迪拓培训,专注于微波、射频、天线设计工程师的培养
ads simulation hartley .dsn oscilator
1. Is it possible to simulate oscillation with the SPICE3f5-engine? Or do one need a Harmonic Balance -code ? (Just, heard of it, don't know what it does. Has to do something with the problems encounteed in oscillator-simulation).
2. If possible to simulate how do I increase the feedback-voltage from collector to base without compromising the 180 +180 degree phase shift (collector output + transformer)
Kindest regards,
StoppTidigare
Attaching a proteus simulation file
SPICE is useful for oscillator simulation. What is the oscillation frequency? A circuit diagram would help (jpeg, gif, pdf etc), your RAR-file only contains a DSN-file.
1.) Oscillator circuits can always be simulated with transient analysis. In order to keep the simulation time within limits it sometimes makes sense to give a capacitor an initial voltage.
2.) I recommend to you not to post a simulation file, but instead a pdf or jepg format to show the circuitry.
Thanks for the responce good friends.
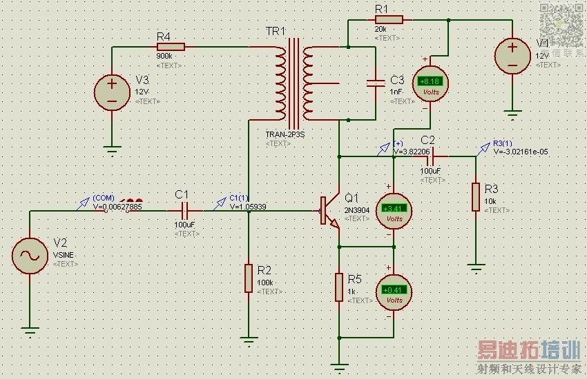
Here is a picture with the Dc-operating point values on the virtual measurements.
/StoppTidigare

Those resistor values seems a bit high... 1 Megohm in bias for a bipolar transistor? and 20 kohm in collector... I would try to run a tad higher Icq, but maybe you did shoot for ultra low current?
It's a superregenerative receiver? In this case simulation will be dificult and long, needing at least a few quench cycles.
What frequency? C1 is too big for RF, also C3 value is too high. What kind of transformer do you use, the winding inductance should be in the μH - nH range, not an iron core transformer.
If it's only oscillator, not receiver, the R1 lead going to LC tank should be bypassed with a 10nF capacitor. Also, lower values for resistors.
What is the purpose of V2 and C1 ?
Thank you friends!
The V1 source was thought to be needed to kickstart the oscillation. Thought I needed something equivalent to noise to get the party started.
It must be the case that an oscillator circuit does not need a simulated noise source to get started in simulatio, since it comes inderectly from numerical integration errors.
I got these values forn the transformer
{LP=0.1uH}
{LS=0.1uH}
{M=1.0} //coupling facxtor
{RP=1m}//Ohms
{RS=1m}//Ohms
I just want it to oscillate with a frequency whats so ever, its not an advanced design. I am not an rf-engineer. Just helping a friend that teaches radio in a military school.
The oscillator is a part of a reactance modulator that is to be simulated and explained to the students.
I tried to take the transformer connection from the upper connection instead of the
lower. In the simulation it does not matter(1?!), only the load node resonates, neither the base or the collector. ?
Can you guys give me some rules of thumb for the proper bias ?
Should U_ce be 30% of supply voltage U_Rc= 40% and U_Re=30% ?
Or what do you people usally use?
Kindest regards,
StoppTidigare
Eliminate R1,C1, V2, put a bypass cap from R4-transformer junction to ground.
Select transformer winding inductance and C3 so that reactance is in the range of 50-500 ohm at the resonant frequency, egg. C3=100pF, L=10uH. Bias depends on oscillator, needed amplification you should use 0.5-3mA current, and maximum voltage swing. For HF oscillators, simulate for at least 50-100us.
Classic Hartley and Colpitts oscillators are more common, and easier to do in practice, with no transformer.
Use the new resitor bias values and the new added decoupling capacitors and it will work.
If you are basically interested in simulating a circuit rather than simulator research, I wouldn't make such assumptions. A current pulse as starter has the advantage of not affecting the circuit after the stimulation has ended. And it also reveals insufficient positive feedback of an oscillator by showing a decreasing oscillation.
申明:网友回复良莠不齐,仅供参考。如需专业帮助,请学习易迪拓培训专家讲授的ADS视频培训课程。
上一篇:[Help]ADS _ PLL PhaseNoise Response simulation
下一篇:ads smith chart
国内最全面、最专业的Agilent ADS培训课程,可以帮助您从零开始,全面系统学习ADS设计应用【More..】
- Agilent ADS教学培训课程套装
- 两周学会ADS2011、ADS2013视频教程
- ADS2012、ADS2013射频电路设计详解
- ADS高低阻抗线微带滤波器设计培训教程
- ADS混频器仿真分析实例视频培训课程
- ADS Momentum电磁仿真设计视频课程
- ADS射频电路与通信系统设计高级培训
- ADS Layout和电磁仿真设计培训视频
- ADS Workspace and Simulators Training Course
- ADS Circuit Simulation Training Course
- ADS Layout and EM Simulation Training Course
- Agilent ADS 内部原版培训教材合集
