- 易迪拓培训,专注于微波、射频、天线设计工程师的培养
ADS: Advanced Design System | netlist error

netlist error above appearing on my simulation.

the circuit trying to make.
Please let me know how to solve it. thanks.
In schematic, use menu item "Simulate > Generate Netlist" and check what is on that line.
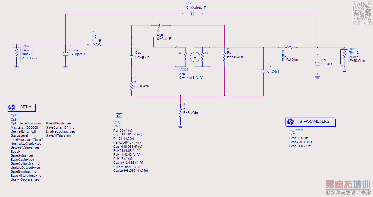
; Top Design: "MyLibrary_lib:cell_1:EquivalentModeltoSparameter"
; Netlisted using Hierarchy Policy: "Standard"
Options ResourceUsage=yes UseNutmegFormat=no EnableOptim=no TopDesignName="MyLibrary_lib:cell_1:EquivalentModeltoSparameter" DcopOutputNodeVoltages=yes DcopOutputPinCurrents=yes DcopOutputAllSweepPoints=no DcopOutputDcopType=0
Port:Term1 N__20 0 Num=1 Z=50 Ohm Noise=yes
Port:Term2 N__2 0 Num=2 Z=50 Ohm Noise=yes
R:Rg N__20 N__0 R=Rg Ohm Noise=yes
R:Ri N__21 N__12 R=Ri Ohm Noise=yes
C:Cdi N__1 N__12 C=Cdi fF
R:Ro N__1 N__12 R=Ro Ohm Noise=yes
R:Rs N__12 0 R=Rs Ohm Noise=yes
R:Rd N__2 N__1 R=Rd Ohm Noise=yes
C:Cgd N__0 N__1 C=Cgd fF
C:Cgate N__20 0 C=Cgate fF
C:C3 N__20 N__2 C=Cgdpad fF
C:Cgs N__0 N__21 C=Cgs fF
C:Cd N__2 0 C=Cd fF
#uselib "ckt" , "VCCS"
VCCS:SRC2 N__0 N__21 N__1 N__12 G=4.4 mS {t} {0} T=0.0 nsec R1=1e100 Ohm R2=1e100 Ohm F=0.0 GHz
Rg=25 {t} {0}
Cgd=181.818 {t} {0}
Ri=39.4 {t} {0}
Rs=6.84848 {t} {0}
Cgs=489.091 {t} {0}
Ro=213.586 {t} {0}
Rd=14.4242 {t} {0}
Cd=17 {t} {0}
Cgate=124.85 {t} {0}
Cdi=20.5859 {t} {0}
Cgdpad=6.91919 {t} {0}
Optim:"Optim1" OptimType="random" ErrorForm="L2" MaxIters=1000000 P=2 DesiredError=0.0 StatusLevel=4 FinalAnalysis="None" NormalizeGoals=yes SetBestValues=yes SaveSolns=yes SaveGoals=yes SaveOptimVars=no UpdateDataset=yes SaveNominal=no SaveAllIterations=no UseAllOptVars=yes UseAllGoals=yes SaveCurrentEF=no InitialTemp=0.1 NumShootsPerIter=20 EnableCockpit=yes SaveAllTrials=no UseAdvTermCriteria=no CostRelativeTol=1.0e-8 LimitOfContSmallImprovement=5
OptimGoal:OptimGoal1 Expr="mag(S(3,3)-S(1,1))" SimInstanceName="SP1" Weight=1 \
SpecLimitLine[1]="OptimGoal1_limit1"
SpecLimitLine:"OptimGoal1_limit1" Type="GreaterThan" Min=0.0 Weight=1.0
OptimGoal:OptimGoal2 Expr="mag(S(4,4)-S(2,2))" SimInstanceName="SP1" Weight=1 \
SpecLimitLine[1]="OptimGoal2_limit1"
SpecLimitLine:"OptimGoal2_limit1" Type="GreaterThan" Min=0.0 Weight=1.0
OptimGoal:OptimGoal3 Expr="mag(S(4,3)-S(2,1))" SimInstanceName="SP1" Weight=1 \
SpecLimitLine[1]="OptimGoal3_limit1"
SpecLimitLine:"OptimGoal3_limit1" Type="GreaterThan" Min=0.0 Weight=1.0
OptimGoal:OptimGoal4 Expr="mag(S(3,4)-S(1,2))" SimInstanceName="SP1" Weight=1 \
SpecLimitLine[1]="OptimGoal4_limit1"
SpecLimitLine:"OptimGoal4_limit1" Type="GreaterThan" Min=0.0 Weight=1.0
S_Param:SP1 CalcS=yes CalcY=no CalcZ=no GroupDelayAperture=1e-4 FreqConversion=no FreqConversionPort=1 StatusLevel=2 CalcNoise=no SortNoise=0 BandwidthForNoise=1.0 Hz DevOpPtLevel=0 \
SweepVar="freq" SweepPlan="SP1_stim" OutputPlan="SP1_Output"
SweepPlan: SP1_stim Start=5 GHz Stop=20.0 GHz Step=1.0 GHz
OutputPlan:SP1_Output \
Type="Output" \
UseEquationNestLevel=yes \
EquationNestLevel=2 \
UseSavedEquationNestLevel=yes \
SavedEquationNestLevel=2
#load "python","LinearCollapse"
Component Module="LinearCollapse" Type="ModelExtractor" NetworkRepresentation=2
Rg=25 {t} {0}
That {0} looks like number zero. Did you type that parameter line in schematic yourself, including that entry?
{t} in schematic shows that an element has tuning parameters defined
{o} in schematic shows that an element has optimiztation parameters defined
But you don't type in {t} or {o}! You define those values using the element parameters dialog.
The netlist entry then looks like this:
X=30 tune{ 15 to 45 by 3 } opt{ 10 to 50 }

I was given notes about ADS from my mentor and the first example is this circuit, the note only show s-parameter review, schematics capture, results with no explanation :(
This note was given by workshop 3 year ago, and my mentor didn't write down the explanation and didn't did a few practice so he forgot everything about ADS :(
looks like I need to look for other source to learn ADS
Thanks for your explaining and write reply to me <3
No problem, just use the dialog to set tuning or optimization. Good luck!
Not sure if you know this, there is some material available from Keysight:
https://www.keysight.com/main/editor...0.0&id=2175659
申明:网友回复良莠不齐,仅供参考。如需专业帮助,请学习易迪拓培训专家讲授的ADS视频培训课程。
上一篇:importing multiple (touchston)S1P in ads?
下一篇:[Moved]: Calling MATLAB scripts from ADS
国内最全面、最专业的Agilent ADS培训课程,可以帮助您从零开始,全面系统学习ADS设计应用【More..】
- Agilent ADS教学培训课程套装
- 两周学会ADS2011、ADS2013视频教程
- ADS2012、ADS2013射频电路设计详解
- ADS高低阻抗线微带滤波器设计培训教程
- ADS混频器仿真分析实例视频培训课程
- ADS Momentum电磁仿真设计视频课程
- ADS射频电路与通信系统设计高级培训
- ADS Layout和电磁仿真设计培训视频
- ADS Workspace and Simulators Training Course
- ADS Circuit Simulation Training Course
- ADS Layout and EM Simulation Training Course
- Agilent ADS 内部原版培训教材合集
