- 易迪拓培训,专注于微波、射频、天线设计工程师的培养
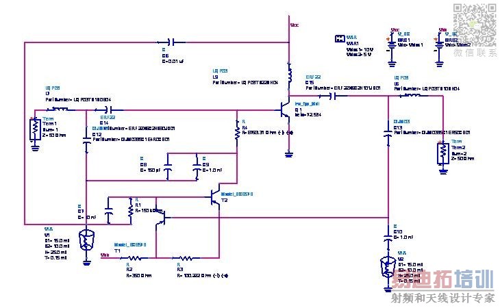
Problem with ADS Simulation using real components

Welcome to the REAL world :D
As you have discovered using "real" components things do differ from the ideal types.
Use good RF components, i.e. ATC or similar and run optimize to embed the stray capacitance/inductance. You shold acheive close to ideal after a few iterations.
Then, the real fun starts.... bulilding and realizing that your circuit still does not behave like within your computer :D
Ths is what makes analogue design such fun! True art!
Good Luck
/WD
Hihi.. Thanks a lot! I have manage to improve my results by quite a bit!
申明:网友回复良莠不齐,仅供参考。如需专业帮助,请学习易迪拓培训专家讲授的ADS视频培训课程。
上一篇:ADS MOS model in 0.13u technology
下一篇:ADS layout editing
国内最全面、最专业的Agilent ADS培训课程,可以帮助您从零开始,全面系统学习ADS设计应用【More..】
- Agilent ADS教学培训课程套装
- 两周学会ADS2011、ADS2013视频教程
- ADS2012、ADS2013射频电路设计详解
- ADS高低阻抗线微带滤波器设计培训教程
- ADS混频器仿真分析实例视频培训课程
- ADS Momentum电磁仿真设计视频课程
- ADS射频电路与通信系统设计高级培训
- ADS Layout和电磁仿真设计培训视频
- ADS Workspace and Simulators Training Course
- ADS Circuit Simulation Training Course
- ADS Layout and EM Simulation Training Course
- Agilent ADS 内部原版培训教材合集
