- 易迪拓培训,专注于微波、射频、天线设计工程师的培养
Is it appropriate to drive 5 loads with one single video amplifier?
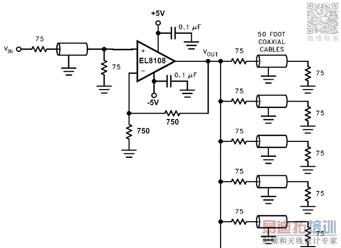
I am using a Video Distribution Amplifier EL8108 from Intersil,
http://www.intersil.com/content/inte...rs/EL8108.html
The circuit is about to driver 5 double terminated cables.
Now I am doubting , if the video signal will work appropriately?
Is it appropriate to drive 5 loads with one single video amplifier?
The current driving capability is fine as calculated, but what about the signal's
quality?
Is it better to use more chips, each driving less loads?
Thanks a lot in advance.

As a rule of thumb I allow for 15mA per load minimum output current so you would need say 100mA to allow for a little overhead. The EL8108 is rated at 450mA so it should work fine.
I used to use EL2099s for this kind of job but it is now obsolete. I think the EL8108 should work well but be very careful to decouple it's supply adequately and beware it might get quite warm.
Brian.
one problem with sharing one op amp for 5 lines, is that there will be no isolation between output ports. If one disconnected a cable 50 feet away and left it open circuited, there could be a very large change in power delivered to the other 4 loads.
biff44, it should be OK although I understand your concern. The EL8108 is specifically designed as a cable driver and can deliver full 2V p-p video into six 150R loads without any problems. It isn't an 'ordinary' op-amp, if it was, I too would expect loading problems. If anything tends to cause problems with this kind of circuit it's long unterminated cable runs sending back delayed reflections.
Brian.
The opamp has a gain of one, so its output impedance will be very low, also the reverse wave will see the series 75 ohms terminating the line, so the voltage at this point would be what one expects, however the oscillatory current will be soaked up in the .1 ohms output impedance of the op-amp.
Frank
Hi betwixt :
Thank you so much!
I looked at the datasheet of EL2099, it is packaged in TO-220 , which has a metal tab with a hole used in mounting the component to a heatsink.
But for EL8108, it is packaged either in SOIC or in QFN, which has no metal tab.
Why?
Is it because, the power consumed by EL8108 is not that much as EL2099?
Output short circuit current is 450mA for EL8108, while that for EL2099 is 800mA.
Yes, the EL2099 is a much higher powered device and it can drive more loads, otherwise it is similar to the EL8108. I used them in factory distribution systems where screens were located at the end of production lines which were spread over a wide area. A central computer generated production statistics and formatted them to view on a screen then the distribution amplifier carried it around the factory.
Brian.
申明:网友回复良莠不齐,仅供参考。如需专业帮助,请学习易迪拓培训专家讲授的ADS视频培训课程。
上一篇:Need spreadsheet for TRP (Total Radiated Power) calculation
下一篇:Does ADS has a easy way to simulate the CLASS-G audio amp THD?
国内最全面、最专业的Agilent ADS培训课程,可以帮助您从零开始,全面系统学习ADS设计应用【More..】
- Agilent ADS教学培训课程套装
- 两周学会ADS2011、ADS2013视频教程
- ADS2012、ADS2013射频电路设计详解
- ADS高低阻抗线微带滤波器设计培训教程
- ADS混频器仿真分析实例视频培训课程
- ADS Momentum电磁仿真设计视频课程
- ADS射频电路与通信系统设计高级培训
- ADS Layout和电磁仿真设计培训视频
- ADS Workspace and Simulators Training Course
- ADS Circuit Simulation Training Course
- ADS Layout and EM Simulation Training Course
- Agilent ADS 内部原版培训教材合集
