- 易迪拓培训,专注于微波、射频、天线设计工程师的培养
ADS schematic to layout
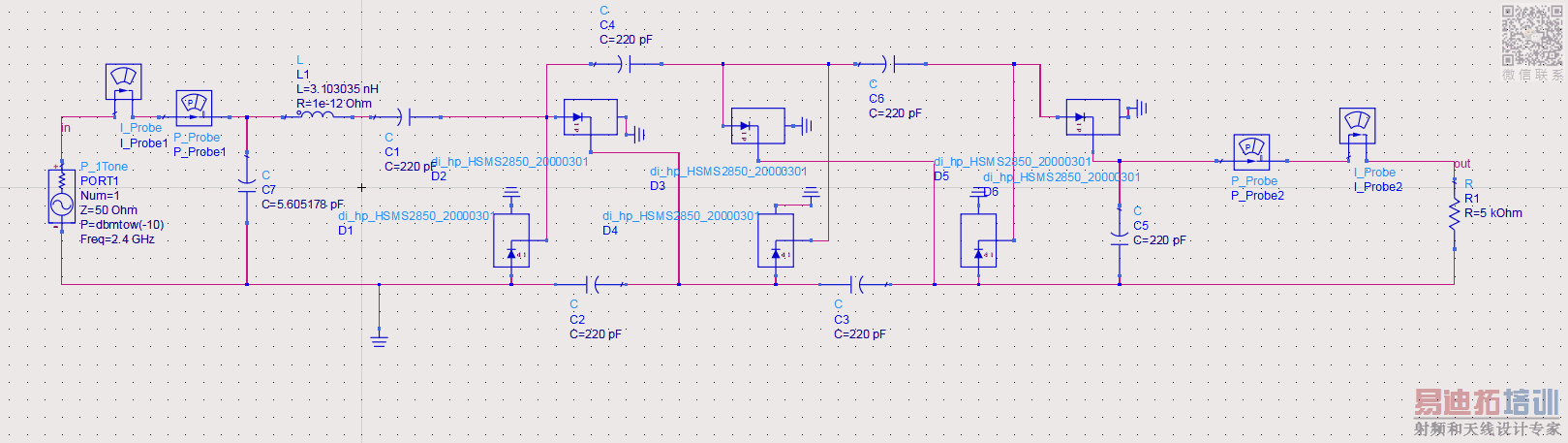
how to generate proper layout from this schematic ? i need to make layout so i can export the gerber file.
Note : Both are the same just rearranged.
This has been asked by other students working on the same topic many times before: It is not possible because you have zero layout information in your design.
If you want to do the layout in ADS, you need to use components model with associated footprints. This can be a component library like Murata, or components from palette "Lumped-With Artwork".
Or use any other PCB package, the circuit is trivial enough and interconnect routing must be done manually anyway.
Thanks sir for your reply,
what do you mean by other PCB package ? do you mean other software like eagle,kicad...etc ?
also is it possible to make the layout manually by putting transmission line between each lumped component or it's useless ?
Are you sure that you will able to find HSMS2850 Schottky Detector Diodes ? They are obsolete coming form HP days..
Yes
Yes, that is the RF engineer's use of ADS, to include these elements in simulation (!) to see their effect on simulation results (!) and then create that (!) layout.
Thanks for you concern sir, but i have them already
so what should i do now is include TL and see the results on ADS then i move to another PCB software to be able to make the gerber file.
申明:网友回复良莠不齐,仅供参考。如需专业帮助,请学习易迪拓培训专家讲授的ADS视频培训课程。
上一篇:How can i use the smith chart utility in ADS for matching?
下一篇:Finding .S2P file in ADS, help please
国内最全面、最专业的Agilent ADS培训课程,可以帮助您从零开始,全面系统学习ADS设计应用【More..】
- Agilent ADS教学培训课程套装
- 两周学会ADS2011、ADS2013视频教程
- ADS2012、ADS2013射频电路设计详解
- ADS高低阻抗线微带滤波器设计培训教程
- ADS混频器仿真分析实例视频培训课程
- ADS Momentum电磁仿真设计视频课程
- ADS射频电路与通信系统设计高级培训
- ADS Layout和电磁仿真设计培训视频
- ADS Workspace and Simulators Training Course
- ADS Circuit Simulation Training Course
- ADS Layout and EM Simulation Training Course
- Agilent ADS 内部原版培训教材合集
