- 易迪拓培训,专注于微波、射频、天线设计工程师的培养
第一次手动布线,请有经验的工程师指点指点
录入:edatop.com 点击:
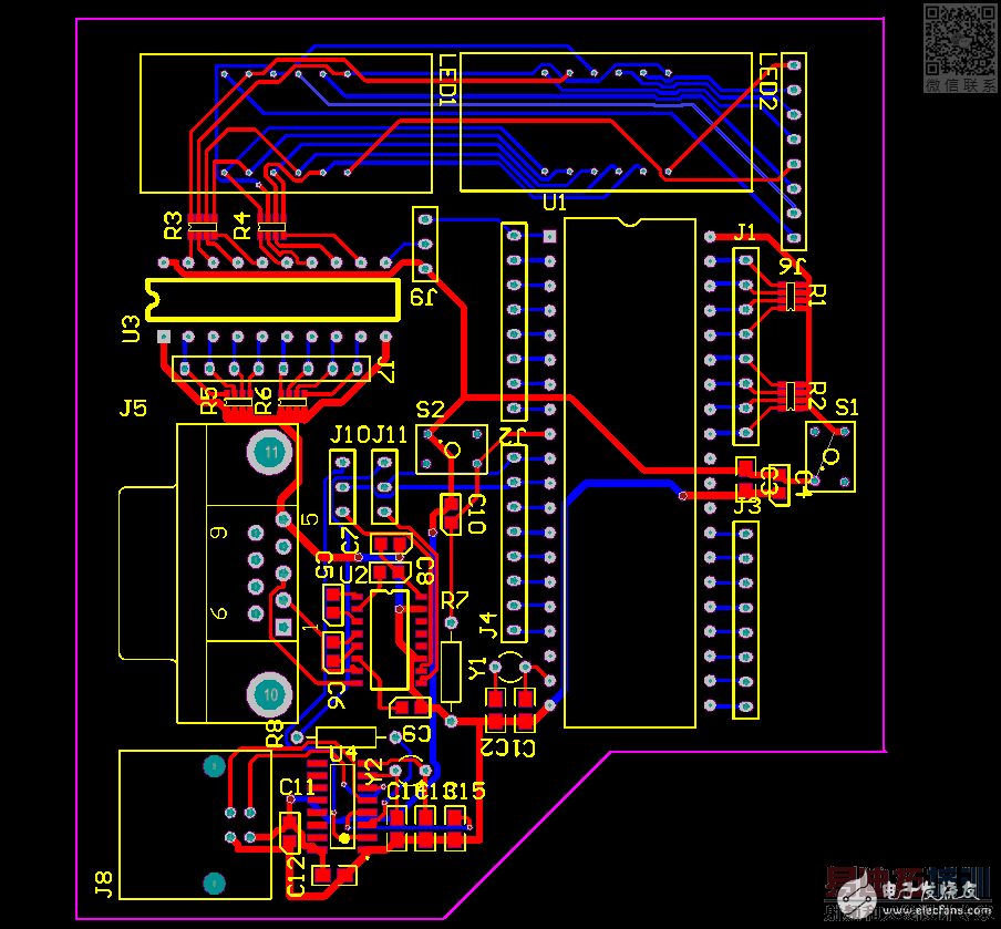
这是小弟第一次手动布线,望各位指出不好的地方,让我可以改进改进,谢谢


pcb做的还不错啊
连通就好了------------------
记得补泪焊,然后铺铜,两面都要铺铜!
走线角度有90°了
布局调整哈,板子外形比例设置3:2较好 走线保持用45度线,上下层走线垂直,斜交
走线保持45度角
两个端口要靠边放,刚学的话布通就行了,多练练
同一层走线45°角,不同层走线可以垂直,管脚处走线垂直出来。两面灌铜设置灌铜网络。
申明:网友回复良莠不齐,仅供参考。如需专业帮助,请学习易迪拓培训专家讲授的ADS视频培训课程。
上一篇:请教ADS中晶体管模型用法问题
下一篇:ADS中如何利用史密斯圆图进行输出匹配?
ADS培训课程推荐详情>>
国内最全面、最专业的Agilent ADS培训课程,可以帮助您从零开始,全面系统学习ADS设计应用【More..】
- Agilent ADS教学培训课程套装
- 两周学会ADS2011、ADS2013视频教程
- ADS2012、ADS2013射频电路设计详解
- ADS高低阻抗线微带滤波器设计培训教程
- ADS混频器仿真分析实例视频培训课程
- ADS Momentum电磁仿真设计视频课程
- ADS射频电路与通信系统设计高级培训
- ADS Layout和电磁仿真设计培训视频
- ADS Workspace and Simulators Training Course
- ADS Circuit Simulation Training Course
- ADS Layout and EM Simulation Training Course
- Agilent ADS 内部原版培训教材合集
