- 易迪拓培训,专注于微波、射频、天线设计工程师的培养
Linear LT3760 8路LED驱动方案
录入:edatop.com 点击:
The LTR3760 is an 8-channel LED driver with a step-up DC/DC controller capable of driving up to 45V of LEDs.
Each channel contains an accurate current sink with ±2% current matching. Channels follow a master programmable current to allow between 20mA to 100mA of LED current per string. Channels can be paralleled for higher LED current. Output voltage adapts to variations in LED VF for optimum efficiency and open LED faults do not affect the operation of connected LED strings.
The LT3760 allows a PWM dimming range up to 3000:1 and an analog dimming range up to 25:1. Operating frequency can be programmed from 100kHz up to 1MHz using a single resistor or synchronized to an external clock.
Additional features include: programmable maximum VOUT for open LED protection, a fault flag for open LED, programmable LED current derating vs temperature, micropower shutdown and internal soft-start. The LT3760 is available in a thermally enhanced 28-pin TSSOP Package.
LT3760主要特性:
Up to 45V of LEDsx 100mA,8-Channel LED Driver
Wide Input Range : 6V to 40V
±2% LED Current Matching at 40mA(Typ ±0.7%)
Up to 3000:1 True Color PWM™ Dimming Range
Single Resistor Sets LED Current (20mA to 100mA)
LED Current Regulated Even for PVIN > VOUT
Output Adapts to LED VF for Optimum Efficiency
Fault Flag + Protection for Open LED Strings
Protection for LED Pin to VOUT Short
Parallel Channels for Higher LED Current
Programmable LED Current Derating vs Temperature
Accurate Undervoltage Lockout Threshold with Programmable Hysteresis
Programmable Frequency (100kHz to 1MHz)
Synchronizable to an External Clock
LT3760应用:
Automotive, Notebook and TV Monitor Backlight

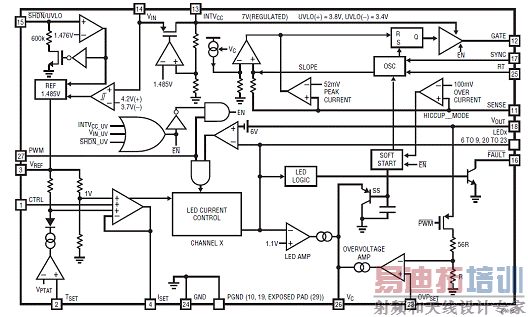
图1.LT3760方框图

图2.效率92% 36W背光LED驱动器

图3.效率92% 36W LED驱动器:1MHz升压,8串LED,每串100mA

图4.效率92% 28W LED驱动器:750kHz升压,8串LED,每串80mA

图5. 15W LED驱动器:750kHz升压,8串LED,每串55mA [p]

图6. 29W LED驱动器:400kHz升压,2串LED,每串350mA

图7. 25W LED驱动器:400kHz升压,3串LED,每串200mA

图8. 28W LED驱动器:700kHz升压,4串LED,每串160mA

图9. 14W LED驱动器:700kHz升压,4串LED,每串80mA

图10. 28W LED驱动器:1MHz SPEIC,8串LED,每串100mA
Each channel contains an accurate current sink with ±2% current matching. Channels follow a master programmable current to allow between 20mA to 100mA of LED current per string. Channels can be paralleled for higher LED current. Output voltage adapts to variations in LED VF for optimum efficiency and open LED faults do not affect the operation of connected LED strings.
The LT3760 allows a PWM dimming range up to 3000:1 and an analog dimming range up to 25:1. Operating frequency can be programmed from 100kHz up to 1MHz using a single resistor or synchronized to an external clock.
Additional features include: programmable maximum VOUT for open LED protection, a fault flag for open LED, programmable LED current derating vs temperature, micropower shutdown and internal soft-start. The LT3760 is available in a thermally enhanced 28-pin TSSOP Package.
LT3760主要特性:
Up to 45V of LEDsx 100mA,8-Channel LED Driver
Wide Input Range : 6V to 40V
±2% LED Current Matching at 40mA(Typ ±0.7%)
Up to 3000:1 True Color PWM™ Dimming Range
Single Resistor Sets LED Current (20mA to 100mA)
LED Current Regulated Even for PVIN > VOUT
Output Adapts to LED VF for Optimum Efficiency
Fault Flag + Protection for Open LED Strings
Protection for LED Pin to VOUT Short
Parallel Channels for Higher LED Current
Programmable LED Current Derating vs Temperature
Accurate Undervoltage Lockout Threshold with Programmable Hysteresis
Programmable Frequency (100kHz to 1MHz)
Synchronizable to an External Clock
LT3760应用:
Automotive, Notebook and TV Monitor Backlight

图1.LT3760方框图

图2.效率92% 36W背光LED驱动器

图3.效率92% 36W LED驱动器:1MHz升压,8串LED,每串100mA

图4.效率92% 28W LED驱动器:750kHz升压,8串LED,每串80mA

图5. 15W LED驱动器:750kHz升压,8串LED,每串55mA [p]

图6. 29W LED驱动器:400kHz升压,2串LED,每串350mA

图7. 25W LED驱动器:400kHz升压,3串LED,每串200mA

图8. 28W LED驱动器:700kHz升压,4串LED,每串160mA

图9. 14W LED驱动器:700kHz升压,4串LED,每串80mA

图10. 28W LED驱动器:1MHz SPEIC,8串LED,每串100mA
射频工程师养成培训教程套装,助您快速成为一名优秀射频工程师...
天线设计工程师培训课程套装,资深专家授课,让天线设计不再难...
上一篇:MAX15041应用电路
下一篇:零电流关断(ZCS)PWM
DC/DC变换器电路
射频和天线工程师培训课程详情>>

