- 易迪拓培训,专注于微波、射频、天线设计工程师的培养
5kW光伏逆变电源DC-DC模块的设计
摘要:介绍了5kW光伏逆变电源直流模块主电路和控制电路的设计,对主变压器、主开关管、输出二极管和谐振电容、电感参数进行了计算,得出了仿真波形。 叙词:电源,移相全桥,零电压开关,UC3879 Abstract:The main circuit and control circuit design of the DC-DC module in this power supply is introduced. Giving the calculation of the main transformer、main ON-OFF 、output diode 、resonant capacitor and inductance, also the emulation waves. Keyword:Power Supply, Phase-shifted and Full Bridge, Zero-Voltage-Switching, UC387
0 引言
光伏户用电源系统,由光伏阵列、充电控制器、蓄电池放电控制器和逆变电源五部分组成。如图1所示。

图1 光伏逆变电源系统结构框图
目前光伏逆变电源多采用高频变换,通过高频DC-DC变换技术,先将低压直流变为高频低压交流,经过高频变压器升压后再整流成高压直流,若对其进行正弦变换,即可得到50Hz、220V正弦波交流电。但因采用高频变换,因而体积小、重量轻、噪音小、效率高。
随着谐振开关电源的发展,谐振变换也被用在逆变电源系统中,即构成了谐振型高效逆变电源。该逆变电源是在DC-DC变换中采用了零电压开关技术,因而开关损耗基本上可以消除,即使当开关频率超过1MHz以上后,电源的效率也不会明显降低。本文选用移相控制全 桥零电压开关PWM变换器作为DC-DC升压环节。本设计就针对DC-DC模块进行详细设计。
设计指标如下:
1。输入直流电压44V~48V;
2。输出直流电压为350V,输出电流14A;
3。最大输出功率:5000W;
1 主电路设计
1.1 主电路拓扑

图2 Phase-shifted FB ZVS主电路拓扑
图2是移相控制全桥零电压开关PWM变换器电路原理图。其中,Vin 为输入直流电压,D1-D4分别为Q1-Q4的内部寄生二极管,C1-C4分别为Q1-Q4的寄生电容或外接电容,Lr是谐振电感,它包括变压器的漏感。Q1和Q2组成的桥臂为超前桥臂,Q3和Q4组成的桥臂为滞后桥臂。开关频率为100KHZ。
1.2 高频变压器原副边变比
为了在规定的输入电压范围内能够输出所要求的电压,变压器的变比应按最低输入电压Vin选择。考虑到移相控制存在副边占空比丢失现象,选择副边占空比为0.85,则可技术出副边电压Vsec(min)为:

其中,V0是输出直流电压,VD是输出整流二极管的通态压降,VL是输出滤波电感上的直流压降。故变压器原副边变比为:
,选择变比为 K=1/10。
1.3 主功率管的选择
本直流升压环节选用MOSFET作为功率开关管来构成全桥电路。由于输入直流电压最大值为48V,原边电流最大值为
。根据经验,此升压电路功率开关管选用FAIRCHILD公司的FQA160N08,其漏源电压为80V,正常漏极电流为160A。其沟道电阻Rds(on)=0.0056Ω。
1.4 谐振电容 [p]
谐振电容的选择应考虑下述因素:为了在任意时均能实现各桥臂的零电压关断,Vin应取最小值Vin(min);考虑到满载时实现零电压关断;负载电流为1.5A时滤波电感Lf的电流 临界连续。也就是说, 的脉动量Δ 为3A。要实现开关管的零电压关断,谐振电容充放电时间必须大于开关管关断时间,即:
。其中,Cr是谐振电容,I是各桥臂关断时原边电流的大小,Vin是输入直流电压。在满负载时,
,开关管FQA160N08的关断时间

1.5 谐振电感值
为了实现滞后桥臂的零电压开关,必须满足下式:
。其中Lr是谐振电感,I是滞后桥臂开关管关断时原边电流的大小,Cd5 是开关管漏源极电容,Vin是输入直流电压。
谐振电感的选择应考虑下述因素:为了在任意时均能实现滞后桥臂的零电压开关,Vin应取最大值Vin(max);考虑到1/3以上满载时实现零电压开关;负载电流为1.5A时滤波电感Lf的电流 临界连续。也就是说,

的脉动量Δ 
为3A。
在1/3负载时, 
,开关管的漏源极电容 
。
1.6 高频变压器设计
根据变压器的温度、功率及频率,选择EE90磁芯,有效截面积为Ae=4.19cm2,磁芯窗口面积为Aw=6.08cm2。则原边绕组匝数为:ΔΒ 为磁感应增量,ton为一次侧导通脉冲时间

为了在任意输入电压时能够输出所要求的电压,变压器的副边匝数应按最低输入电压Vin(min)选择。同时应考虑副边占空比的丢失和死区影响,实际确定副边最大占空比 Dsec(max)。所以副边绕组匝数为:

其中VO为输出电压,VD为二极管的管压降,VL为滤波电感的直流压降。
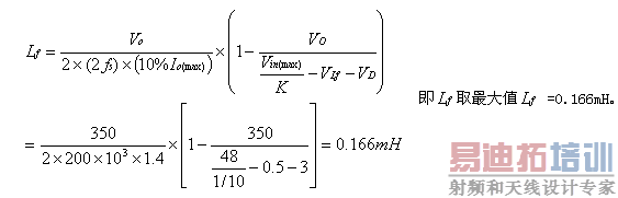
1.7 输出滤波电感的电感量
在设计变换器输出滤波电感时要求输出滤波电感在某一个最小电流 时保持连续。电感Lf的最小值应为:

在工程设计时,一般的经验算法是要求输出滤波电感电流的最大脉动量ΔImax为最大输出电流的20%,也就是说在输出满载电流的10%的条件下,输出滤波电感电流应该保证连续。那么上式中的 ![]()
。由于输入电压是变化的,为了保证滤波电感电流的最大脉动量不超过最大输出电流,上式中的Vin取Vin(max)。全桥变换器的开关频率为fs,副边整流后的方波电压的频率为2fs,即上式中 =2fs。这样,上式可改成下式:

1.8 输出整流二极管的选择
本电源的开关频率为100kHz,输出整流二极管应选用超快恢复二极管。对于本电路而言,整流管上承受的最大反向电压为Vbr=Vin/K=48*10=480V。在整流管开关时,有一定的电压振荡,因此要考虑裕量,可以选用600V的整流二极管。整流二极管在理想状态下,流过的最大电流等于输出最大电流14A,考虑占空比引起的电流增加和一定的安全余量,可以选用25A的整流二极管。此升压模块采用的是IXYS公司的DSEI30的超快速恢复二极管,额定电压是600V,额定电流是37A。 [p]
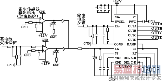
2 控制电路设计

图3 控制电路
控制电路采用了专用移相控制器件UC3879(参考文献4),如图3所示。此设计UC3879采用了电压型PWM控制方式。其中包括过流保护电路,输出电压反馈可调控制电路以及蓄电池欠压保护电路。

图4 驱动电路
UC3879输出的OUTA,OUTB,OUTC,OUTD4路信号再通过门控隔离驱动而设计的光耦隔离驱动电路集成芯片TLP250组成了驱动电路,如图4所示,四组分别驱动Q1-Q4开关管,需要3个20V辅助电源, OUTA/OUTB,OUTC/OUTD相位互补,OUTA(OUTB)分别超前OUTC(OUTD)一定的移相角。辅助电源是由蓄电池、UC3844、TL431所组成的自反激式变换器。
3 仿真结果
经过仿真实验后,结果如下:

曲线1代表副边电压波形,曲线2代表原边电压波形,曲线3代表原边电流波形,从曲线2和曲线3 的比较可以看出,当原边电流从正(或负)方向变化到负(或正)方向时,副边存在占空比丢失(图中垂直虚线表示)。

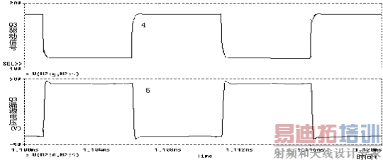
曲线4为Q3的驱动波形,曲线5 为其漏-源电压波形。从中可以看出,当驱动电压变为正方向时,其漏源电压已经为零了,其内部寄生的反并联二极管已经导通,此时开通MOSFET就是零电压开通。而在开关管关断时,由于谐振电容的存在,使它是零电压关断。因此该移相控制方式实现了开关管的零电压开关。
4 结语
本文介绍的全桥移相ZVSPWM的DC-DC模块开关管实现了ZVS,但副边存在占空比的丢失,一般需采用以下两种方法解决:① 采用辅助网络增强滞后桥臂实现ZVS的能力;② 采用饱和电感的办法。还需要做进一步研究。
射频工程师养成培训教程套装,助您快速成为一名优秀射频工程师...

