- 易迪拓培训,专注于微波、射频、天线设计工程师的培养
基于LTM4618设计的带跟踪的6A DC电源稳压技术
LTM4618是带跟踪和频率同步的6A DC/DC μModule电源稳压解器,包括了开关控制器,功率FET,电感和所有支持的元件。输入电压4.5V - 26.5V,输出电压0.8V - 5V由单个外接电阻设定。可锁相的固定频率从250kHz到780kHz,可应用在通信和网络设备,服务器,存储卡,ATXA卡,工业设备,点负载稳压和医疗系统。
LTM4618主要特性:
Complete Standalone Power Supply
Wide Input Voltage Range: 4.5V to 26.5V
6A DC Typical, 8A Peak Output Current
0.8V to 5V Output
Output Voltage Tracking
±1.75% Maximum Total DC Error
Current Mode Control/Fast Transient Response
Phase-Lockable Fixed Frequency 250kHz to 780kHz
On-Board Frequency Synchronization
Selectable Burst ModeR Operation
Power Good Voltage Indicator
Output Overvoltage Protection
Output Current Foldback Limiting
9mmx15mmx4.32mm LGA Package
LTM4618应用:
Telecom and Networking Equipment
Servers
Storage Cards
ATCA Cards
Industrial Equipment
Point of Load Regulation
Medical Systems
图1。LTM4618简化方框图
图2。LTM4618输入6-26.5V,输出3.3V/6A电路图:满足CISPR25导电和CISPR22 辐射EMI解决方案 [p]

图3。LTM4618输入6-26.5V,输出2.5V/6A, 500kHz设计电路图
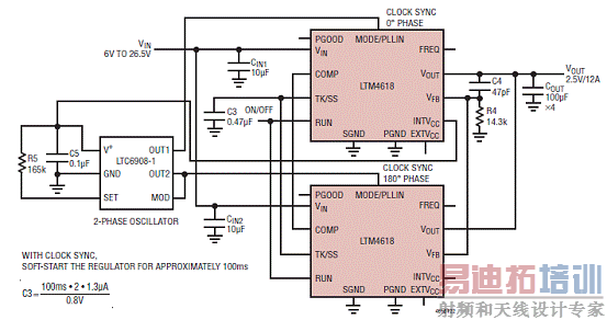
图4。两个LTM4618并联,输出2.5V/12A设计电路图
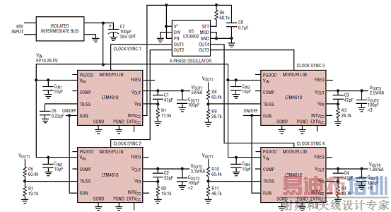
图5。LTM4618带跟踪的四相四输出(5V, 3.3V, 2.5V 和1.8V)设计电路图
图6。LTM4618输入5V输出2.5V/6A 500kHz设计电路图
射频工程师养成培训教程套装,助您快速成为一名优秀射频工程师...
天线设计工程师培训课程套装,资深专家授课,让天线设计不再难...
上一篇:LDO原理结构及应用
下一篇:逆变器制作全过程(新手必看)

