- 易迪拓培训,专注于微波、射频、天线设计工程师的培养
DC/DC在接口电路与放大器的电路设计方案
1 引言
目前随着我国电子工业的不断发展,开关电源的应用也越来越受到该应用领域中技术人员的重视,产品包括ac/dc,dc/dc及dc/ac等,其中多以pwm模式为主。在实际使用中常会碰到一些技术性问题,如干扰、电压稳定性差、可靠性差等等。
2 dc/dc电源模块实际应用在一般通讯接口、仪器仪表中常遇到的问题与解决方法
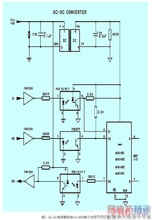
dc/dc电源模块在rs-485接口电路的应用(dc/dc电源模块:隔离电压1000vdc,in:5v,out:5v,p:1w),其电路如图1所示。
rs-485采用dc/dc电源模块与光耦隔离,可以抑制电磁干扰和消除接地环路,保护系统电路免受外部网络影响,dc/dc输出端给光耦及max485芯片供电,其电流很小,故此会使到dc/dc长期工作在较轻负载情况下,可能会致使输出电压偏高,纹波较大,严重时还可能会影响电路的工作性能,并且dc/dc的可靠性也会降低。故此在选用dc/dc模块时应重点考虑dc/dc电源供电的额定功率、负载的最小功率及其输出电压稳定性。目前市面上普通的隔离型dc/dc电源模块为保证长期工作的可靠性,其产品本身都有最轻负载的要求(目前较多的最小负载要求为≥15~20%额定功率,mornsu公司的b0505lm-1w可做到≥5%,特殊产品可空载使用),在选择电源模块时应尽可能使到负载工作在模块额定功率的30~70%左右为佳,在此负载条件下其输出电压稳定度较好。
在很多情况下厂家一般都建议客户选用标准型号1w的产品,在这种情况可能会造成负载过轻导致输出电压偏高,甚至高出正常电压很多,严重时会影响电路的正常工作与元器件的性能,故此以下提供一些建议:
(1)如果负载较轻或可能空载的情况下,最好在dc/dc电源模块的输出端接一假负载,为额定功率的5~10%左右,如1w的产品可接一470ω的电阻(参见图1);
(2) 如果对于要求较低功耗的产品,可以选用mornsun公司功率较小的dc/dc电源模块,如b0505ls-w5(0.5w)或b0505ls-w25(0.25w)等,可以避免空载功耗增大的同时又提高了电压稳定度;
(3)如果对传输速度较高(9.6k以上),且要求电路稳定性较好的产品。由于考虑到在传输速度较高时(其频率较高),此情况下会对电源模块纹波噪声有很高的要求,如选择普通型号的隔离电源可能会由于其谐波与其传输频率产生谐振而影响工作。建议选用输出电压稳定度较高、纹波噪声较低的产品,如mornsun公司的ib0505ls-w75(隔离1000vdc,稳压输出)。此产品由于纹波极低(《20mvp-p),且电压精度较高,可以满足传输速度较高时对纹波、电压精度的要求;
(4) dc/dc电源模块应用在rs-485/232等接口电路中的dc/dc电源模块的型号参考,如表1所示。
![]()

此电路采用双电源(dc/dc电源模块)给隔离型放大器供电,考虑到放大器对其电源的隔离、输出电压精度、纹波噪声要求会较高,如果采用普通的电源做为放大器的供电电源,那么很可能会由于其纹波噪声较大、电压精度不够高及缺少隔离效果而给放大器造成影响或干扰。故此,在选择放大器时对其电源部分考虑也是不容忽视的一点。故此,对于要求较高精度、低噪声的放大器,笔者首推选用mornsu公司的ia_ks-1w/2w系列的产品,如ia0512ks-1w/2w。该系列产品由于其具有极低的纹波噪声及高精度输出电压被广泛地应用在各种运放电路、a/d、d/a转换器上的电源供电部分。并且能满足在工业级(-40℃~+85℃)的工作环境下满载、长期使用。
结束语
基于通信、工控、智能仪器仪表等行业中对于dc/dc电源模块的应用要求越来越越高,特别是对于dc/dc的干扰、emi、可靠性、电压精度等特性的影响更是倍受重视,所以在进行选择dc/dc电源模块时应了解dc/dc的特性及自身负载以及周围环境等因素,只有这样才能在应用dc/dc电源模块解决电源应用方案中得心应手。
射频工程师养成培训教程套装,助您快速成为一名优秀射频工程师...
天线设计工程师培训课程套装,资深专家授课,让天线设计不再难...
上一篇:电源纹波的产生、测量和抑制
下一篇:从以太网供电(PoE)获得更大功率的方法

