- 易迪拓培训,专注于微波、射频、天线设计工程师的培养
离线高功率因数LED驱动器
本文将介绍一项用于LED街灯等应用的28 V、3.3 A的离线高功率因数LED驱动器设计。这项设计基于NCL30001 LED驱动器及NCS1002恒压恒流控制器,采用90至265 V交流电压供电,提供最大90 W的输出功率,具有高功率因数,同时符合相关谐波含量标准,并能够配合脉宽调制(PWM)调光。
单段拓扑结构LED驱动器+次级端CVCC控制器组合
NCL30001是一种单段拓扑结构LED驱动方案,其灵活的特性非常适合应用于新的LED照明产品。这款采用单段集成功率因数校正(PFC)和隔离型降压交流-直流(AC-DC)电源转换的离线式LED驱动器省去了专用PFC升压段,可以减少元件数量,降低方案成本,配合提高LED电源系统总能效,用于LED街灯、低顶灯、外墙灯和建筑物照明等应用。
NCL30001采用连续导电模式(CCM)工作,这种方案集成了PFC和隔离型DC-DC转换电路,并提供恒定电流来直接驱动LED。它相当于将AC-DC转换与LED驱动两部分电路整合在一起,均位于照明灯具内,省去了LED光条中集成的线性或DC-DC转换器。这种整体式方案的电源转换段更少,减少元器件使用数量(如光学元件、LED、电子元件及印制电路板等),降低系统成本,并支持更高的LED电源总体能效。当然,这种方案的功率密度更高,可能并不适合所有区域照明应用,其光学图案可能更适合较低功率的LED,典型应用包括LED街灯、外墙灯、洗墙灯及电冰箱箱体照明等。
NCL30001控制器的其他规格特性还包括高压启动电路、电压前馈以改善环路响应、输入欠压检测、内部过载定时器、闩锁输入,以及减少输入线路谐波的高精度乘法器。安森美半导体还提供这器件的隔离型单段功率因数校正LED驱动器评估板,用于要求直接恒流输出的40 W到100 W功率范围的应用。电流可在0.7 A至1.5 A之间调节,配合更宽范围的大功率高亮度LED。
NCS1002是一款次级端恒压恒流(CVCC)控制器,适合LED街灯等区域照明应用,配合NCL30001控制器更可以设计出高功效、具有调光功能的LED驱动器演示板。
基于NCL30001和NCS1002的90 W演示板
90 W恒压恒流演示板可接受90至265 Vac的扩展通用输入电压(更换元件条件下可支持305 Vac),提供0.7 A至1.5 A的恒定电流输出范围及30 V至55 V的恒定输出电压范围(可通过电阻分压器来选择),最大输出功率90 W,支持50至1,000 Hz调光控制,并包含可连接至可选调光卡的6引脚接口,用于模拟电流调节/双亮度等级数字调光等智能调光应用。此外,这款演示板还提供短路保护、开路保护、过温保护、过流保护及过压保护等丰富保护特性。测试显示,这演示板在50 W输出功率、1,000 mA输出电压/48 V正向压降条件的能效高于87%,在50%至100%负载条件下功率因数高于0.9,同时符合IEC61000-3-2 C类设备谐波含量标准。

图1:演示板顶视图
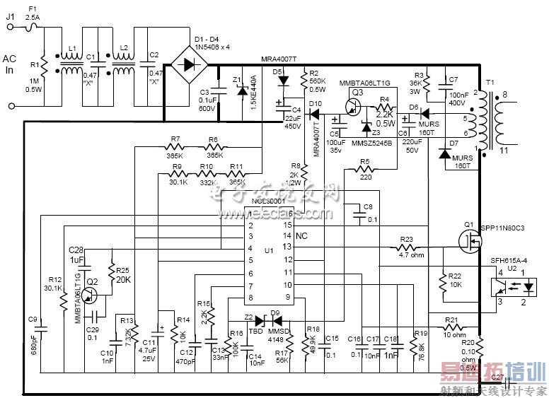
由于这种设计可以有标准NCL30001评估板(50V2A)相媲美的功率水平,电路原理的变化在于变压器的设计,以及基于NCS1002的恒定电流/恒定电压次级侧控制电路。图2所示为初级侧电路。这个设计的反激变压器源于原有设计的次级绕组,可以满足新的最高电压和电流要求。初级绕组所需的电感和整体结构基本上相同。277 VAC输入可以利用适当的额定电压来改变EMI输入滤波器的“X”和“Y”电容器。

图2:NCL30001 CVCC 90 W演示板初级侧原理图
使用NCL30001连续导通模式功率因数校正单段反激式控制器,可以实现高架、隧道、停车场和道路照明等区域照明应用的恒定电流LED驱动器。这种特殊设计是针对需要大于3A的驱动能力的LED而优化的,如Luminus Devices公司的CSM360和SST90。这种设计可以支持多达8个SST90串联或2个CSM360器件。CSM360 LED在驱动电流为3.2A条件下标称正向电压为12.8 V,这取决于色温和光通量可以产生1600-3900流明。
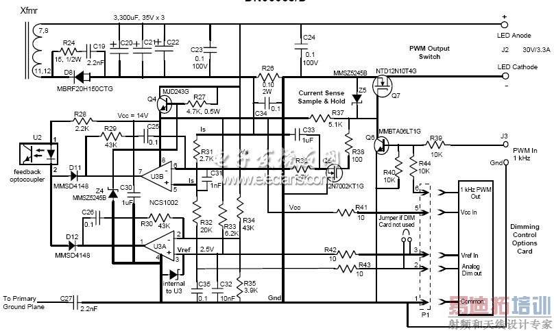
次级侧控制电路如图3所示。在本设计中,输出电压是由一个电阻率确定的,输出电流也是基于一个电阻率设置的。因此,只有两个电阻需要改变:一个是输出电压分压器R34,另一个是电流设置电路的一部分的R32。此外,由于输出电压较低而输出电流较高,增加了输出电容,同时降低了电容器的额定电压。

图3:次级侧原理图
射频工程师养成培训教程套装,助您快速成为一名优秀射频工程师...
天线设计工程师培训课程套装,资深专家授课,让天线设计不再难...
上一篇:基于开关电源的高速模数转换器供电设计
下一篇:开关电源的最大效率验证
於

