- 易迪拓培训,专注于微波、射频、天线设计工程师的培养
数控太阳能LED照明驱动系统的设计
引言
太阳能电池和LED照明是新能源和节能高效技术的典型应用,太阳能LED照明是利用太阳能电池将大自然中的太阳能转换为电能,提供给LED光源。由于LED光源的低电压、节能和长效等特征,太阳能LED照明系统的应用,将实现很高的能源利用效率、工作可靠性和实用价值。现在常见的应用有太阳能LED草坪灯、太阳能LED路灯和太阳能LED照明灯等。
太阳能LED照明系统的组成高效节能的太阳能LED照明数字控制驱动系统包括太阳能电池组、DC/DC转换器及MPPT(最大功率点追踪)充电控制、储存电能的蓄电池组和LED照明PWM控制驱动及LED光源等部分,系统组成如图1所示。

图1 太阳能LED照明系统组成
太阳能LED照明系统的工作原理是:在有太阳光的时间段,太阳能电池组将采集到的太阳能转化为电能,在控制系统的控制下,采用太阳能光伏电池MPPT方式,将电能储存到蓄电池组中,在LED照明系统需要电能供电时,采用PWM控制驱动方式,向LED照明光源提供安全高效的电压电流,使LED照明系统安全、稳定、高效并可靠地工作,为工作和生活提供洁净环保的绿色照明。
1 太阳能LED照明控制驱动系统
1.1 控制驱动系统
本文根据太阳能光伏电池电能输出和储存的特点以及LED照明控制驱动的新技术进展,设计了一种新型太阳能LED照明系统控制驱动技术方案,控制方案能实现对太阳能电池和蓄电池的MPPT充放电管理、LED照明控制驱动管理。系统的硬件框图如图2所示,控制驱动系统以数字信号控制器DSPIC33FJ16GS502为核心控制芯片,这是美国微芯科技公司的新一代16位数字信号控制器(DSC),DSC与单片机的不同之处,在于增加了DSP资源,以单片机(MCU)为中心并融合了DSP,具有MCU和DSP两类指令。DSP引擎包含有一个高速17位×17位乘法器,能进行16位有符号乘法和除法运算,可进行小数或整数DSP乘法,一个40位ALU、两个40位饱和累加器和一个40位双向桶形移位寄存器。

图2 控制驱动系统硬件原理示意图
dsPIC33F系列DSC全面支持数字控制系统,丰富的PWM控制和ADC转换功能特别适合DC/DC转换、电源管理和LED照明控制系统,可满足本设计对太阳能电池组、蓄电池组MPPT、充放电控制、DC/DC转换控制和LED照明驱动的控制管理。
1.2 太阳能光伏控制器及MPPT
太阳能光伏电池控制充电电路采用数字信号控制器为核心的全数字式DC/DC转换和MPPT电路,如图3所示。转换器采用升压降压双模式拓扑电路结构,这样的电路结构可以在从V in>V out到V in<V out的范围内都能得到较高的转换效率,当太阳能光伏电池板的电压高于或低于蓄电池组的电压的情况下,在数字控制器的管理下光伏电池都可高效工作。VT2、VT3、VT4分别受DSC的3路PWM信号驱动控制,U2和U3为数字温度传感器DS18B20,采用单总线测温,向DSC传送太阳能电池和蓄电池的工作温度,从R2处采样得到太阳能电池输出电压,从R11处采样获得蓄电池端电压,从R10处采样到充电电流,这些采样数据都通过DSC的A/D通道转换为数字信号,为MPPT控制和整个驱动控制系统工作提供工作状态参数,实现闭环数字系统控制。

图3 DSC控制光伏DC-DC转换/MPPT
MPPT控制采用基于占空比为控制变量的扰动观察法,由于太阳能光伏电池的输出呈非线性特性,为提高其利用率,对太阳能光伏电池的输出进行MPPT控制,以使太阳能光伏电池板的输出功率在不同的温度和太阳辐射强度下的达到最大化,见图4,本设计是将MPPT和DC/DC转换器结合起来,用高效率的转换器起太阳能光伏电池负载的阻抗变换作用,再在DSC的控制和管理下,寻求太阳能LED照明驱动系统的最大功率跟踪。
升压转换电路的输入输出电压见下式,降压转换电路的输入输出电压关系见公式:

式中U out为输出电压,U int为输入电压。D 为PWM的占空比,可通过调节占空比来调节输出端的电压。对于VT4通路,可通过调节PWM2H输出驱动的占空比,从而调节负载电流,因此,通过对PWM变换器的反馈控制,可将光伏系统的工作点跟踪稳定在最大功率点。

图4 寻找最大功率点
蓄电池是太阳能LED照明系统的重要部件,蓄电池的管理控制不仅影响到蓄电池和整个系统的工作效率,也极大影响蓄电池的工作寿命。通常关注的是放电深度、充电程度和温度等3个方面,本设计采用DSC集中控制管理,是将蓄电池的管理和MPPT的工作过程统一控制进行,即进行蓄电池的MPPT充电管理方式,蓄电池控制和处理的内容有电池容量、三阶段充电电池端电压和电流测控、放电深度控制、温度补偿控制等。 [p] MPPT程序模块流程如图5所示。

图5 MPPT流程简图
在初始化后,通过电流和电压的采样测量,可获得光伏电池的输出功率,在输出电压稳定的状态下,通过电流占空比的微调DD ,使光伏电池的输出电流有微量变化DI ,再检测光伏电池的输出功率的变化,在设定的算法和当时的环境变量情况下,判断DP 的变化方向,再来决定下一阶段的占空比的变化方向,见图4。如果功率的变化小于了设定的微小量ε,则判定找到了最大输出功率点,只有到下一工作状态时,才继续寻找新的最大输出功率工作点。
1.3 LED照明驱动控制电路
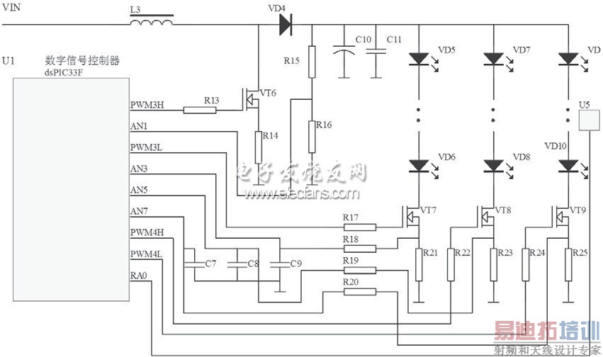
本设计的LED照明驱动控制为PWM方式恒压恒流控制,可调光多路大功率LED驱动控制, 如图6 所示。电感L3、功率MOSFET管VT6和VD4构成升压型DC/DC转换器,通过控制PWM3H输出的PWM的占空比,获得一个稳定的输出电压,PWM3L、PWM4H和PWM4L这3个PWM通道进行多路LED照明的恒流控制,R21、R23、R25提供LED照明驱动电路的电流反馈采样,U5是数字温度传感器DS18B20,通过单总线1-wireBUS和数字信号控制器dsPIC33F进行数据通信,将LED照明光源的温度送给DSC,R16向DSC提供输出电压采样,DSC将各路采样反馈参数和程序的设置参数进行对比后,通过调节各PWM的占空比,使LED照明光源得到稳定设置的驱动电压和电流。VT7、VT8和VT9在DSC的数字PWM信号控制下,使LED光源实现宽的调光范围,在数字信号控制器DSC的控制管理下,对LED照明光源的驱动控制具有全面的过压、过流和热防护功能。

图6 LED照明驱动控制
2 结语
本文对太阳能LED照明驱动控制技术进行了分析和研究,并针对太阳能光伏电池的特性,提出了基于数字信号控制器和DC/DC转换器的MPPT控制方式,结合大功率LED照明的驱动特性,设计了一种以DSC为控制核心的全数字化PWM式太阳能LED照明控制系统,具有恒压恒流控制性能,宽范围调光能力,能从多个方面保护和改善蓄电池的工作状态,延长蓄电池的使用寿命,采用数字PWM式的MPPT控制,能使太阳能光伏电池工作在最佳功率输出状态。
射频工程师养成培训教程套装,助您快速成为一名优秀射频工程师...
天线设计工程师培训课程套装,资深专家授课,让天线设计不再难...
上一篇:基于89C51单片机的开关电源优化设计
下一篇:应用处理器专用电源设计

