- 易迪拓培训,专注于微波、射频、天线设计工程师的培养
绿色工作模式PWM控制器SG6840/SG6841解析方案
1. 概述
绿色工作模式PWM控制器SG6840/SG6841具有许多特殊的功能和完善的保护特性。在备用状态下,PWM工作频率自动降低,功耗减小,但输出电压仍保持稳定不变,该器件采用Bi-CMOS工艺制造,起动电流和正常工作电流大大减小,因此电源转换效率较高。起动电流典型值只有30μA,工作电流也只有3mA。在正常工作状态下,SG6840/SG6841为固定频率PWM控制器。工作过程中,开关电源的负载减轻时,PWM工作频率将随之降低,这种绿色工作模式可显著减小空载和轻载时开关电源的功率损失,有助于满足恒定输出功率的要求。该器件中还采用了同步斜率补偿技术,它可以确保连续模式工作时电流回路的稳定性。该器件内含电源电压补偿电路,因此输入电压在很宽范围内变化时,开关电源可维持恒定输出功率,该器件还具有过热保护功能。为了检测环境温度,应用时应外接负温度系数热敏电阻NTC。SG6840内部还具有限功率控制器,因此具有超功率保护功能,从而可实现限制电源功率的安全要求,这两种器件都采用8脚DIP和SO封装。
该PWM控制器可用于通用开关电源、反激式电源变换器、交流电源适配器、电池充电适配器和机内开关电源等方面。
2. 引脚排列及引脚功能
SG6840和SG6841引脚排列如图1所示。各引脚的功能如下:
1脚 GND:接地脚。
2脚 FB:反馈脚。FB脚提供稳压器反馈信号,PWM占空比由FB脚反馈信号控制。
3脚 VIN: 起动电流输入脚。在电源输入和该脚之间应接入一只起动电阻。在离线式开关变换器中,起动电阻的阻值应为1.5MΩ。调整起动电阻的阻值,可以改变恒定输出功率限制的电源电压补偿。

图1 引脚排列
4脚 Ri:基准设定。该脚典型基准电压为1.3V。该脚到接地脚之间接入一只电阻,可产生恒定电流(SG6841)增加该电阻的阻值,恒定电流值减小,开关频率降低。外接电阻Ri 典型值为26KΩ。
5脚 RT: 过热保护。该脚输出恒定电流。为了检测环境温度,该脚到接地脚之间,应接入负温度系数热敏电阻NTC。当该脚电压低于设定的极限值时,过热保护电路开始工作。
6 脚 SENSE:电流取样。外接电流取样电阻两端的压降加到该脚。该取样电压达到内部门限值后,PWM输出被封锁,因此,可实现过流保护。
7脚 VDD:电源输入。
8脚 GATE:驱动器输出。内部推挽输出驱动器的输出脚。该脚输出信号可驱动外接的功率MOSFET。
3. 基本工作原理
SG6840内部框图如图2所示。该器件与其他PWM控制器的内部结构基本相同,都由偏压源、电流和电压比较器、PWM产生电路、驱动器电路、保护电路等部分组成。不同的是:该器件的振荡器受绿色模式控制器控制,开关电源空载和轻载时,电流取样信号降低,绿色模式控制器使振荡器工作频率降低。SG6841内部产生的脉宽调制信号还受功率限制控制器控制。开关电源输出功率较大时,电流取样信号电压过大,该信号通过功率限制控制器,可以改变PWM输出脉冲的占空比从而控制输出功率。功率限制控制器还可以控制内部偏压,输出功率过大时,功率限制控制器还可切断内部偏置电源,从而使内部电路停止工作。应当注意SG6840除了无功率限制控制器外,其他与SG6841完全相同。

图2 SG6841内部框图
3.1起动电流和工作电流
SG6841的起动电流只有30μA,这样就可以选大阻值和低瓦数的起动电阻,以100VAC~240VAC输入的AC/DC变换器为例,选取1.5MΩ、0.25W以及10μF/25V的VDD维持电容即可。
SG6840/SG6841的工作电流只有3mA,提高了工作效率,减小了维持电容。
[p]
3.2绿色工作模式
在轻载或空载时,SG6841进入绿色工作模式,工作频率降低。频率的变化由取自电压反馈环的反馈电压控制,当反馈电压低于内部门限电压时,振荡器频率线性减小到最小绿色工作频率,约10KHz左右(Ri=26KΩ)。在此振荡频率工作时,MOSFET的开关损耗和磁芯、电感、吸收电路等各部分的损耗均减小,从而减小了总损耗。在正常工作或重载时,PWM频率增大到最大工作频率,约65kHz左右(Ri=26KΩ),工作频率不受绿色工作模式的影响。
3.3振荡器频率
SG6840/SG6841的工作频率为50kHz ~100kHz,振荡器频率由外部电阻Ri设置。计算公式如下:
![]()
3.4电流检测及PWM电流限制
除电流控制环之外,SG6840/SG6841还提供了电压闭环控制。外部电流检测电阻Rs将流过的电流转为电压,输入到电流检测管脚SENSE。正常工作时, FB脚的电压UFB 控制流过电流检测电阻Rs的峰值电流Ipk,最终生成占空比,峰值电流的计算公式如下:
![]()
当输出电压因负载加重而降低时, FB脚的电压UFB上升,从而增大占空比,使输出电压回到设定值。SG6840/SG6841的电流检测比较器具有输入电压箝位功能,反相输入端的输入电压被箝位到0.85V左右(视恒功率输出限制而定)。当SENSE脚的电压达到0.85V的门限值时,
SG6840/SG6841进入限流模式。最大输出功率由电流检测电阻Rs确定,Ipk(max)=0.85V/Rs,Rs增大,Ipk减小,最大输出功率减小。
3.5脉冲前沿消隐
为了有效消除寄生电容在功率MOSFET开通时的尖峰干扰,SG6840/SG6841可消隐掉 250ns脉冲前沿。在此期间,限流比较器被关断,无论此时SENSE脚的电压有多高,驱动脚都输出高电平。
3.6欠压锁定
欠压锁定功能可以保证SG6840的各部分正常工作,开通和关断门限为16V/10V,起动时VDD维持电容CIN上的电压必须高于16V。正常工作时,VDD电压由辅助绕组提供。
3.7输出驱动软起动
SG6840/SG6841的BiCMOS输出级为快速推挽输出,因而减小热损耗,提高了效率,增加了可靠性。输出的最高栅极驱动电压箝位在18V。SG6840/SG6841具有软起动功能的推挽式输出驱动,通过控制驱动上升沿,获得较好的EMI。
3.8同步斜坡补偿
电流型的控制器一般都是检测变换器/电感的峰值电流,但在变换器/电感电流连续时,因为输出电压正比于平均电流而不是峰值电流,所以当输入电压变化时,容易产生振荡。加斜坡补偿可以有效的防止振荡的产生。SG6840/SG6841在每个三角波的上升沿加入0.33V的斜坡补偿,有效的改善了电流控制环的特性。
3.9恒定输出功率限制
当SENSE脚的电压超过0.85V门限电压时,经过一个很小的传输延时tD后,驱动输出被关断,因为tD不随输入电压的变化而变化,所以输出功率限制在输入电压为90Vrms和265Vrms时不同,为了消除输出功率限制在高输入电压和低输入电压时的误差,内部门限电压通过VIN脚自动调整。当交流输入电压增大时,UIN增大,门限电压下降,略低于0.85V。门限值的降低,使输入电压较高时,驱动输出提前关断,总的PWM开通时间减小,从而使输出功率和低输入电压时相等。
[p]
3.10过热保护
RT脚输出恒定的电流IRT。该电流由Ri脚的外接电阻决定:IRT=2×(1.3U/Ri)。
RT脚连接电阻RA和负温度热敏电阻RNTC到地,当IRT×(RNTC+RA)< 0.65V时,进入过热保护,PWM输出占空比开始减小。如果温度持续上升, RT脚的电压降低到0.62V以下,占空比减小为0,彻底关断输出。
3.11噪声抑制
噪声对电流检测和控制信号产生干扰,尤其是在电感电流连续时更为明显。斜坡补偿可以有效的消除噪声干扰。SG6840/SG6841具有单独的信号地,布局时应严格遵守高频电路或RF布局规则,同时,PCB布线和元件管脚要尽量短,Ri,RT和VDD3个脚外接电容应尽量靠近SG6840,驱动输出到功率MOSFET的栅极之间要加10~20Ω的电阻,这些措施都可以有效的消除噪声干扰。
4. 应用电路
4.1 基本的DC/DC变换器电路
由SG6840组成的DC/DC变换器基本电路如图3所示。输入直流电压Uin通过电阻R1加入VIN脚,该电压经内部电阻降压后,除了加到电源输入脚VDD外,还加到内部偏压源的输入端,通过偏压源给内部电路供电。电阻R2为电流取样电阻。该电阻两端的压降加到电流取样脚SENSE,不仅可实现逐脉冲限流,还可限制输出功率。变换器输出电压经光耦反馈到FB脚,可稳定输出电压,电阻R3接在基准设定脚,改变R3的阻值,可改变开关频率。RT脚外接的负温度系数热敏电阻可实现过热关断。GATE脚输出脉冲控制外接MOSFET导通与关断。

图3 SG6840组成的DC/DC变换器
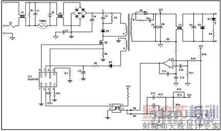
4.2 12V 5A离线式开关电源
4.2.1 基本电路
SG6840组成的12V 5A离线式开关电源电路如图4所示。该电源的输入交流电压范围:90V—264V,输出12V/5A,维持时间大于17mS,具有过载保护、短路保护、过/欠压保护、过热保护功能。通过CISPR-22 B级EMI测试标准和EN61000-4-X VER:97 EMS测试标准。冷却方式为自然风冷。该电源的演示板尺寸为:113.5×53×20(mm)。

图4 SG6840组成的12V 5A离线式开关电源电路
[p]
4.2.2 主要特性
该电源输入交流电压为240V,电流频率为60Hz,输出功率为60W的条件下,开关频率F、输入功率PIN与输出功率的关系如图5所示。可以看出输出功率超过30W时,开关频率固定在60kHz,输入功率低于30W后,开关频率将随输出功率下降而线性降低。在整个工作范围内输入功率与输出功率基本上为线性关系,静态输入功率只有0.5W.

图5 开关频率,输入功率与输出功率的关系
射频工程师养成培训教程套装,助您快速成为一名优秀射频工程师...

