- 易迪拓培训,专注于微波、射频、天线设计工程师的培养
基于C51双电源供电系统设计
1引言
开关电源是利用现代电力电子技术,控制开关管开通和关断的时间比率,维持稳定输出电压的一种电源。随着电力电子技术的发展和创新,开关电源相继进入各种电子、电器设备领域,程控交换机、通讯、电子检测设备电源、控制设备电源等都已广泛地使用了开关电源[1],更促进了开关电源技术的迅速发展。本文设计双路并联电流可调开关电源,可更好的满足以上场合应用需求,为开关电源提供了广阔的发展空间,对开关电源的发展与应用在节约能源、节约资源及保护环境方面都具有重要的意义。
2系统总体方案设计
2.1 DC/DC变换器稳压方法的选择
DC/DC变换器的稳压方法有两种方案:
(1)利用PWM控制IGBT[2]的关断降低输出电压的大小,电路较复杂;
(2)采用LM2596芯片进行电压转换。
由于LM2596是3A电流输出降压开关型集成稳压芯片,只需极少的外围器件便可构成高效稳压电路。因此本方案选择(2)。
2.2 5V电压变换的实现
采用芯片MC34063,该芯片可将40V以下的电压转换成5V的电压,输出电流能达到1.5A,满足单片机和检测电路的供电要求。
2.3 电流电压检测
2.3.1电流检测方案的选择
电流检测有以下两种方案可选择。
(1)采用霍尔电流传感器
采用霍尔传感器测量直流电流是切实可行的,但是霍尔传感器在测量小电流时存在一定的误差,精度不高。
(2)采样康铜丝计算测量电阻
系统要求电流源输出电流范围为20mA~2000mA。当输出电流为2000mA时,若取采样电阻为0.5Ω,则采样电阻上产生的功率为2W,这将导致采样电阻发热,电阻阻值发生改变,使得电流给定值与实测值之间产生很大误差。康铜丝的电阻温度系数比较小,因此系统选用康铜丝作为采样电阻,用多根较粗的康铜丝并联,同时用风扇给电阻降温,以降低温漂,保持采样电阻阻值恒定。本方案选择(2)。
2.3.2电压检测方案选择
电压检测有以下两种方案可选择。
(1)采用霍尔电压传感器
采用霍尔电压传感器,电流太小时要求传感器内部线圈较多,而且精度不高,受基准电压的限制无法测量高压。
(2)采用分压法测电压
采用分压法时,精度满足,电路简单。本方案选择(2)。
2.4 均流方法
均流方法有以下两种方案可选择。
(1)采用专用的均流芯片UC3902。
(2)采用MOSFET进行PWM斩流。
采用专门的芯片时,只能进行均流,不能进行后面的电流分配。采用MOSFET进行PWM斩流,即能满足均流要求,又能满足后面的电流分配要求,且电路简单,成本低,功耗低。所以选择方案(2)。
2.5 过流保护
过流保护有以下两种方案可选择。
(1)采用自恢复保险丝。
(2)单片机监控,继电器控制通断。
采用自恢复保险丝时,只能开断固定电流值。采用单片机控制继电器时,开以通断比较大范围的电流值。所以选择方案(2)。
2.6 理论分析与计算
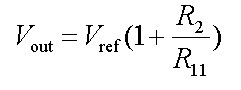
2.6.1 DC/DC电压变换计算
由斩波电压计算公式(1)得到电阻R2的计算公式(2)。
(1)
(2)
基准电压为3.3V,取R1为430Ω,则R2为610Ω,为了更精确反馈,我们选用了10kΩ可调变阻器。
2.6.2 电流分配计算
电流分配是按电流的占空比来计算的。当改变负载变阻值总的电流达到1A时,电流的占空比为1:1,电源1和电源2的电流比符合1:1;当改变负载变阻值检测到电流为1.5A时,电源1和电源2电流的占空比为1:2;当改变负载变阻值电流值为1.5A-3.5A时,占空比设为1:4,电源1和电源2的电流比符合1:4;当改变负载变阻值电流为4A时,占空比设为1:1,电源1和电源2的电流比符合1:1。
3 硬件电路设计
3.1 DC/DC电路
输入+24V直流电,经芯片2片LM2596使电压变为稳定的双路+8V直流电压,电路如图1所示。

图1 24V转8V电路
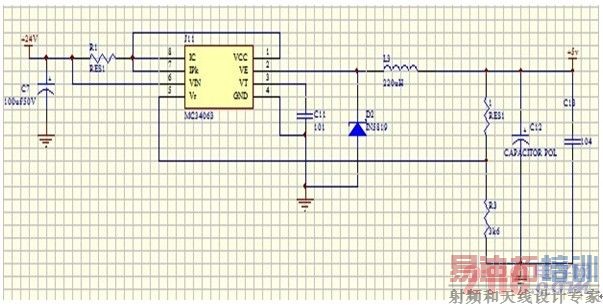
3.2 24V/ 5V电路
该电路可将+24V电压转换成+5V电压,给单片机和测量模块供电,如图2所示。

图2 24V/5V电路
3.3 PWM斩波电路
通过控制单片机输出PWM[3]的占空比控制电流的输出量,达到控制电流的目的,如图3所示。

图3 PWM斩波电路
3.4 单片机电路
该电路为主控电路,进行信号的处理,如图4所示。

图4 单片机最小系统电路
3.5 显示电路
该电路能进行相关信息的显示,对整个电路的功率消耗及运行情况进行显示,如图5所示。

图5 显示电路
3.6 电压检测电路
通过分压法进行电压检测,如图6所示。

图6 电压检测电路
3.7 电流检测
通过康铜丝两端电压测电路电流,如图7所示。

图7 电流检测电路
4 软件实现流程
通过单片机输出PWM波形改变电流输出[4],是指按一定比例显示。调节电流有两种方式,一种是自动调节根据一定负载两电源输出电流为1:1和1:1.5,另一种调节方式是通过按键手动调节电流输出比例(此调节优先级高于自动方式)图8。

图8 程序控制时序
5电路性能参数测试结果
电路性能参数测试结果列于以下各表。
表1电源输出电压

表2供电系统的效率

表3 电流之和为I=1.0A 且按I:I =1:1模式自动分配电流

表4 电流之和为I=1.5A 且按I:I = 1:2模式自动分配电流

表5 电流可在(0.5~2.0)A范围内按指定的比例自动分配

表6输出电流之和为I =4.0A且按 I :I =1:1 模式自动分配电流

6结语
本文设计了一个双电源供电系统,每一路输出稳定电压,电流可以通过PWM和PID控制实现按相应比例平滑可调,输出效率高于80%。实现了DC/DC变化的高效传输[5],通过对电压电流的检测用PWM和PID闭环控制实现了电流的均流控制且效果稳定,实用性强有广阔的应用前景。
参考文献
[1] 陈大钦编.电子技术基础实验(第二版)[M].湖北:机械工业出版社.2001
[2] 阎石主编.数字电子技术基础(第五版)[M].北京:高等教育出版社.2005
[3] 张俊谟.单片机中级教程原理与应用. [M].2008.6.
[4] 郭惠.吴迅编著.单片机C语言程序设计完全自学手册.电子工业出版社.2008
[5] 康华光.邹寿彬编.电子技术基础模拟部分(第四版)[M].北京: 高等教育出版社.2005■
射频工程师养成培训教程套装,助您快速成为一名优秀射频工程师...
天线设计工程师培训课程套装,资深专家授课,让天线设计不再难...
上一篇:无源均流的功能与实现
下一篇:大功率LED照明电源设计方案

