- 易迪拓培训,专注于微波、射频、天线设计工程师的培养
降低从中间总线电压直接为低电压处理器和 FPGA 供电的风险
工业、航天和国防系统通常采用额定 24V~28V 的中间总线电压,在这些系统中,串联电池作为备用电源,但是,由于分配损耗,并不适合采用 12V 总线体系结构。系统总线和数字处理器电源输入之间较大的电压差在电源分配、安全和解决方案规模上带来了设计难题。如果使用单级非隔离降压 DC/DC 转换器,那么,必须工作在非常精确的 PFM/PWM 定时上。输入浪涌事件对 DC/DC 转换器提出了更严格的要求,对负载存在另一个过压风险。由于制造中导致的错误或假冒电容,这会使得输出电压偏离超出负载额定范围,有可能导致 FPGA、ASIC 或者微处理器被烧坏。取决于受损程度,很难确定故障根本原因所在,最终高昂的维修成本、停机时间以及对声誉的损害都会令人非常沮丧。
因此,应该非常仔细的考虑怎样减小过压风险,从而降低成本,减少给客户带来的不便。采用了熔丝的传统过压保护方法并不适用于保护现代 FPGA、ASIC 和微处理器,特别是上游额定电压是 24V 或者 28V 的情况。开发了新解决方案,结合额定 38V 的 10A DC/DC 开关稳压器和电路以解决很多故障问题,包括输出过压等。当今最先进的数字逻辑器件的供电和保护功能可以在一个紧凑封装器件中实现。
随着输入电压和浪涌的增大,精确的开关定时越来越重要
当输入电压和所需要的输出电压之间存在较大的电压差时,一般会采用效率很高的开关DC/DC 稳压器。为实现简便的解决方案,最好选择非隔离降压开关转换器,其工作频率足够高,以减小电源磁体和滤波器电容的尺寸。但是,这种 DC/DC 开关转换器必须工作在低至3% 的较窄的占空比条件下,这就需要精确的 PWM/PFM 定时。而且,数字处理器需要严格的电压稳压,要求快速转换响应以确保电压在安全限制范围内。在较高的输入电压时,会降低 DC/DC 稳压器顶部开关接通误差余量。
总线电压浪涌一般出现在航天和国防应用中,不仅仅对 DC/DC 转换器造成损害,而且也会损害负载。必须对 DC/DC 转换器进行额定以采用高速控制环对过压浪涌稳压,从而获得足够的电压抑制。如果 DC/DC 转换器无法稳压,或者不能承受总线浪涌,那么负载上就会出现过压。负载的旁路电容由于老化或者温度原因致使性能下降也会引起过压故障,导致在产品寿命末期出现宽松的瞬态负载响应。如果电容劣化超出了控制环的设计限制,那么,两种机制导致负载出现过压。首先,即使控制环保持稳定,严重的瞬态负载突变事件也会导致电压偏离远远高于设计初衷。其次,如果控制环是条件稳定的 (或者,更差一些,不稳定),输出电压峰值会不断震荡,超出了可接受的范围。如果采用了不正确的绝缘材料,或者假冒元器件进入了制造环节,那么,电容也会意外劣化,过早失效。
便宜的假冒元器件会导致代价高昂的问题
在灰色市场或者黑市上,低成本假冒元器件不会真正满足标准要求 (例如,这些元器件是经过回收的,从电子垃圾中重新加工制造,或者采用劣质材料制造),即使这样,有的人抵挡不住假冒元器件的成本诱惑。当假冒产品失效时,暂时的低成本就会成为昂贵的开支。例如,假冒的电容会以多种方式失效。假冒钽电容内部自发热非常严重,其正反馈机制导致散热出现失控。假冒陶瓷电容含有粗糙劣质的绝缘材料,随着元器件的老化或者工作在较高温度时,电容量都会加速下降。当电容容量大幅度下降引起控制环不稳定时,电压波形振幅要比最初设计值大很多,对负载造成损害。
在业界不幸的是,假冒元器件越来越多的进入了供应链和电子制造流程,即使是最敏感和最安全的应用。美国参议院武装部队委员会 (Senate Armed Services Committee - SASC) 在 2012 年 5 月公布的报告中指出,军用飞机和武器系统中出现了越来越多的假冒电子元器件,极有可能影响系统的性能和可靠性。这些系统都是由国防工业顶级承包商制造的。这类系统中的电子元器件日益增多,例如,新的联合攻击战斗机有 3500 多个集成电路,假冒元器件带来了系统性能和可靠性风险,决不能忽视这一问题。
怎样降低风险
任何降低风险计划都应考虑系统将怎样对过压状况做出响应并从过压状态实现恢复。倘若过压故障有可能导致烟雾或火情,这可以接受吗 查明根源及实施整改措施的工作会由于过压故障造成的损坏而受阻吗 如果本地操作员对受损系统重新供电 (重新启动),尝试恢复系统,这会对系统造成更大的损害吗 确定故障原因并恢复正常系统工作需要哪些过程,要花费多长时间
传统保护电路的不足
传统的过压保护方法包括熔丝、可控硅整流器 (SCR) 和齐纳二极管。这一电路 (图1) 通过以下方式来保护负载。如果输入供电电压超过了齐纳击穿电压, SCR 触发,吸收足够的电流,熔断上游熔丝。这一方法相对简单,而且成本低,但是,其缺点包括齐纳二极管击穿电压的精度、SCR 栅极触发门限变化、SCR 和熔断响应时间的变化、以及从故障中恢复所需要付出的努力等 (例如,实际处理熔丝,并重新启动系统)。如果待考虑的电压源对数字内核供电,由于大电流时的正向电压降与最新数字处理器的内核电压相当,甚至高于内核电压,那么,SCR 的保护功能非常有限。考虑到这些缺点,传统的过压保护方法并不适用于高压至低压 DC/DC 转换供电负载,例如,价格比较昂贵 (不上千都可能要几百美元) 的 ASIC 或者 FPGA。 [p]

图1: 传统的过压保护电路包括熔丝、SCR和齐纳二极管。虽然成本低,但是这一电路响应时间不足以实现对最新数字电路的可靠保护,特别是上游供电电源是中间电压总线的情况。而且,即使从过压故障中进行最简单的恢复也很麻烦并非常耗时。
结合了电源和保护电路的最新创新
更好的解决方案是准确地探测到即将出现的过压情况,迅速响应,断开输入供电,通过低阻抗通路释放掉负载上的过量电压。现在,采用 LTM4641 降压 µModule® 稳压器强大的保护功能可以实现这一解决方案。器件的核心是额定 38V 的 10A 降压稳压器,含有电感、控制 IC、电源开关和补偿电路,这些都在一个表面安装封装中。但是,为 ASIC、FPGA 和微处理器等昂贵的负载增加保护需要功能更强的监视和保护电路。LTM4641 一直监视输入欠压、输入过压、温度过高、以及输出过压和过流状态,并正确的做出响应以保护负载。为避免错误或者过早的执行保护功能,除了过流保护,每个受监视参数都内置了抗干扰和用户可调触发门限,通过电流模式控制,在每一个周期中可靠的实现过流保护。出现输出过压状态时,LTM4641 在 500ns 的故障探测时间内做出响应 (图 2)。
观看 LTM4641 的实时保护:http://video.linear.com./143

图2: LTM4641 在 500ns 内响应过压状态,保护负载不受电压应力的影响。(VIN = 38V,VOUT = 1.0V,可调过压触发门限设置在 +11%)
LTM4641 内部体系结构不但使其能够迅速可靠的响应,而且,在故障状态减弱后,甚至能够自动复位,恢复工作。采用了差分感测放大器对负载的电源终端电压进行稳压,减小了共模噪声,以及 LTM4641 和负载之间 PCB 走线压降导致的误差。在电路、负载和温度变化时,负载的 DC 电压稳压精度优于 ±1.5%。这一精确的输出电压测量结果被送入高速输出过压比较器,触发 LTM4641 的保护功能。
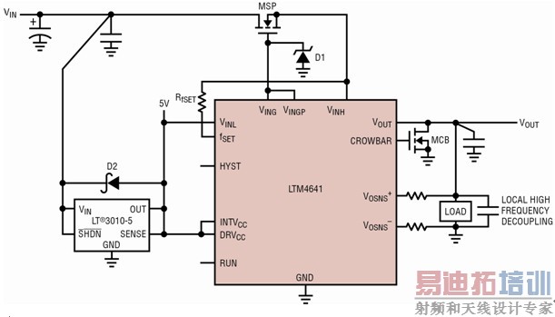
探测到过压状态后,µModule 稳压器同时迅速采取多种措施。外部 MOSFET (图3中的 MSP) 断开输入供电,从稳压器和昂贵的负载上去除高电压通路。另一个外部 MOSFET (图3中的 MCB) 负责执行一种低阻抗放电功能,可对负载的旁路电容器实施快速放电 (图 3 中的 C)。LTM4641 中的 DC/DC 降压稳压器进入闭锁关断状态,在 HYST 引脚上发出故障信号,系统可以使用该信号来启动很好管理的关断过程和 / 或进行系统复位。采用了独立于控制环参考电压的专用电压参考来探测故障状态。如果控制环的参考出现故障,这就实现了抗单点失效的功能。

图3: LTM4641 输出过压保护图。两个探针图标对应于图2 中的波形
系统怎样从故障中恢复进一步显示了 LTM4641 保护功能相对于传统熔丝 / SCR 保护方法的优势。在传统过压保护方法中,熔丝方法取决于电源与昂贵的负载相分离。因此,在系统出现故障后,必须采取实际措施来去掉并替换熔丝,以便系统恢复正常的工作。作为对比,通过触发逻辑电平控制引脚,或者配置 LTM4641 为用户设定的超时时间过期后自治重启,清除故障状态,LTM4641 能够迅速恢复正常工作。不需要实际替换元器件,对于要求长时间运行和 / 或在远端工作的系统,这一点非常关键。如果 LTM4641 恢复工作后,又出现了故障,那么,立即会采取后续保护措施来保护负载。
输入浪涌保护
在某些情况下,仅有输出过压保护功能是不够的,还需要输入过压保护功能。 LTM4641 的保护电路能够监视输入电压,一旦超过了用户配置的电压门限,激活其保护功能。如果预计的最大输入电压超过了模块的额定 38V,通过增加一个外部高电压 LDO,输入浪涌保护可以增大到 80V, LTM4641 仍然能够正常工作,保持控制和保护电路存在运作 (图4)。
观看 LTM4641 的80V 浪涌性能:http://video.linear.com/148 [p]

图4: 使用 LTM4641 和外部 LDO 可使输入浪涌保护高达 80V
结论
市场对系统性能和运行时间的要求越来越高,并且大量使用了最新的数字处理器,工程师必须考虑降低风险的策略,特别是采用了 12V~28V 的分布式电源总线或者有浪涌的系统。最新一代而且通常非常昂贵的 FPGA、ASIC 和微处理器供电电压的最大限制低至中间电源轨的 3%~10%,因此,它们对损害非常敏感,在过压故障时有可能被烧坏。这类故障可能是由开关稳压器的定时错误、输入电压浪涌或制造过程中混入的劣质元器件所造成。所选择的过压保护方法的反应和恢复时间必须非常快,要比传统电路中采用熔丝和 SCR 的方法更精确和更一致。 LTM4641 结合高效的 10A DC/DC 降压稳压器,在一个表面安装封装中含有精确的高速输出过压保护电路,构成了完整的低风险策略,可满足最新任务关键系统这些严格的要求。
致谢:
Afshin Odabaee,产品市场经理, µModule 电源产品,凌力尔特公司
Yan Liang,应用工程师,凌力尔特公司
射频工程师养成培训教程套装,助您快速成为一名优秀射频工程师...
天线设计工程师培训课程套装,资深专家授课,让天线设计不再难...
上一篇:开关电源原理与设计(连载六)反转式串联开关电源储能电感的计算
下一篇:开关电源原理与设计(连载三)串联式开关电源储能滤波电感的计算

