- 易迪拓培训,专注于微波、射频、天线设计工程师的培养
一款实用开关电源制作
一、工作原理
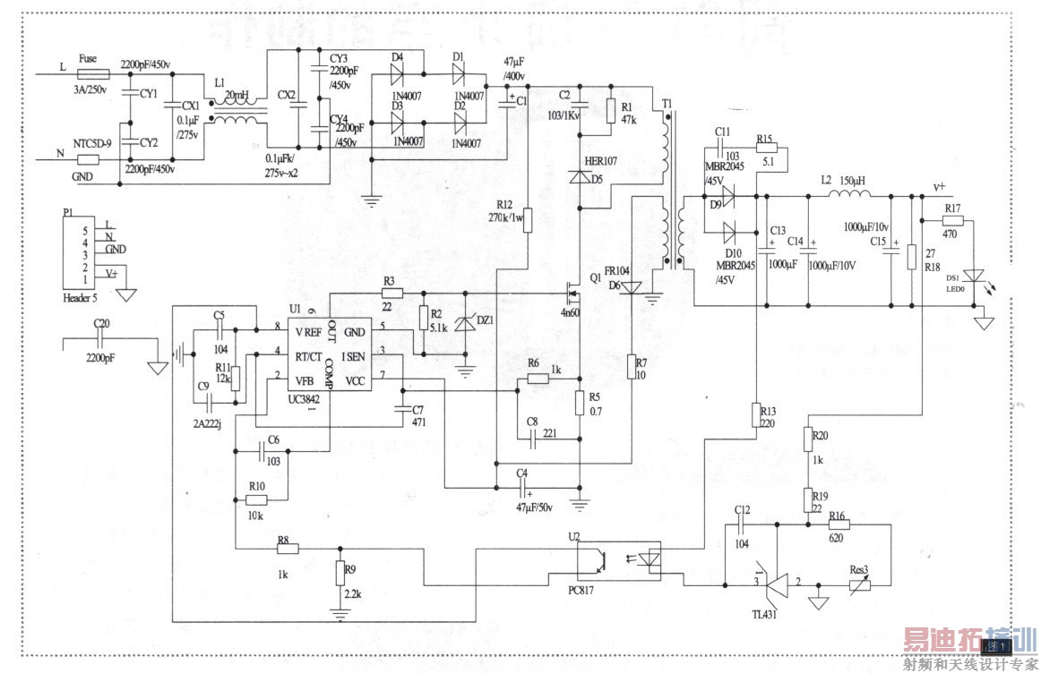
我们先熟悉一款开关电源的工作原理,该电源可输出5V电压,如图1所示。

图1 开关电源的工作原理图
1. 抗干扰电路
在电网输入端首先设置一个NTC5D-9负温度系数热敏电阻,作用是保护后面的整流桥,刚开机时热敏电阻处于冷态,阻值比较大,可以限制输入电流,正常工作时,电阻比较小。这样对开机时的浪涌电流起到有效的缓冲作用。
电容CY1、CY2、CY3、CY4用以滤除从工频电网上进入开关稳压电源和从开关稳压电源进入工频电网的不对称杂散信号,电容CX1、CX2用以滤除从工频电网上进入开关稳压电源和从开关稳压电源进入工频电网的对称杂散信号,用电感L1抑制从工频电网上进入开关稳压电源和从开关稳压电源进入工频电网的频率相同、相位相反的杂散干扰电流信号。
采用高频特性好的瓷片电容和铁芯电感,实现开关稳压电源电路中的高频辐射不污染工频电网和工频电网上的杂散电磁波不会窜入开关稳压电源电路中而干扰和影响其工作,对高频分量或工频的谐波分量具有急剧阻止通过功能,而对于几百赫兹以下的低频分量近似一条短路线。
2. 整流滤波电路
在电路中D1、D2、D3、D4组成全桥整流电路,把输入的交流电压进行全波整流,然后用C1进行滤波,最后变成直流输出供电电压,为后级的功率变换器供电,整流滤波后的电压约为300V。
3. UC3842供电与振荡
300V的脉动直流电压,此电压经R12降压后给C4充电,供电UC3842的7脚,当C4的电压达到UC3842的启动电压门槛值时,UC3842开始工作并提供驱动脉冲,由6脚输出推动开关管工作。一旦开关管工作,反馈绕组的能量经过D6整流,C4滤波,又供电到UC3842的7脚,这时可以不需要 R12的启动了。
C9、R11接UC3842的定时端,和内部电路构成振荡电路,振荡的工作频率计算为:
代入数据可计算工作频率:
4. 稳压电路
该电路主要由精密稳压源T L 4 3 1 和线性光耦P C 8 1 7 组成, 假设输出电压↑ → 经过R 1 6 、R 1 9 、R20、RES3的取样电压↑→TL431的1脚电压↑,当该脚电压大于TL431的基准电压2.5V时,TL431的2、3脚导通,→通过光电耦合到UC3842的2脚,于是UC3842的6脚驱动脉冲的占空比↓→开关变压器T1绕组上的能量↓→输出电压↓,达到稳压作用;反之,假设输出电压下降,则稳压过程与上相反。
R9取得反馈电压输入UC3842,R8,R10,C6是改变UC3842内部增益和频率特性。
5. 过流、过压、欠压保护电路
由于输入电压的不稳定,或者一些其他的外在因素,有时会导致电路出现短路、过压、欠压等不利于电路工作的现象发生,因此,电路必须具有一定的保护功能。
(1)过流保护。如果由于某种原因,输出端短路而产生过流→开关变压器绕组能量将快速泄放,为了补充这些能量,开关管必须延长导通时间→开关管的漏极电流将大幅度上升,R5两端的电压上升,UC3842的脚3上的电压也上升。当该脚的电压超过正常值0.3V达到1V时,UC3842内部的PWM比较器输出高电平,使PWM锁存器复位,关闭输出。UC3842的脚6无输出,开关管截止,实现过流保护。
(2)过压保护。如果供电电压发生过压(在260V以上),变压器的初级绕组电压大大提高,取样绕组上的电压经过整流滤波后使UC3842的脚7供电电压也急剧上升,其脚2的电压也上升,关闭6脚输出,开关管停振,实现过压保护。 [p]
(3)欠压保护。如果电网的电压低于90V,UC3842的脚1电压下降,当下降lV以下时,UC3842内部的PWM比较器输出高电平,使PWM锁存器复位,关闭6脚输出。实现欠压保护。
6. 输出整流滤波电路
D9、D10、C13、C14、C15是输出端的整流滤波电路,这部分电路属于高频滤波部分。
D9、D10为肖特基二极管,具有高频快恢复开关二极管的特性,而且具有正向管压降低,开关速度快、截止时反向漏电流小,有利于提高电源的效率,其反向恢复时间短,有利于减少高频噪声。
二、制版设计
首先绘制原理图,这里使用的是protel d x p2004软件。在SCH界面中输入元器件参数,然后建立原理电路网络表,在PCB界面中载入原理电路网络表,再建立设计参数,最后进行元件手工布局和手工布线。
1. PCB板大小设定
PCB尺寸过大时,印制线路长,阻抗增加,抗噪能力下降,成本也增加,过小则散热不好,且临近线条细,易受干扰。在此采用外形为矩形,长宽比例为3:2,长宽为0.150.10m的板材。
2. 元器件布局
以每个功能的核心元件为中心,围绕它进行布局。在这里电源输入级、功率变换、电源输出级、PWM控制单元来布线,元件均匀、整齐、紧凑排列,按照电路流程安排各个功能电路单元位置,使得布局便于信号流通,并使信号尽量保持一致方向。另外电路中元器件尽量达到平行排列,方便后面焊接工作。
3. 元器件位置考虑
从电源的整体可靠性的角度考虑,电解电容是电源电路中重要的元件,该元件受温度的影响大,要远离发热的功率开关管器件。
PWM控制器芯片UC3842的位置远离了开关变压器的次级和AC电网输入端,因为功率开关变换器既是电源中的发热源,又是高频辐射源。PCB图如图2所示。

图2 PCB图
射频工程师养成培训教程套装,助您快速成为一名优秀射频工程师...
天线设计工程师培训课程套装,资深专家授课,让天线设计不再难...
上一篇:安捷伦同时推出高性能先进电源系统(APS)和大功率系统电源系列
下一篇:MC34063
DC/DC转换控制电路测试方法概述

