- 易迪拓培训,专注于微波、射频、天线设计工程师的培养
DC/ DC变换器自适应模糊逻辑控制器设计
0 引 言
近年来, 随着非线性控制策略研究的深入, 人们逐渐对采用模糊逻辑控制器( FLC) , 神经网络( NN) , 以及神经模糊控制器( NFC) 等策略来改善DC/ DC 变换器的动态特性产生了兴趣。模糊控制器的控制不依赖于被控模型的精确程度, 而是依赖于模糊控制规则的有效性。因此模糊控制器十分适用于对DC/ DC 变换器的控制。很多文献已经探讨过模糊控制在电力电子电路中的可行性和有效性。但是模糊逻辑控制器设计在选择最优隶属函数和模糊规则库方面还存在一定困难。
笔者针对降压、升压和降压- 升压变换器, 设计了DC/ DC 变换器自适应模糊逻辑控制器( AFLC ) 。
AFLC 优化了隶属度函数, FLC 的规则库从模式文件的训练数据中获得。
1 自适应模糊逻辑控制器设计
DC/ DC 变换器的FLC 结构如图1 所示。模糊逻辑控制器由模糊化、模糊推理和反模糊化三部分组成。
图1 中, Ui 是DC/ DC 变换器的输入电压, Uo 是DC/ DC 变换器第k 次采样时间的实际输出电压, Uref为参考输出电压。

图1 DC/ DC 变换器的FLC结构图
FLC 的输入分别为误差e 和误差e 的差分d e, 其定义如下:

FLC 的输出为占空比变化du( k ) 。
采用Mamdani 型FLC, 模糊规则的形式为Ri: IF e is A i and de is B i T HEN duk is Ci此处, A i 和Bi 是语言论域的模糊子集, Ci 是单元素*。每个语言论域被分为七个模糊子集: PB ( 正大) , PM( 正中) , PS( 正小) , ZE ( 零) , NS ( 负小) , NM( 负中) , NB( 负大) 。隶属度函数采用梯形表示, 输入输出变量的隶属度函数如图2 所示, 将误差量e, de 定义为模糊集的论域, e, de= [ - 3, - 2, - 1, 0, 1, 2, 3] ,以e, d e 为输入的FLC 的控制规则表如表1 所示。

图2 输入输出变量隶属度函数
表1 FLC 的控制规则表

2 模糊逻辑控制器的自适应算法
AFLC 是用自适应算法的FLC。这样, AFLC 自适应隶属函数并计算规则库中的部分规则结果。
AFLC 的输入是模式文件中的模型数据, 这些数据由一些期望输出的数据产生。
A FLC 通过自适应算法, 按照模式文件, 可以更新其隶属度函数缩小因子为S e , Sde , 和Su 参数。A FLC中每个参数的更新结果可推论如下: 假设给定的训练数据集有P 条, 则第p ( 1<= p<=P) 条的训练数据误差测量可定义如下:

式中, dk 是第p 个期望输出矢量的第k 个分量, y k 是实际输出矢量的第k 个分量。很明显, 当Ep 等于零或目标误差, 该网络能够正确再生出第p 条的训练数据对的期望输出矢量。因此, 此处任务就是使整体误差测量最小化, 整体误差测量定义如下:

3 AFLC 的微控制器实现
本文AFLC 采用ST52T420 微控制器实现。
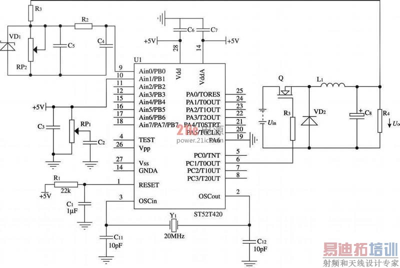
ST52T420 是8 位微机控制器和可擦写存储器版本, 存储器为4 字节可编程EPROM, 它能有效地实现布尔和模糊算法。降压变换器的控制电路原理图如图3 所示。

图3 控制电路原理图
该微控制器允许使用语言模型来代替数学模型描述问题。图3 中, 微控器包括一个8 位采样模拟/ 数字( A/ D) 转换器, 该A / D 转换器有一个8 通道模拟多路复用器和2. 5 快速重构数字端口。它的3 个独立的PWM/ 定时器负责管理直接功率器件和高频PWM 控制。工作时钟频率为20 MHz 以驱动芯片时钟振荡器, 开关频率选为19. 6 kHz 。AIN1 模拟输入连接的参考电压为5 V。通过4. 7 kΩ微调电位器来调节参考电压。另一个ANI0 的模拟输入连接到DC/ DC 变换器的输出端, 调节DC/ DC 变换器的输出级。该控制器用于降压, 升压和降压- 升压变换器, 而不需做任何改变。DC/ DC 变换器主电路参数如表2 所示。 [p]
表2 降压、升压和降压- 升压变换器参数

4 实验结果
降压变换器的输出电压启动响应和负载响应分别如图4( a)、( b) 所示, 启动响应约8 ms, 负载开始为4Ω, 负载阻降到2 后, 输出电压几乎为相同的值( 约5. 082 V) , 负载响应约需0. 1 ms。
升压变换器的输出电压启动响应和负载响应分别如图4( c)、( d) 所示, 启动响应约13 ms, 负载响应约0. 1 ms。
降压- 升压变换器的输出启动响应和负载响应分别如图4( e)、( f) 所示, 启动响应约13 ms, 负载响应立即形成。
降压、升压、降压- 升压变换器的实验结果表明用AFLC 可获得响应, 在不同的输入干扰和负荷变化情况下, 变换器稳定且具有好的可调性能。研究结果还表明该AFLC 具有通用性, 可以适用于任何DC/ DC变换器拓扑结构。因此, 同样的微控制器软件可用来控制任何开关模式变换器, 而不需做任何修改。






图4 DC/ D变变换器的输出电Ñ
¡¡5结½论Â
本文设计ÁDC/ DC变变换器输出电压调节的自适应模糊逻辑控制器£并并Ó8位位微控制器实现。在负荷改变的情况下£ AFLC能能够将降压、升压、降Ñ-升升压变换器的输出电压调节至期望值。降压、升压、降Ñ升升压变换器的控制使用相同µAFLC算算法£没没有做任何程序修改¡
降压、升压、降Ñ-升升压变换器的实验结果表明ÁAFLC的的有效性£在在没有重构任何专家规则的情况下得到了令人满意的结果。结果表明£ AFLC很很通用,可用于任ºDC/ DC变变换器拓扑结构¡
射频工程师养成培训教程套装,助您快速成为一名优秀射频工程师...
天线设计工程师培训课程套装,资深专家授课,让天线设计不再难...
上一篇:利用宽压输入DC/DC模块电源实现EMI设计
下一篇:又一经典的弱信号测试文章

