- 易迪拓培训,专注于微波、射频、天线设计工程师的培养
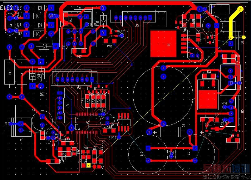
第一个pads layout半成品图
录入:edatop.com 点击:
第一个pads layout半成品图 希望大家指出不足之处啊


射频工程师养成培训教程套装,助您快速成为一名优秀射频工程师...
天线设计工程师培训课程套装,资深专家授课,让天线设计不再难...
上一篇:powerpcb热键
下一篇:2个pads教程.
射频和天线工程师培训课程详情>>

