- 易迪拓培训,专注于微波、射频、天线设计工程师的培养
设计更高能效、极低EMI准谐振适配器
录入:edatop.com 点击:
准方波谐振转换器也称准谐振(QR)转换器,广泛用于电源适配器。准方波谐振的关键特征是金属氧化物半导体场效应晶体管(MOSFET)在漏极至源极电压(VDS)达到其最低值时导通,从而减小开关损耗及改善电磁干扰(EMI)信号。
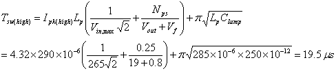
准谐振转换器采用不连续导电模式(DCM)工作时,VDS必须从输入电压(Vin)与反射电压(Vreflect)之和降低到Vin。变压器初级电感(Lp)与节点电容(Clump,即环绕MOSFET漏极节点的所有电容组合值,包括MOSFET电容和变压器寄生电容等)构成谐振网络,Lp与Clump相互振荡,振荡半周期以公式计算。
然而,自振荡准谐振转换器在负载下降时,开关频率上升;这样,在轻载条件下,如果未限制开关频率,损耗会较高,影响电源能效;故必须限制开关频率。
限制开关频率的方法有两种。第一种是传统准谐振转换器所使用的带频率反走的频率钳位方法,即通过频率钳位来限制开关频率。但在轻载条件下,系统开关频率达到频率钳位限制值时,出现多个处于可听噪声范围的谷底跳频,导致信号不稳定。
为了解决这个问题,就出现第二种方法,也就是谷底锁定,即在负载下降时,在某个谷底保持锁定,直到输出功率大幅下降,然后改变谷底。输出功率降低到某个值时,进入压控振荡器(VCO)模式,参见图1。具体而言,反馈(FB)比较器会选定谷底,并将信息传递给计数器,FB比较器的磁滞特性就锁定谷底。这种方法在系统负载降低时,提供自然的开关频率限制,不会出现谷底跳频噪声,且不降低能效。

图1:谷底锁定方法示意图。
最新准谐振控制器NCP1379/NCP1380概览
NCP1379和NCP1380是安森美半导体新推出的两款高性能准谐振电流模式控制器,特别适合适配器应用。作为应用上述第二种方法的控制器,NCP1379和NCP1380包括两种工作模式:一为准谐振电流模式,带谷底锁定功能,能消除噪声;二为VCO模式,用于在轻载时提升能效。这两款器件还提供多种保护功能,如过载保护(OPP)、软启动、短路保护、过压保护、过温保护及输入欠压保护。
就工作原理而言,在带谷底锁定的准谐振模式,控制器根据反馈电压锁定至某个谷底(最多到第4个谷底),峰值电流根据反馈电压来调整,提供所需的输出功率。这样,就解决了准谐振转换器的谷底跳频不稳定问题,且与传统准谐振转换器相比,提供更高的最小开关频率及更低的最大开关频率,还减小变压器尺寸。
而在反馈电压小于0.8 V(输出功率减小)或小于1.4 V(输出功率上升) 时,控制器进入VCO模式,此时峰值电流固定,为最大峰值电流的17.5%,而开关频率可变,由反馈环路设定。
在保护功能方面,这两款器件以读取辅助绕组电压结合提供过零检测(ZCD)和过载保护功能(参见图2),其中在MOSFET关闭期间(辅助绕组正电压)使用ZCD功能,而在MOSFET导通期间(辅助绕组负电压)使用OPP功能,能够根据ZCD电压减小峰值电流。

图2:NCP1379/NCP1380结合提供ZCD和OPP功能。
此外,这两款控制器内置80 ms定时器,用于短路验证。还提供绕组短路保护功能,以额外的电流感测(CS)比较器及缩短时间的前沿消隐(LEB)来检测绕组短路,当电流感测电压(VCS)达到电流感测电压阈值(VILIM)的1.5倍后就关闭控制器。
值得一提的是,NCP1380提供A、B、C和D等不同版本,用以满足客户不同的保护需求。例如,四个版本均提供过压保护功能,而其中NCP1380A和NCP1380B提供过温保护,NCP1380C和NCP1380D提供输入过压保护;另外,NCP1380A和NCP1380C提供过流保护闩锁,而NCP1380B和NCP1380D提供过流保护自动恢复功能。此外,NCP1380A和NCP1380B在同一引脚上结合了过压保护和过温保护功能,而NCP1380B、NCP1380D及NCP1379在同一引脚上结合了过压保护和输入欠压保护功能,这样就减少了外部元件需求。
应用设计过程
假定我们的目标电源规格为:输入电压85至265 Vrms,输出电压19 V,输出功率60 W,最小开关频率45 kHz(输入电压为100 Vdc时),采用600 V MOSFET,230 Vrms时待机能耗低于100 mW。这样,我们可将应用设计过程分解为多个步骤。
1) 准谐振变压器参数计算
匝数比:

初级峰值电流:

初级电感:

最大占空比:

初级均方根(RMS)电流:

次级均方根(RMS)电流:

2) 预测开关频率
负载下降时,控制器会改变谷底。问题在于如何才能预测负载变化时开关频率怎样变化。实际上,功率增加或减小时,控制器用以改变谷底的反馈(FB)电平也不同,正是借此特性提供谷底锁定。知道反馈电平阈值后,我们就能够计算开关频率的变化及相应的输出功率。通过手动计算或使用Mathcad电子表格,我们就可以解极出最大开关频率。

图3:预测开关频率。
3) 时序电容值(Ct)计算
在VCO模式下,开关频率由时序电容(Ct)完成充电而设定,而Ct电容的充电完成受反馈环路控制。由准谐振模式的第4个谷底向VCO模式过渡时,输出负载轻微下降。要计算Ct电容值,先要计算第4个谷底工作时的开关频率,并可根据反馈电压(VFB)与时序电容电压(VCt)之间的关系计算出VCt的值为1.83 V。然后,根据等式Ct=ICtTsw,vco/1.83,可以计算出Ct的值为226 pF。我们实际选择的的200 pF的Ct电容。
4) 应用过载补偿
在高线路输入电压(265 Vrms)时,由于传播延迟,我们可以计算出峰值电流为:

开关频率为:

故高线路输入电压时的功率能力为:

接下来要计算所需的过载保护电压。
在高线路输入电压时,将输出功率限制为Pout(limit)=70 W,再根据峰值电流限制(Ipk(limit))与输出功率限制之间的关系等式,可以计算出Ipk(limit)=2.67 A。
因此,可以计算出:

根据电阻分压器的相关公式,以及选择下部分压电阻(Ropl)为1 kΩ及过零检测电阻(Rzcd)为1 kΩ,可以计算出上部分压电阻(Ropu)为223 kΩ。
5) 选择启动电阻及启动电容
启动电阻有两种连接方式,一是连接至大电容(Cbulk),二是连接至半波电路。启动电容的计算必须配合电源在VCC下降VCC(off)之前关闭环路,相应计算出的CVcc为3.9 F,我们实际选择的电容是4.7 F。需要给CVcc充电的电流IVcc为28.5 A。
如果选择的是连接大电容,则启动电阻Rstartup为2.76 mΩ,相应的功率耗散为55 mW;如果选择的是半波连接,则计算得启动电阻为880 kΩ,相应的功率耗散为16 mW。由此观之,半波连接大幅降低启动电阻的功率耗散。
6) 应用同步整流
次级端的高均方根电流会导致输出二极管损耗增加。我们以极低导通阻抗的MOSFET MBR20H150来替代二极管,从而提升能效及降低轻载和待机时的能耗。
相应地,可以计算60 W准谐振转换器的同步整流功率损耗为:体二极管损耗(PQdiode)为7 mW,MOSFET损耗(PON)为1 W,总同步整流总开关损耗近似为1 W。相比较而言,使用MBR20200二极管时的总损耗为2.6 W,即采用MOSFET来替代二极管时节省损耗约1.6 W。
性能测试
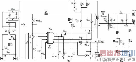
基于安森美半导体NCP1380B构建的19 V、60 W准谐振适配器的电路图如图4所示。在启动时间方面,启动电阻连接至大电容时,测得启动时间为2.68 s;启动电阻连接至半波时,测得启动时间为2.1 s。

图4:基于安森美半导体NCP1380准谐振控制器的60 W适配器电路图。
另外,我们也测试了这电路板在115 Vrms和230 Vrms条件下不同负载时的能效,参见表1。通过表1可以看出,115 Vrms时25%、50%、75%和100%负载条件下的平均能效高达87.9%,230 Vrms时25%、50%、75%和100%负载条件下的平均能效也达87.7%,超过“能源之星”2.0版外部电源工作能效要求。此外,轻载条件下的能耗也极低,能够帮助节省电能。
表1:115 Vrms和230 Vrms条件下不同负载时的能效测试结果。

另外,通过改进电路,还能进一步提升能效及降低能耗。例如,在极低输出负载时,可以采用特殊电路来移除TL431偏置抑制电路,从而降低持续消耗功率的启动电阻的能耗。另外,在轻载时结合移除TL431和NCP4302偏置抑制电路,还可进一步提升能效,使典型负载条件下的平均能效增加至高于89%,而空载条件下的能耗也大幅降低,其中115 Vrms时为62 mW,而230 Vrms时为107 mW。
总结
本文探讨了准谐振转换器的基本特点、存在的问题及不同的解决方法,介绍了基于带谷底锁定准谐振和VCO两种工作模式的最新准谐振控制器NCP1379和NCP1380的工作原理及关键保护特性,并简要分析了其应用设计过程。测试结果显示,这两款准谐振控制器能用于设计更高工作能效和极低待机能耗的准谐振适配器,满足相关能效标准的要求。值得一提的是,优化电路后还能进一步提升能效及降低能耗,有助于满足更严格能效标准要求。
参考资料
1、NCP1380数据表,www.onsemi.com/pub/Collateral/NCP1380-D.PDF,安森美半导体
2、设计笔记:Designing a Quasi-Resonant Adaptor Driven by the NCP1380,www.onsemi.com/pub/Collateral/AND8431-D.PDF,安森美半导体
3、培训教程:Design of a QR Adapter with Improved Efficiency and Low Standby Power,www.onsemi.cn/pub_link/Collateral/TND377-D.PDF,安森美半导体
安森美半导体供稿
准谐振转换器采用不连续导电模式(DCM)工作时,VDS必须从输入电压(Vin)与反射电压(Vreflect)之和降低到Vin。变压器初级电感(Lp)与节点电容(Clump,即环绕MOSFET漏极节点的所有电容组合值,包括MOSFET电容和变压器寄生电容等)构成谐振网络,Lp与Clump相互振荡,振荡半周期以公式计算。
然而,自振荡准谐振转换器在负载下降时,开关频率上升;这样,在轻载条件下,如果未限制开关频率,损耗会较高,影响电源能效;故必须限制开关频率。
限制开关频率的方法有两种。第一种是传统准谐振转换器所使用的带频率反走的频率钳位方法,即通过频率钳位来限制开关频率。但在轻载条件下,系统开关频率达到频率钳位限制值时,出现多个处于可听噪声范围的谷底跳频,导致信号不稳定。
为了解决这个问题,就出现第二种方法,也就是谷底锁定,即在负载下降时,在某个谷底保持锁定,直到输出功率大幅下降,然后改变谷底。输出功率降低到某个值时,进入压控振荡器(VCO)模式,参见图1。具体而言,反馈(FB)比较器会选定谷底,并将信息传递给计数器,FB比较器的磁滞特性就锁定谷底。这种方法在系统负载降低时,提供自然的开关频率限制,不会出现谷底跳频噪声,且不降低能效。

图1:谷底锁定方法示意图。
最新准谐振控制器NCP1379/NCP1380概览
NCP1379和NCP1380是安森美半导体新推出的两款高性能准谐振电流模式控制器,特别适合适配器应用。作为应用上述第二种方法的控制器,NCP1379和NCP1380包括两种工作模式:一为准谐振电流模式,带谷底锁定功能,能消除噪声;二为VCO模式,用于在轻载时提升能效。这两款器件还提供多种保护功能,如过载保护(OPP)、软启动、短路保护、过压保护、过温保护及输入欠压保护。
就工作原理而言,在带谷底锁定的准谐振模式,控制器根据反馈电压锁定至某个谷底(最多到第4个谷底),峰值电流根据反馈电压来调整,提供所需的输出功率。这样,就解决了准谐振转换器的谷底跳频不稳定问题,且与传统准谐振转换器相比,提供更高的最小开关频率及更低的最大开关频率,还减小变压器尺寸。
而在反馈电压小于0.8 V(输出功率减小)或小于1.4 V(输出功率上升) 时,控制器进入VCO模式,此时峰值电流固定,为最大峰值电流的17.5%,而开关频率可变,由反馈环路设定。
在保护功能方面,这两款器件以读取辅助绕组电压结合提供过零检测(ZCD)和过载保护功能(参见图2),其中在MOSFET关闭期间(辅助绕组正电压)使用ZCD功能,而在MOSFET导通期间(辅助绕组负电压)使用OPP功能,能够根据ZCD电压减小峰值电流。

图2:NCP1379/NCP1380结合提供ZCD和OPP功能。
此外,这两款控制器内置80 ms定时器,用于短路验证。还提供绕组短路保护功能,以额外的电流感测(CS)比较器及缩短时间的前沿消隐(LEB)来检测绕组短路,当电流感测电压(VCS)达到电流感测电压阈值(VILIM)的1.5倍后就关闭控制器。
值得一提的是,NCP1380提供A、B、C和D等不同版本,用以满足客户不同的保护需求。例如,四个版本均提供过压保护功能,而其中NCP1380A和NCP1380B提供过温保护,NCP1380C和NCP1380D提供输入过压保护;另外,NCP1380A和NCP1380C提供过流保护闩锁,而NCP1380B和NCP1380D提供过流保护自动恢复功能。此外,NCP1380A和NCP1380B在同一引脚上结合了过压保护和过温保护功能,而NCP1380B、NCP1380D及NCP1379在同一引脚上结合了过压保护和输入欠压保护功能,这样就减少了外部元件需求。
应用设计过程
假定我们的目标电源规格为:输入电压85至265 Vrms,输出电压19 V,输出功率60 W,最小开关频率45 kHz(输入电压为100 Vdc时),采用600 V MOSFET,230 Vrms时待机能耗低于100 mW。这样,我们可将应用设计过程分解为多个步骤。
1) 准谐振变压器参数计算
匝数比:

初级峰值电流:

初级电感:

最大占空比:

初级均方根(RMS)电流:

次级均方根(RMS)电流:

2) 预测开关频率
负载下降时,控制器会改变谷底。问题在于如何才能预测负载变化时开关频率怎样变化。实际上,功率增加或减小时,控制器用以改变谷底的反馈(FB)电平也不同,正是借此特性提供谷底锁定。知道反馈电平阈值后,我们就能够计算开关频率的变化及相应的输出功率。通过手动计算或使用Mathcad电子表格,我们就可以解极出最大开关频率。

图3:预测开关频率。
3) 时序电容值(Ct)计算
在VCO模式下,开关频率由时序电容(Ct)完成充电而设定,而Ct电容的充电完成受反馈环路控制。由准谐振模式的第4个谷底向VCO模式过渡时,输出负载轻微下降。要计算Ct电容值,先要计算第4个谷底工作时的开关频率,并可根据反馈电压(VFB)与时序电容电压(VCt)之间的关系计算出VCt的值为1.83 V。然后,根据等式Ct=ICtTsw,vco/1.83,可以计算出Ct的值为226 pF。我们实际选择的的200 pF的Ct电容。
4) 应用过载补偿
在高线路输入电压(265 Vrms)时,由于传播延迟,我们可以计算出峰值电流为:

开关频率为:

故高线路输入电压时的功率能力为:

接下来要计算所需的过载保护电压。
在高线路输入电压时,将输出功率限制为Pout(limit)=70 W,再根据峰值电流限制(Ipk(limit))与输出功率限制之间的关系等式,可以计算出Ipk(limit)=2.67 A。
因此,可以计算出:

根据电阻分压器的相关公式,以及选择下部分压电阻(Ropl)为1 kΩ及过零检测电阻(Rzcd)为1 kΩ,可以计算出上部分压电阻(Ropu)为223 kΩ。
5) 选择启动电阻及启动电容
启动电阻有两种连接方式,一是连接至大电容(Cbulk),二是连接至半波电路。启动电容的计算必须配合电源在VCC下降VCC(off)之前关闭环路,相应计算出的CVcc为3.9 F,我们实际选择的电容是4.7 F。需要给CVcc充电的电流IVcc为28.5 A。
如果选择的是连接大电容,则启动电阻Rstartup为2.76 mΩ,相应的功率耗散为55 mW;如果选择的是半波连接,则计算得启动电阻为880 kΩ,相应的功率耗散为16 mW。由此观之,半波连接大幅降低启动电阻的功率耗散。
6) 应用同步整流
次级端的高均方根电流会导致输出二极管损耗增加。我们以极低导通阻抗的MOSFET MBR20H150来替代二极管,从而提升能效及降低轻载和待机时的能耗。
相应地,可以计算60 W准谐振转换器的同步整流功率损耗为:体二极管损耗(PQdiode)为7 mW,MOSFET损耗(PON)为1 W,总同步整流总开关损耗近似为1 W。相比较而言,使用MBR20200二极管时的总损耗为2.6 W,即采用MOSFET来替代二极管时节省损耗约1.6 W。
性能测试
基于安森美半导体NCP1380B构建的19 V、60 W准谐振适配器的电路图如图4所示。在启动时间方面,启动电阻连接至大电容时,测得启动时间为2.68 s;启动电阻连接至半波时,测得启动时间为2.1 s。

图4:基于安森美半导体NCP1380准谐振控制器的60 W适配器电路图。
另外,我们也测试了这电路板在115 Vrms和230 Vrms条件下不同负载时的能效,参见表1。通过表1可以看出,115 Vrms时25%、50%、75%和100%负载条件下的平均能效高达87.9%,230 Vrms时25%、50%、75%和100%负载条件下的平均能效也达87.7%,超过“能源之星”2.0版外部电源工作能效要求。此外,轻载条件下的能耗也极低,能够帮助节省电能。
表1:115 Vrms和230 Vrms条件下不同负载时的能效测试结果。

另外,通过改进电路,还能进一步提升能效及降低能耗。例如,在极低输出负载时,可以采用特殊电路来移除TL431偏置抑制电路,从而降低持续消耗功率的启动电阻的能耗。另外,在轻载时结合移除TL431和NCP4302偏置抑制电路,还可进一步提升能效,使典型负载条件下的平均能效增加至高于89%,而空载条件下的能耗也大幅降低,其中115 Vrms时为62 mW,而230 Vrms时为107 mW。
总结
本文探讨了准谐振转换器的基本特点、存在的问题及不同的解决方法,介绍了基于带谷底锁定准谐振和VCO两种工作模式的最新准谐振控制器NCP1379和NCP1380的工作原理及关键保护特性,并简要分析了其应用设计过程。测试结果显示,这两款准谐振控制器能用于设计更高工作能效和极低待机能耗的准谐振适配器,满足相关能效标准的要求。值得一提的是,优化电路后还能进一步提升能效及降低能耗,有助于满足更严格能效标准要求。
参考资料
1、NCP1380数据表,www.onsemi.com/pub/Collateral/NCP1380-D.PDF,安森美半导体
2、设计笔记:Designing a Quasi-Resonant Adaptor Driven by the NCP1380,www.onsemi.com/pub/Collateral/AND8431-D.PDF,安森美半导体
3、培训教程:Design of a QR Adapter with Improved Efficiency and Low Standby Power,www.onsemi.cn/pub_link/Collateral/TND377-D.PDF,安森美半导体
安森美半导体供稿
射频工程师养成培训教程套装,助您快速成为一名优秀射频工程师...
射频和天线工程师培训课程详情>>

