- 易迪拓培训,专注于微波、射频、天线设计工程师的培养
提升全负载范围内能效的新技术
录入:edatop.com 点击:
AC电源供电产品的设计工程师将面临对电源效率的强制要求,这使得电源设计更具挑战性。当然,人们也希望它能带来经济上的好处。从某种意义上说,在用户对耗能的特性习以为常且同时期望保持相同或更长电池续航时间之际,便携式设备的设计工程师面临同样的挑战和机遇。在1990年代,环境保护署(EPA)启动称为能源之星(Energy Star)的认证项目,只涉及休眠模式。因为能源之星认证是自愿的行为,且忽略工作功耗,所以对设计影响有限。
致力于个人计算机的工作能效的Ecos Consulting与几个电子机构结盟发起了称为80 Plus的另一个自愿认证项目。该项目的名称表示,除在标称负载时的功率因数要高于0.9外,在标称负载分别为 20%、50%和100%时,设备的运行能效要高于80%。
台式计算机和各类台式服务器制造商在参与能效项目的地区每卖出一台经过认证的产品都将分别获得5和10美元的退税。另外,虽然 80Plus是自愿项目,但美国政府给符合80Plus标准的计算机予以补贴。以前,能效曲线一般会给出一个对应于略小于最大设计负载的标称峰值曲线,而在轻负载时,能效会显著下降,有时甚至会下降40%或50%。而许多应用通常会有好几天就是处在“无所事事”的待机态,而需要峰值功率的时间也少得多。80Plus项目旨在降低整个无用功耗,而非仅优化曲线某个点的能效。图1显示出可能取得的此类成就。
尽管这些项目仍是自愿的,但美国和其它国家在考虑为电源能效实施强制标准。例如,《能源政策与储备法》指令美国能源部在2008年8月8日前确定是否为电池充电器和外接电源制定电能转换标准。
期间,加州能源委员会颁布的要求强制执行的《电器效率法规(CEC-400)》包括对外接电源的新的能源星要求。而这正是其效能所在。没人会考虑再生产无法在加州销售(甚至储存)的新电子产品,的确,这正是CEC-400所要求的。
与对全球能效要求相伴而来的是对功率因数,即开关稳压器实际上叠加到电网上的谐波频率的强制规定。“超过75 W输入阀值会带来显著后果。实际上,75W是超出欧盟为减少施加在D类电器设备的谐波电流规范(IEC1000-3-2)的功率阀值,”安森美半导体(ONSemiconductor)在其几年前发表的笔记本电脑 ac/dc转换适配器的参考设计笔记中写道。
该应用笔记指出:“笔记本电脑用适配器被归为D类。该法规规定了D类设备允许引入到主电网中的谐波电流的最高水平。在欧洲和日本,IEC1000-3-2目前被要求强制执行。在某种意义上,笔记本电脑适配器的移动/全球特性将使其成为首类满足IEC1000-3-2要求的大众市场电源。”
提高能效面临的工程问题
现把话题从规范转向满足这些规范的设计方法。这里主要考虑基本的步降(降压)稳压器在能效方面受到的制约。尽管电路会有差异,但所有的开关稳压器拓扑都有共同之处。
在基本的非同步降压稳压器电路中,低压侧整流二极管的正向压降与输出电压串联,所以其损耗严重影响能效(图2)。美信集成半导体公司(Maxim)在其应用笔记AN652中指出:“即使在3.3V,整流管的损耗也很明显。对12V电池输入/3.3V输出的步降稳压器来说,除其它损耗途径之外,仅肖特基二极管0.4V的正向压降就将产生约12%的能效损耗,”随着最新处理器和FPGA需要的工作电压越来越低,稳压器输出电压也变得更低,这种情况将会更加严重。
显然,随着输出电压的下降以匹配采用更精微工艺制造的IC的工作电压要求,导通电阻RDS(ON)上的压降对电路的影响变得越来越重要。此外,驱动MOSFET栅极所需的功耗抵消了更低正向压降带来的能效方面的好处。
限制能效的另一个因素是为防止“击穿(也即高压和低压侧MOSFET同时导通)”而由同步控制器插入的死区延时。在该死区期间,低压侧MOSFET的寄生体二极管通常对负的电感电压摆幅起着箝位作用。
但体二极管会带来损耗且其截止速度慢,导致能效降低1~2%,因此在一些设计中,低压侧MOSFET并联了一个比体二极管导通电压低的肖特基二极管。
即使借助此类设计,在开关频率高,特别是在轻负载条件下,死区的导通损耗仍是很严重。当负载电流小时,开关电源变压器内的电流为零。在这种情况下,有几种开关电源可供选用。
简单来说,用高压侧MOSFET栅极信号的互补信号驱动低压侧MOSFET栅极的作法很有效。另一种方法是,在下一个周期开始前,开关控制器继续使同步开关导通。当变压器电流开始反向流动时,稳压器的控制器能感应每一周期内变压器电流的过零,然后或关闭同步整流器或简单地在轻载时使该同步整流器不工作。
在下一个周期到来前,使同步开关截止有许多好处。但对提高能效存在一个问题。当变压器电流反向时,同步整流器会从输出吸取电流,把能量存储在输入旁路电容内,并在下半个周期替换丢失的输出能量。这将在整个电路的寄生阻抗以及无用的开关动作上消耗能量。
一个解决方法是脉冲跳跃(pulse-skipping)。电源回复至非同步工作态,而肖特基二极管担当起该角色转换的媒介。这再一次引入了二极管压降从而对能效造成伤害。最高效、同时就设计来说也是最复杂的方法是——利用过零检测,或称为“谷底控制”。
上述都是老设计中的一些本质缺陷,以及应对这些问题的常用解决方法。下面将介绍可在整个负载条件下都获得平坦能效曲线的最新电源技术。
新技术和解决方案
1.Power Integrations公司
Power Integrations(PI)是长期以来致力于提升电源能效的历史最悠久的公司之一,它在2002年推出了EcoSmart技术,该技术是用于便携式设备的3W恒压/恒流(CV/CC)AC/DC开关器(LinkSwitch LNK501)的一部分。
传统的开关电源把开关器件布置在变压器低压侧,但LNK501把它放置在高压侧。IC以整流后的直流输入为参考,可以使其能从初级侧钳位电路的近似恒压和恒流工作状态中,得到全部反馈信息。由于不需要传感器电阻以及次级侧的全部电流感应电路,该器件可降低次级损耗并把能效提高约10%(应用电路见图3)。
工作模式采用的是非连续反激,并对输出特性的恒压部分实施电压模式控制,恒流部分实施限流控制。一旦输出电压接近拟定的稳压值,则将输出的控制转换为恒压。若输出负载增加至超出峰值功率点且输出电压下降,则减小的控制脚电流将降低内部电流限制,从而提供一个接近恒流的输出特性。
在正常负载条件下,当控制电流超过预设值时,通过控制占空比从而提供一个近似的恒压特性。在轻载/空载情况,当占空比下降至低于3%时,则通过降低开关频率以降低能耗。
借助CV/CC输出特性,反激变压器一直处在非连续电流模式(DCM)。DCM是表述该电流的另一种方法,且因此线圈内的磁场可能接近或达到零。借助DCM,在每一开关周期,所有能量都在MOSFET截止期被输送至负载。(在连续电流模式,电流和磁场从不为零。)
Power Integrations借助HX系列产品提升了大功率(48W无散热器、150 W带散热器)TOPSwitch AC/DC产品线的性能。TOPSwitch HX芯片是整合了700V功率MOSFET、带控制器和监控功能的单片IC。
HX器件的无负载功耗小于200mW,并在重负载条件下通过多模控制机制获得更高能效。在重负载条件下,HX芯片采用定频脉宽调制(PWM)控制技术。随着负载减小,控制器转为变频模式,然后变为频率更低的定频PWM模式。当负载非常小时,控制器转为周期跳跃模式。它能在1W输入下提供最大输出功率,且待机功耗极低。
2.德州仪器(TI)
TI的开关稳压器产品线范围很宽难以尽述。诸如TPS51117等降压转换器通过改变开关频率来实现很高的轻载能效。TPS51117的数据手册指出:“若选择自动跳跃模式,则在轻载条件下,TPS51117自动降低开关频率以获取高效率。在重负载情况下,随着输出电流的减小,电感电流也随之减小且其谷底将最终达到零电流,它是连续导通和非连续导通模式的边界。当检测到零电感电流时,整流MOSFET被截止。”
“由于输出电压仍高于参考电压,则高低两端的MOSFET都被截止,并一直保持到下一个周期。随着负载电流进一步减小,转换器工作在非连续导通模式,需要更长时间才能把输出电容器上的电压释放到小于参考电压。请注意,导通时间与重负载条件下是一样的。
“相反,当输出电流随着负载从轻变重而逐渐增加时,开关频率随着电感电流接近连续而增加到预设值。”手册总结道。
TI的另一款准谐振、反激绿色模式控制器芯片UCC28600集成了三种控制模式:准谐振/DCM模式、频率反激模式和“绿色模式”。在重负载下,它工作在准谐振(QR)和DCM模式,这是因为驱动开关MOSFET的栅极信号上升沿永远发生在去磁化后的谐振环底部(谐振谷底开关)。
谐振谷底开关也被施加于最大开关频率。在频率反激模式,压控振荡器被限制在40~130kHz。当负载最轻时,绿色模式把振荡器保持在40kHz,开关则进入到滞后“突发”或“hiccup”状态。
3.美国国家半导体
美国国家半导体(NS)的LM26480在一个多输出控制器内嵌入了同步开关频率控制器。它包括两个大电流、步降DC/DC转换器和一对线性稳压器。该芯片是为以锂离子电池为电源的便携系统设计的。
其中一个降压稳压器可提供0.8~2.0V范围中的任何电压,且电流达到1.5A。另一个降压稳压器支持1.0~3.3V输出,电流也可达到1.5A。低压降稳压器(LDO)的输出可被设定为1.0~3.5V,精度为±3%,电流可达300mA,(典型)压降是25mV。
该开关稳压器在整个负载范围的能效曲线非常平坦(图4)。它有三种工作模式:PWM、脉冲频率调制(PFM)和关断。PWM模式是为约70mA或更重负载工作条件而设计的。在轻负载下,器件自动进入PFM,静态电流减小到约15uA。
在负载极轻的场合,PFM模式意味着降低开关频率和电源电流。该转换发生在这两种条件下:电感电流变得不再连续或峰值P沟道开关电流低于某一值(约为66mA + VIN/160Ω)。
在PFM工作期间,转换器把输出电压调至略高于PWM模式时的输出电压。这样,当负载从轻变重时,会有更大的压降裕量。
显然,控制器监控输出电压并控制输出FET的开关,以便输出电压在标称PWM输出电压上的0.8% 和1.6%(典型)间摆动。若输出电压低于“高”PFM比较器阀值,则P沟道MOS功率开关导通。
在输出电压超过“高”PFM阀值,或峰值电流超过另一个预设值(约为66mA+ VIN/80Ω)前,P沟道MOS功率开关一直导通。一旦P沟道MOS功率开关截止,N沟道MOS功率开关在电感电流降至零前一直导通。
一旦检测到N沟道MOS零电流条件,则该开关截止。若输出电压降低至低于“高”PFM比较器阀值,P沟道MOS功率开关再次导通。这个过程反复进行,直到输出达到期望值。一旦输出达到“高”PFM阀值,N沟道MOS开关则短暂导通以把电感电流释放为零。此时,两个输出开关都截止,器件进入一个功耗极低的模式。
该器件“休眠”模式下的静态电源电流小于30uA。当输出掉至低于“低”PFM阀值时,该周期过程重复进行以将输出电压恢复至约为标称PWM输出电压以上的1.6%。若负载电流在PFM模式时增加,使输出电压低于“low2”PFM阀值时,则该器件将转换为定频PWM模式。
4.Zilker Labs
为实现整个负载范围内的能效最大化,ZilkerLabs的负载点(POL)稳压器ZL2004和ZL2006采用了多种电路技术。ZL2006集成了3AMOSFET驱动器,可为负载提供大于40A的电流,且不需外接驱动器。ZL2004则需要外部驱动器/MOSFET IC和功率通道模块。
ZL2006和ZL2004采用自适应死区控制,并采用独有技术动态调节相对于开启和截止同步MOSFET的过渡时间。
还有被称为“自适应二极管仿真”的新技术。随着负载电流下降,典型的同步步降转换器将开始吸收电流来维持稳压,但这种方法将能量从输出电容器上转移,从而降低了能效。Zilker Labs的芯片可以检测到该暂态点,并阻止低压侧MOSFET导通。
所有Zilker Labs的芯片都带专有总线,允许多个芯片并联连接/同步工作(图5)。同步工作有助于优化重负载条件下的能效。但当负载电流减小时,更多器件的开/关动作带来的高损耗将降低能效。
特别是,Zilker Labs的PoL器件集成了自适应补偿功能。为在快速的瞬变响应和整个工作范围内的保持稳定之间取得最佳平衡,需对稳压器的控制环进行补偿。这些芯片在无需外接器件对环路补偿进行设置或改动的条件下,便能动态修正环补偿系数,以应对变化的负载条件。
致力于个人计算机的工作能效的Ecos Consulting与几个电子机构结盟发起了称为80 Plus的另一个自愿认证项目。该项目的名称表示,除在标称负载时的功率因数要高于0.9外,在标称负载分别为 20%、50%和100%时,设备的运行能效要高于80%。
台式计算机和各类台式服务器制造商在参与能效项目的地区每卖出一台经过认证的产品都将分别获得5和10美元的退税。另外,虽然 80Plus是自愿项目,但美国政府给符合80Plus标准的计算机予以补贴。以前,能效曲线一般会给出一个对应于略小于最大设计负载的标称峰值曲线,而在轻负载时,能效会显著下降,有时甚至会下降40%或50%。而许多应用通常会有好几天就是处在“无所事事”的待机态,而需要峰值功率的时间也少得多。80Plus项目旨在降低整个无用功耗,而非仅优化曲线某个点的能效。图1显示出可能取得的此类成就。

图1:Analogic Tech公司的AAT1126 600mA降压转换器能在很宽的负载范围内提供高能效。
尽管这些项目仍是自愿的,但美国和其它国家在考虑为电源能效实施强制标准。例如,《能源政策与储备法》指令美国能源部在2008年8月8日前确定是否为电池充电器和外接电源制定电能转换标准。
期间,加州能源委员会颁布的要求强制执行的《电器效率法规(CEC-400)》包括对外接电源的新的能源星要求。而这正是其效能所在。没人会考虑再生产无法在加州销售(甚至储存)的新电子产品,的确,这正是CEC-400所要求的。
与对全球能效要求相伴而来的是对功率因数,即开关稳压器实际上叠加到电网上的谐波频率的强制规定。“超过75 W输入阀值会带来显著后果。实际上,75W是超出欧盟为减少施加在D类电器设备的谐波电流规范(IEC1000-3-2)的功率阀值,”安森美半导体(ONSemiconductor)在其几年前发表的笔记本电脑 ac/dc转换适配器的参考设计笔记中写道。
该应用笔记指出:“笔记本电脑用适配器被归为D类。该法规规定了D类设备允许引入到主电网中的谐波电流的最高水平。在欧洲和日本,IEC1000-3-2目前被要求强制执行。在某种意义上,笔记本电脑适配器的移动/全球特性将使其成为首类满足IEC1000-3-2要求的大众市场电源。”
提高能效面临的工程问题
现把话题从规范转向满足这些规范的设计方法。这里主要考虑基本的步降(降压)稳压器在能效方面受到的制约。尽管电路会有差异,但所有的开关稳压器拓扑都有共同之处。
在基本的非同步降压稳压器电路中,低压侧整流二极管的正向压降与输出电压串联,所以其损耗严重影响能效(图2)。美信集成半导体公司(Maxim)在其应用笔记AN652中指出:“即使在3.3V,整流管的损耗也很明显。对12V电池输入/3.3V输出的步降稳压器来说,除其它损耗途径之外,仅肖特基二极管0.4V的正向压降就将产生约12%的能效损耗,”随着最新处理器和FPGA需要的工作电压越来越低,稳压器输出电压也变得更低,这种情况将会更加严重。

图2:基本的非同步降压转换器。
显然,随着输出电压的下降以匹配采用更精微工艺制造的IC的工作电压要求,导通电阻RDS(ON)上的压降对电路的影响变得越来越重要。此外,驱动MOSFET栅极所需的功耗抵消了更低正向压降带来的能效方面的好处。
限制能效的另一个因素是为防止“击穿(也即高压和低压侧MOSFET同时导通)”而由同步控制器插入的死区延时。在该死区期间,低压侧MOSFET的寄生体二极管通常对负的电感电压摆幅起着箝位作用。
但体二极管会带来损耗且其截止速度慢,导致能效降低1~2%,因此在一些设计中,低压侧MOSFET并联了一个比体二极管导通电压低的肖特基二极管。
即使借助此类设计,在开关频率高,特别是在轻负载条件下,死区的导通损耗仍是很严重。当负载电流小时,开关电源变压器内的电流为零。在这种情况下,有几种开关电源可供选用。
简单来说,用高压侧MOSFET栅极信号的互补信号驱动低压侧MOSFET栅极的作法很有效。另一种方法是,在下一个周期开始前,开关控制器继续使同步开关导通。当变压器电流开始反向流动时,稳压器的控制器能感应每一周期内变压器电流的过零,然后或关闭同步整流器或简单地在轻载时使该同步整流器不工作。
在下一个周期到来前,使同步开关截止有许多好处。但对提高能效存在一个问题。当变压器电流反向时,同步整流器会从输出吸取电流,把能量存储在输入旁路电容内,并在下半个周期替换丢失的输出能量。这将在整个电路的寄生阻抗以及无用的开关动作上消耗能量。
一个解决方法是脉冲跳跃(pulse-skipping)。电源回复至非同步工作态,而肖特基二极管担当起该角色转换的媒介。这再一次引入了二极管压降从而对能效造成伤害。最高效、同时就设计来说也是最复杂的方法是——利用过零检测,或称为“谷底控制”。
上述都是老设计中的一些本质缺陷,以及应对这些问题的常用解决方法。下面将介绍可在整个负载条件下都获得平坦能效曲线的最新电源技术。
新技术和解决方案
1.Power Integrations公司
Power Integrations(PI)是长期以来致力于提升电源能效的历史最悠久的公司之一,它在2002年推出了EcoSmart技术,该技术是用于便携式设备的3W恒压/恒流(CV/CC)AC/DC开关器(LinkSwitch LNK501)的一部分。
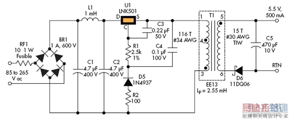
传统的开关电源把开关器件布置在变压器低压侧,但LNK501把它放置在高压侧。IC以整流后的直流输入为参考,可以使其能从初级侧钳位电路的近似恒压和恒流工作状态中,得到全部反馈信息。由于不需要传感器电阻以及次级侧的全部电流感应电路,该器件可降低次级损耗并把能效提高约10%(应用电路见图3)。

图3:能在很轻负载下提供高效率的LNK501的应用电路图。
工作模式采用的是非连续反激,并对输出特性的恒压部分实施电压模式控制,恒流部分实施限流控制。一旦输出电压接近拟定的稳压值,则将输出的控制转换为恒压。若输出负载增加至超出峰值功率点且输出电压下降,则减小的控制脚电流将降低内部电流限制,从而提供一个接近恒流的输出特性。
在正常负载条件下,当控制电流超过预设值时,通过控制占空比从而提供一个近似的恒压特性。在轻载/空载情况,当占空比下降至低于3%时,则通过降低开关频率以降低能耗。
借助CV/CC输出特性,反激变压器一直处在非连续电流模式(DCM)。DCM是表述该电流的另一种方法,且因此线圈内的磁场可能接近或达到零。借助DCM,在每一开关周期,所有能量都在MOSFET截止期被输送至负载。(在连续电流模式,电流和磁场从不为零。)
Power Integrations借助HX系列产品提升了大功率(48W无散热器、150 W带散热器)TOPSwitch AC/DC产品线的性能。TOPSwitch HX芯片是整合了700V功率MOSFET、带控制器和监控功能的单片IC。
HX器件的无负载功耗小于200mW,并在重负载条件下通过多模控制机制获得更高能效。在重负载条件下,HX芯片采用定频脉宽调制(PWM)控制技术。随着负载减小,控制器转为变频模式,然后变为频率更低的定频PWM模式。当负载非常小时,控制器转为周期跳跃模式。它能在1W输入下提供最大输出功率,且待机功耗极低。
2.德州仪器(TI)
TI的开关稳压器产品线范围很宽难以尽述。诸如TPS51117等降压转换器通过改变开关频率来实现很高的轻载能效。TPS51117的数据手册指出:“若选择自动跳跃模式,则在轻载条件下,TPS51117自动降低开关频率以获取高效率。在重负载情况下,随着输出电流的减小,电感电流也随之减小且其谷底将最终达到零电流,它是连续导通和非连续导通模式的边界。当检测到零电感电流时,整流MOSFET被截止。”
“由于输出电压仍高于参考电压,则高低两端的MOSFET都被截止,并一直保持到下一个周期。随着负载电流进一步减小,转换器工作在非连续导通模式,需要更长时间才能把输出电容器上的电压释放到小于参考电压。请注意,导通时间与重负载条件下是一样的。
“相反,当输出电流随着负载从轻变重而逐渐增加时,开关频率随着电感电流接近连续而增加到预设值。”手册总结道。
TI的另一款准谐振、反激绿色模式控制器芯片UCC28600集成了三种控制模式:准谐振/DCM模式、频率反激模式和“绿色模式”。在重负载下,它工作在准谐振(QR)和DCM模式,这是因为驱动开关MOSFET的栅极信号上升沿永远发生在去磁化后的谐振环底部(谐振谷底开关)。
谐振谷底开关也被施加于最大开关频率。在频率反激模式,压控振荡器被限制在40~130kHz。当负载最轻时,绿色模式把振荡器保持在40kHz,开关则进入到滞后“突发”或“hiccup”状态。
3.美国国家半导体
美国国家半导体(NS)的LM26480在一个多输出控制器内嵌入了同步开关频率控制器。它包括两个大电流、步降DC/DC转换器和一对线性稳压器。该芯片是为以锂离子电池为电源的便携系统设计的。
其中一个降压稳压器可提供0.8~2.0V范围中的任何电压,且电流达到1.5A。另一个降压稳压器支持1.0~3.3V输出,电流也可达到1.5A。低压降稳压器(LDO)的输出可被设定为1.0~3.5V,精度为±3%,电流可达300mA,(典型)压降是25mV。
该开关稳压器在整个负载范围的能效曲线非常平坦(图4)。它有三种工作模式:PWM、脉冲频率调制(PFM)和关断。PWM模式是为约70mA或更重负载工作条件而设计的。在轻负载下,器件自动进入PFM,静态电流减小到约15uA。

图4:美国国家半导体的LM26480能在高负载的PWM模式和轻负载的脉冲频率调制模式之间平滑过渡
在负载极轻的场合,PFM模式意味着降低开关频率和电源电流。该转换发生在这两种条件下:电感电流变得不再连续或峰值P沟道开关电流低于某一值(约为66mA + VIN/160Ω)。
在PFM工作期间,转换器把输出电压调至略高于PWM模式时的输出电压。这样,当负载从轻变重时,会有更大的压降裕量。
显然,控制器监控输出电压并控制输出FET的开关,以便输出电压在标称PWM输出电压上的0.8% 和1.6%(典型)间摆动。若输出电压低于“高”PFM比较器阀值,则P沟道MOS功率开关导通。
在输出电压超过“高”PFM阀值,或峰值电流超过另一个预设值(约为66mA+ VIN/80Ω)前,P沟道MOS功率开关一直导通。一旦P沟道MOS功率开关截止,N沟道MOS功率开关在电感电流降至零前一直导通。
一旦检测到N沟道MOS零电流条件,则该开关截止。若输出电压降低至低于“高”PFM比较器阀值,P沟道MOS功率开关再次导通。这个过程反复进行,直到输出达到期望值。一旦输出达到“高”PFM阀值,N沟道MOS开关则短暂导通以把电感电流释放为零。此时,两个输出开关都截止,器件进入一个功耗极低的模式。
该器件“休眠”模式下的静态电源电流小于30uA。当输出掉至低于“低”PFM阀值时,该周期过程重复进行以将输出电压恢复至约为标称PWM输出电压以上的1.6%。若负载电流在PFM模式时增加,使输出电压低于“low2”PFM阀值时,则该器件将转换为定频PWM模式。
4.Zilker Labs
为实现整个负载范围内的能效最大化,ZilkerLabs的负载点(POL)稳压器ZL2004和ZL2006采用了多种电路技术。ZL2006集成了3AMOSFET驱动器,可为负载提供大于40A的电流,且不需外接驱动器。ZL2004则需要外部驱动器/MOSFET IC和功率通道模块。
ZL2006和ZL2004采用自适应死区控制,并采用独有技术动态调节相对于开启和截止同步MOSFET的过渡时间。
还有被称为“自适应二极管仿真”的新技术。随着负载电流下降,典型的同步步降转换器将开始吸收电流来维持稳压,但这种方法将能量从输出电容器上转移,从而降低了能效。Zilker Labs的芯片可以检测到该暂态点,并阻止低压侧MOSFET导通。
所有Zilker Labs的芯片都带专有总线,允许多个芯片并联连接/同步工作(图5)。同步工作有助于优化重负载条件下的能效。但当负载电流减小时,更多器件的开/关动作带来的高损耗将降低能效。

图5:Zilker Labs的单线数字DC总线能减少并联的多个器件的轻负载损耗。
特别是,Zilker Labs的PoL器件集成了自适应补偿功能。为在快速的瞬变响应和整个工作范围内的保持稳定之间取得最佳平衡,需对稳压器的控制环进行补偿。这些芯片在无需外接器件对环路补偿进行设置或改动的条件下,便能动态修正环补偿系数,以应对变化的负载条件。
射频工程师养成培训教程套装,助您快速成为一名优秀射频工程师...
射频和天线工程师培训课程详情>>

