- 易迪拓培训,专注于微波、射频、天线设计工程师的培养
臭氧电源驱动保护电路的设计与实现
录入:edatop.com 点击:
0 引言
用介质阻挡放电法(DBD法)的大功率臭氧发生设备已广泛应用于自来水、泳池水处理以及污废水的深度处理,在提高生活用水质量和环境保护领域起着越来越重要的作用。臭氧发生设备的关键技术是用IGBT实现的高压逆变电源,而IGBT的可靠驱动与保护是高性能电源的重要保障。IGBT专用驱动芯片EXB841,具有正负偏压、过流检测、故障保护和软关断等主要功能特征,在300A容量以下的IGBT驱动中得到了广泛应用。但它存在着许多不足,有待进一步完善与改进,以便更好地满足IGBT的驱动要求,实现IGBT驱动电路性能的优化。本文结合研制的大功率DBD型臭氧电源,在探讨IGBT的驱动要求和EXB841在应用中的不足的基础上,研究和设计了一种新的基于EXB841的优化驱动电路,并给出了实验结果。臭氧逆变电源的实际运行结果说明该设计是合适的,不仅克服了原EXB841典型应用的不足,而且还极大地改善了IGBT的驱动与保护性能。
1 臭氧电源系统的组成及其工作原理
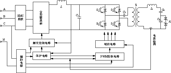
图1所示为臭氧电源系统原理框图,整个系统由主电路、控制电路和驱动电路组成。主电路包括整流电路、逆变电路;控制电路主要包括IGBT驱动电路、晶闸管智能模块触发电路、保护电路和软启动电路。根据介质阻挡放电产生臭氧的机理,臭氧发生器可等效为由Cd(介质等效电容)、Cg(气隙等效电容)和Vz(放电维持电压)组成的等效电路。对于供电电源来说,发生器是一非线性容性负载。

图1 电源系统控制原理框图
整流电路采用三相整流智能控制模块,该模块高度集成了晶闸管主电路和移相控制电路,且具有过热、过流、缺相保护功能,使用起来非常方便。电容C1很大,因而直流输入可近似地等效为一个电压源,电感L主要起平波作用。电源的功率调节是通过调节全控整流桥晶闸管的触发角α来实现的。逆变电路采用PWM控制,输出电压波形为频率变化的方波,此方波电压经中频升压变压器升压后给臭氧发生器供电。S1-S4为IGBT功率管,C2为防止变压器偏磁的隔直电容。采用频率跟踪技术使逆变桥工作频率接近于负载谐振频率,即准谐振状态,负载由补偿电感Ls(包括变压器漏感)和臭氧发生器串联组成,实现对功率因数的补偿。
2 IGBT的驱动要求
IGBT是一种由双极晶体管与MOSFET组合的器件。IGBT的门极驱动电路影响IGBT的通态压降、开关时间、开关损耗、承受短路电流能力及dv/dt等参数,并决定了IGBT的静态与动态特性。因此,在使用IGBT时,最重要的就是要设计好驱动与保护电路。IGBT对驱动电路有如下要求。
2.1 栅极驱动电压Uge
由于IGBT开关速度较高,关断时很高的di/dt将在分布电感上产生较高的关断浪涌电压,其值可能超过IGBT的集射极间耐压值而造成器件损坏。当Uge增加时,导通状态下的集射极电压Uce减小,开通损耗下降,但也会使IGBT承受短路电流的时间变短,续流二极管反向恢复过电压增大。因此,Uge的选择应折衷考虑。为保证IGBT在集射极间出现dv/dt噪声时可靠关断,关断时必须在栅极施加负偏压。特别应当注意,若这个负电压值太小,集电极电压变化率dv/dt可能使管子误导通或不能关断。
2.2 栅极串联电阻Rg及栅射电阻Rge
为改善控制脉冲的前后沿陡度和防止振荡,减少IGBT集电极上的电压尖脉冲,须在栅极串接电阻Rg。但增大Rg会使IGBT的通断时间延长,能耗增加;而减小Rg又会使di/dt增加,可能引发误导通或损害IGBT。由于IGBT属于压控器件,当集射极间加有高电压时,很容易受外界干扰,使栅射极电压超过导通时的门槛电压,引起器件误导通,尤其是在桥式逆变器中易造成桥臂直通。为防这类现象发生,应在栅射极间并接30kΩ左右的电阻Rge。
2.3 驱动电路的电源
驱动电路的电源应稳定,应有足够的功率,以满足栅极对驱动功率的要求,能提供足够高的正负栅压。在大电流应用场合,每个栅极驱动电路最好都采用独立的分立绝缘电源。驱动电路的电源和控制电路的电源应独立,以减小相互间的干扰。
日本FUJI公司的EXB841芯片具有单电源、正负偏压、过流检测、保护、软关断等主要特性,是一种比较典型的驱动电路。其功能比较完善,在国内得到了广泛应用。
3 驱动芯片EXB841
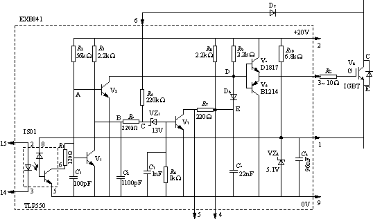
图2是EXB841的内部原理图,其主要有3个工作过程:正常开通过程、正常关断过程和保护动作过程。保护动作过程是根据IGBT开通期间其集射极间电压Uce的大小判定是否发生过流而进行保护的。当IGBT开通时,若发生短路,Uce上升很多,会使得D7截止,EXB841的脚6“悬空”,B点和C点电位开始上升;当上升至13V时,VZ1被击穿,V3导通,C4通过R7和V3放电,E点的电压逐渐下降,D6导通,从而使IGBT的集射极间电压Uge下降,实现缓关断,完成EXB841对IGBT的保护。作为IGBT的驱动芯片,EXB841有着众多的优点,但也存在着下列不足。

图2 EXB841内部原理图
3.1 过流保护阈值太高
过流保护的阈值设置不合理。EXB841判定过流的主要依据是脚6电压。脚6电压不仅和Uce有关,还和D7的导通电压有关。由于D7在0.5~0.6V时即可开通,故可知过流时Uce约为7.5V(=13-5-0.5=7.5V)。而通常IGBT在通过额定电流时导通压降约为3.5V,当Uce=7.5V时IGBT已严重过流。
3.2 负偏压不足
负偏压偏低是EXB841的一个致命弱点。EXB841设置负栅压是为了防止较高dv/dt而引起IGBT误动作。但在高压大电流时,开关管通断会在负栅压信号中产生很大的干扰尖刺,使截止的IGBT误导通。对于全桥电路则存在直通的可能,因而有必要适当提高负偏压。实际表明,在合理布局的基础上,一般须采用8V左右的负偏压才能满足要求。
3.3 存在虚假过流
一般大功率IGBT的导通时间ton在1μs左右,但其尾部电压下降是较慢的。实验表明,当电源电压较高时,Uce下降至饱和导通压降通常约需4~5μs,而过流检测的延迟时间约为2.7μs,于是在使用中往往会出现虚假过流。因而脚5输出信号应延时5μs,以识别真假过流,并使真正过流在内部软关断后才封锁PWM信号。
3.4 过流保护无自锁功能
在过流保护时,只具有当前脉冲软关断功能,而不是完全关闭。如果存在过流,它只能把正常的驱动信号变成一系列降幅脉冲,连续工作亦可能导致器件损坏。这就需在过流检测时,当防误触发和保证软关断后,必须能自动锁定过流信号,同时终止其输出。
4 驱动电路优化设计
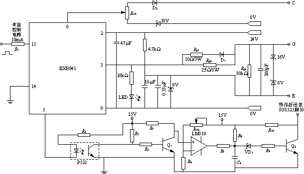
针对上述EXB841典型应用中存在的不足,在设计臭氧逆变电源中,研究与设计了基于EXB841的优化驱动电路,如图3所示。

图3 EXB841的优化设计电路
辅助电源电压采用24V。这是因为负偏压影响保护特性,负偏压和保护阈值电压之和不得高于13V,否则将被视为过流状态而不能正常工作。为降低保护阈值电压,即过流时的Uce值,可通过外接稳压管提高负偏压,这时正向驱动电压将下降,因此,为保证正向驱动电压而适当地提高了电源电压。
外接办法是断开EXB841的脚1与IGBT发射极E间的连线,如图3所示,用外接的稳压管代替EXB841内部的稳压管VZ2,此时应使稳压管两端并有电容,同时也须根据稳压管的稳压值适当调整其所在支路的限流电阻。本电路选用了稳压值为8V的稳压管,限流电阻4.7kΩ,稳压管
两端并联电容为0.33μF。为防止栅极驱动电路出现高压尖峰,在栅射极间并接了两只反向串联的稳压二极管。
对于偏高的保护动作阈值难以起到有效的保护作用,除用短路等辅助保护外,仍须配合电流传感器进行过流保护。为了适当降低动作阈值,已提出过采用高压降检测二极管或采用串接反向稳压管及二极管的方法,但其调整受到较大限制。而本改进电路不仅可使实际过载电流小于IGBT的极限过载电流,而且还实现了保护电压的连续调节和较准确控制。
为改善控制脉冲的前后沿陡度和防止振荡以及减少IGBT集电极高电压尖脉冲,须在栅极串联电阻Rg。但是,在开通IGBT时,Rg增大会使IGBT的导通时间延长,能耗增加,因此需要减小Rg;而在关断IGBT时,由于dv/dt较大,会导致IGBT发生擎住效应,因此需要增大Rg以延长关断时间,减小过电压。为此对电路进行了部分改进,采用了不对称的开启和关断的方法。如图3所示,在IGBT开通时,EXB841的脚3提供+15V触发电压,此时两个电阻并联使Rg值较小,在IGBT关断时,EXB841提供-8V电压,此时二极管D1截止,Rg=Rg2值较大,可以增大关断时间,减小过电压。当然,Rg阻值的增加会加大IGBT的开关损耗,因此,要合理选择Rg1和Rg2的阻值。
对于EXB841驱动中产生的虚假过流以及无过流自锁,如图3所示,可通过外接光耦将信号传输给外部保护电路,经过一定延时以防止误动作和保证进行软关断后由触发器锁定。延时是为了使IGBT软关断后再停止触发信号,避免了立即停止触发信号造成硬关断,同时还极大地提高了抗虚假过流的能力。本锁定保护电路其工作原理是:当过流检测信号超过设定值时,过流高速比较器LM319输出高电平,电容C2通过R7充电,若LM393持续低电平时间大于设定保护时间(一般是5μs),稳压管VD1被击穿,三极管Q2饱和导通,输出低电平,经R-S触发器翻转、锁定,并送至SG3525的脚10,停止PWM波输出。由于EXB841的脚5被置为低电平,IGBT在此过程中缓关断。若是EXB841误触发,则自动恢复到工作状态。
5 实验结果
实验驱动波形如图4所示,反向关断电压为-7.8V,正向驱动电压为15.2V,正负偏压同时得到了调整,且波形呈规则的矩形波。实验中还发现若稳压管两端未并接电容,则正向驱动电压上升沿仍然很陡,而由正向驱动电压向反向关断电压切换时,先有一很陡的快速下降过程,接近0V时,经过缓慢的过渡过程才达到稳态反向关断电压。这是由于反向充电时间常数过大引起的。

(a) 输入的PWM波与S1的栅极波形
(b) S1与S2的栅极波形
图4 驱动优化电路实验波形
原EXB841典型驱动电路应用到臭氧电源时,电源系统极易出现故障,表现为:由于负偏压不足,导致内部稳压管损坏;在桥式电路中,IGBT发生直通现象,IGBT经常炸毁;由于臭氧电源中强电磁干扰的存在,致使EXB841在电流较小时就产生虚假过流故障报警,使得设备无法正常运行,从而使保护功能失效。改进后的优化电路使以上几种故障均得以消除,设备能长时间可靠运行。从驱动波形看,正负偏压均得到了提高。同时,由于用外接稳压管替代了内部稳压管,故在产生故障时,一般只是烧毁外接稳压管,从而保护了EXB841,降低了设备的维修成本。图5为该臭氧设备正常运行(准谐振状态)时的电压电流波形,黑色波形为放电电流波形。

图5 发生器两端的电压与变压器副边电流波形(放电)
6 结语
EXB841改进型驱动电路具有较好的实用性,既提高了EXB841驱动能力,又具有很强的过流信号识别功能,从而对过流真正起到了保护作用。将改进后的驱动电路应用到臭氧电源后,电源性能得到大幅度提高,满足了高浓度、高产量臭氧发生器的要求。本文对于合理应用EXB841设计IGBT驱动电路,有着较大的参考价值。
用介质阻挡放电法(DBD法)的大功率臭氧发生设备已广泛应用于自来水、泳池水处理以及污废水的深度处理,在提高生活用水质量和环境保护领域起着越来越重要的作用。臭氧发生设备的关键技术是用IGBT实现的高压逆变电源,而IGBT的可靠驱动与保护是高性能电源的重要保障。IGBT专用驱动芯片EXB841,具有正负偏压、过流检测、故障保护和软关断等主要功能特征,在300A容量以下的IGBT驱动中得到了广泛应用。但它存在着许多不足,有待进一步完善与改进,以便更好地满足IGBT的驱动要求,实现IGBT驱动电路性能的优化。本文结合研制的大功率DBD型臭氧电源,在探讨IGBT的驱动要求和EXB841在应用中的不足的基础上,研究和设计了一种新的基于EXB841的优化驱动电路,并给出了实验结果。臭氧逆变电源的实际运行结果说明该设计是合适的,不仅克服了原EXB841典型应用的不足,而且还极大地改善了IGBT的驱动与保护性能。
1 臭氧电源系统的组成及其工作原理
图1所示为臭氧电源系统原理框图,整个系统由主电路、控制电路和驱动电路组成。主电路包括整流电路、逆变电路;控制电路主要包括IGBT驱动电路、晶闸管智能模块触发电路、保护电路和软启动电路。根据介质阻挡放电产生臭氧的机理,臭氧发生器可等效为由Cd(介质等效电容)、Cg(气隙等效电容)和Vz(放电维持电压)组成的等效电路。对于供电电源来说,发生器是一非线性容性负载。

图1 电源系统控制原理框图
整流电路采用三相整流智能控制模块,该模块高度集成了晶闸管主电路和移相控制电路,且具有过热、过流、缺相保护功能,使用起来非常方便。电容C1很大,因而直流输入可近似地等效为一个电压源,电感L主要起平波作用。电源的功率调节是通过调节全控整流桥晶闸管的触发角α来实现的。逆变电路采用PWM控制,输出电压波形为频率变化的方波,此方波电压经中频升压变压器升压后给臭氧发生器供电。S1-S4为IGBT功率管,C2为防止变压器偏磁的隔直电容。采用频率跟踪技术使逆变桥工作频率接近于负载谐振频率,即准谐振状态,负载由补偿电感Ls(包括变压器漏感)和臭氧发生器串联组成,实现对功率因数的补偿。
2 IGBT的驱动要求
IGBT是一种由双极晶体管与MOSFET组合的器件。IGBT的门极驱动电路影响IGBT的通态压降、开关时间、开关损耗、承受短路电流能力及dv/dt等参数,并决定了IGBT的静态与动态特性。因此,在使用IGBT时,最重要的就是要设计好驱动与保护电路。IGBT对驱动电路有如下要求。
2.1 栅极驱动电压Uge
由于IGBT开关速度较高,关断时很高的di/dt将在分布电感上产生较高的关断浪涌电压,其值可能超过IGBT的集射极间耐压值而造成器件损坏。当Uge增加时,导通状态下的集射极电压Uce减小,开通损耗下降,但也会使IGBT承受短路电流的时间变短,续流二极管反向恢复过电压增大。因此,Uge的选择应折衷考虑。为保证IGBT在集射极间出现dv/dt噪声时可靠关断,关断时必须在栅极施加负偏压。特别应当注意,若这个负电压值太小,集电极电压变化率dv/dt可能使管子误导通或不能关断。
2.2 栅极串联电阻Rg及栅射电阻Rge
为改善控制脉冲的前后沿陡度和防止振荡,减少IGBT集电极上的电压尖脉冲,须在栅极串接电阻Rg。但增大Rg会使IGBT的通断时间延长,能耗增加;而减小Rg又会使di/dt增加,可能引发误导通或损害IGBT。由于IGBT属于压控器件,当集射极间加有高电压时,很容易受外界干扰,使栅射极电压超过导通时的门槛电压,引起器件误导通,尤其是在桥式逆变器中易造成桥臂直通。为防这类现象发生,应在栅射极间并接30kΩ左右的电阻Rge。
2.3 驱动电路的电源
驱动电路的电源应稳定,应有足够的功率,以满足栅极对驱动功率的要求,能提供足够高的正负栅压。在大电流应用场合,每个栅极驱动电路最好都采用独立的分立绝缘电源。驱动电路的电源和控制电路的电源应独立,以减小相互间的干扰。
日本FUJI公司的EXB841芯片具有单电源、正负偏压、过流检测、保护、软关断等主要特性,是一种比较典型的驱动电路。其功能比较完善,在国内得到了广泛应用。
3 驱动芯片EXB841
图2是EXB841的内部原理图,其主要有3个工作过程:正常开通过程、正常关断过程和保护动作过程。保护动作过程是根据IGBT开通期间其集射极间电压Uce的大小判定是否发生过流而进行保护的。当IGBT开通时,若发生短路,Uce上升很多,会使得D7截止,EXB841的脚6“悬空”,B点和C点电位开始上升;当上升至13V时,VZ1被击穿,V3导通,C4通过R7和V3放电,E点的电压逐渐下降,D6导通,从而使IGBT的集射极间电压Uge下降,实现缓关断,完成EXB841对IGBT的保护。作为IGBT的驱动芯片,EXB841有着众多的优点,但也存在着下列不足。

图2 EXB841内部原理图
3.1 过流保护阈值太高
过流保护的阈值设置不合理。EXB841判定过流的主要依据是脚6电压。脚6电压不仅和Uce有关,还和D7的导通电压有关。由于D7在0.5~0.6V时即可开通,故可知过流时Uce约为7.5V(=13-5-0.5=7.5V)。而通常IGBT在通过额定电流时导通压降约为3.5V,当Uce=7.5V时IGBT已严重过流。
3.2 负偏压不足
负偏压偏低是EXB841的一个致命弱点。EXB841设置负栅压是为了防止较高dv/dt而引起IGBT误动作。但在高压大电流时,开关管通断会在负栅压信号中产生很大的干扰尖刺,使截止的IGBT误导通。对于全桥电路则存在直通的可能,因而有必要适当提高负偏压。实际表明,在合理布局的基础上,一般须采用8V左右的负偏压才能满足要求。
3.3 存在虚假过流
一般大功率IGBT的导通时间ton在1μs左右,但其尾部电压下降是较慢的。实验表明,当电源电压较高时,Uce下降至饱和导通压降通常约需4~5μs,而过流检测的延迟时间约为2.7μs,于是在使用中往往会出现虚假过流。因而脚5输出信号应延时5μs,以识别真假过流,并使真正过流在内部软关断后才封锁PWM信号。
3.4 过流保护无自锁功能
在过流保护时,只具有当前脉冲软关断功能,而不是完全关闭。如果存在过流,它只能把正常的驱动信号变成一系列降幅脉冲,连续工作亦可能导致器件损坏。这就需在过流检测时,当防误触发和保证软关断后,必须能自动锁定过流信号,同时终止其输出。
4 驱动电路优化设计
针对上述EXB841典型应用中存在的不足,在设计臭氧逆变电源中,研究与设计了基于EXB841的优化驱动电路,如图3所示。

图3 EXB841的优化设计电路
辅助电源电压采用24V。这是因为负偏压影响保护特性,负偏压和保护阈值电压之和不得高于13V,否则将被视为过流状态而不能正常工作。为降低保护阈值电压,即过流时的Uce值,可通过外接稳压管提高负偏压,这时正向驱动电压将下降,因此,为保证正向驱动电压而适当地提高了电源电压。
外接办法是断开EXB841的脚1与IGBT发射极E间的连线,如图3所示,用外接的稳压管代替EXB841内部的稳压管VZ2,此时应使稳压管两端并有电容,同时也须根据稳压管的稳压值适当调整其所在支路的限流电阻。本电路选用了稳压值为8V的稳压管,限流电阻4.7kΩ,稳压管
两端并联电容为0.33μF。为防止栅极驱动电路出现高压尖峰,在栅射极间并接了两只反向串联的稳压二极管。
对于偏高的保护动作阈值难以起到有效的保护作用,除用短路等辅助保护外,仍须配合电流传感器进行过流保护。为了适当降低动作阈值,已提出过采用高压降检测二极管或采用串接反向稳压管及二极管的方法,但其调整受到较大限制。而本改进电路不仅可使实际过载电流小于IGBT的极限过载电流,而且还实现了保护电压的连续调节和较准确控制。
为改善控制脉冲的前后沿陡度和防止振荡以及减少IGBT集电极高电压尖脉冲,须在栅极串联电阻Rg。但是,在开通IGBT时,Rg增大会使IGBT的导通时间延长,能耗增加,因此需要减小Rg;而在关断IGBT时,由于dv/dt较大,会导致IGBT发生擎住效应,因此需要增大Rg以延长关断时间,减小过电压。为此对电路进行了部分改进,采用了不对称的开启和关断的方法。如图3所示,在IGBT开通时,EXB841的脚3提供+15V触发电压,此时两个电阻并联使Rg值较小,在IGBT关断时,EXB841提供-8V电压,此时二极管D1截止,Rg=Rg2值较大,可以增大关断时间,减小过电压。当然,Rg阻值的增加会加大IGBT的开关损耗,因此,要合理选择Rg1和Rg2的阻值。
对于EXB841驱动中产生的虚假过流以及无过流自锁,如图3所示,可通过外接光耦将信号传输给外部保护电路,经过一定延时以防止误动作和保证进行软关断后由触发器锁定。延时是为了使IGBT软关断后再停止触发信号,避免了立即停止触发信号造成硬关断,同时还极大地提高了抗虚假过流的能力。本锁定保护电路其工作原理是:当过流检测信号超过设定值时,过流高速比较器LM319输出高电平,电容C2通过R7充电,若LM393持续低电平时间大于设定保护时间(一般是5μs),稳压管VD1被击穿,三极管Q2饱和导通,输出低电平,经R-S触发器翻转、锁定,并送至SG3525的脚10,停止PWM波输出。由于EXB841的脚5被置为低电平,IGBT在此过程中缓关断。若是EXB841误触发,则自动恢复到工作状态。
5 实验结果
实验驱动波形如图4所示,反向关断电压为-7.8V,正向驱动电压为15.2V,正负偏压同时得到了调整,且波形呈规则的矩形波。实验中还发现若稳压管两端未并接电容,则正向驱动电压上升沿仍然很陡,而由正向驱动电压向反向关断电压切换时,先有一很陡的快速下降过程,接近0V时,经过缓慢的过渡过程才达到稳态反向关断电压。这是由于反向充电时间常数过大引起的。

(a) 输入的PWM波与S1的栅极波形
(b) S1与S2的栅极波形
图4 驱动优化电路实验波形
原EXB841典型驱动电路应用到臭氧电源时,电源系统极易出现故障,表现为:由于负偏压不足,导致内部稳压管损坏;在桥式电路中,IGBT发生直通现象,IGBT经常炸毁;由于臭氧电源中强电磁干扰的存在,致使EXB841在电流较小时就产生虚假过流故障报警,使得设备无法正常运行,从而使保护功能失效。改进后的优化电路使以上几种故障均得以消除,设备能长时间可靠运行。从驱动波形看,正负偏压均得到了提高。同时,由于用外接稳压管替代了内部稳压管,故在产生故障时,一般只是烧毁外接稳压管,从而保护了EXB841,降低了设备的维修成本。图5为该臭氧设备正常运行(准谐振状态)时的电压电流波形,黑色波形为放电电流波形。

图5 发生器两端的电压与变压器副边电流波形(放电)
6 结语
EXB841改进型驱动电路具有较好的实用性,既提高了EXB841驱动能力,又具有很强的过流信号识别功能,从而对过流真正起到了保护作用。将改进后的驱动电路应用到臭氧电源后,电源性能得到大幅度提高,满足了高浓度、高产量臭氧发生器的要求。本文对于合理应用EXB841设计IGBT驱动电路,有着较大的参考价值。
射频工程师养成培训教程套装,助您快速成为一名优秀射频工程师...
天线设计工程师培训课程套装,资深专家授课,让天线设计不再难...
上一篇:控制器使电源冗余更为方便
下一篇:基于MR16单片机的不间断电源的研究
射频和天线工程师培训课程详情>>

