- 易迪拓培训,专注于微波、射频、天线设计工程师的培养
POLA DC/DC模块电源电路设计剖析
录入:edatop.com 点击:
POLA模块电源
板级电源设计的成熟度和可靠度直接影响着电子产品的稳定性。在设计复杂的板级DC/DC时,为了减小设计风险,提高设计成熟度,加快开发一次成功率,越来越多的方案引入了DC/DC电源模块。目前主流的DC/DC模块电源生产商主要分为DOSA联盟和POLA联盟两大阵营。
POLA模块是非开放标准的设计,所以要深入分析电路有一定难度。但是考虑到POLA模块电源的电路设计基本相同,所以笔者以PTH03030 POLA模块电路为例,对其电路设计进行了深度剖析。
PTH03030模块电源总体架构分析
PTH03030模块电源是一种非隔离的POLA电源,可输出30A电流,模块面积大约9cm2,采用PCB多层板设计,可以满足目前高密度板级电源的应用需求,例如多处理器、高速DSP系统等。
PTH03030模块采用高密度的双面表贴设计,通过一个外接的电阻实现输出电压在0.8~2.5V之内可调,输出效率可以达到93%,工作温度范围为-40~+85℃。PTH03030模块的产品外观如图1所示。
图1 POLA PTH030模块电源外观图
PTH03030模块的系统结构如图2所示。其中,自动电压跟踪模块能够跟踪电源电压的上下电时序,实现输出电压时序控制;也可以实现成多个POLA模块的输出电压互相追踪,或者共同追踪外部电压的上下电时序。这个特点非常适合系统中需要多个电压供电且对于上电先后顺序有严格要求的板级电源设计方案。
ON/OFF使能模块用于控制模块电源的输出,在需要单独关闭部分板级电路功能的场合非常适用。
图2 PTH03030模块的系统模块框图
电压输出微调模块支持输出电压降检测和补偿调节。该模块还具有输出电压正偏或负偏的微调控制功能,可以使用在系统微调测试的场合。
PTH03030模块保护功能比较齐全,可以实现过温保护、过流保护、欠压锁定保护。
PWM BUCK控制模块设计分析
PTH03030H模块的降压PWM控制模块(U3)的局部电路如图3所示。
图3 PTH03030H模块的BUCK降压PWM控制模块电路图
U3控制器内部主要有基准电源电路、软启动电路、300kHz振荡电路、充电泵电路、过流检测电路等。
U3内部有0.8V的基准电源,用来和输出电压的反馈端子PWM_FB进行环路反馈比较。主流POLA模块电源的输出电压最低值是0.8V。
U3的软启动电路可控制上电速率, 软启动延时时间大约为5~10ms,整个上电过程在15ms完成,典型软启动时间为6.5ms。在软启动功能运行时,TRACK管脚必须连接输入电源电压管脚,屏蔽POLA模块的自动电压跟踪功能。此时,模块电源的上电受内部的软启动上电模块控制。
U3内部的充电泵电路主要通过外接C20电容实现低输入电压的提升,满足内部部分电路高电压的要求。在3.3V输入的条件下,需要C20启动内部充电泵;在5V输入条件下,C20泵电容可以不接。
U3内置的过流检测电路可检测上臂MOSFET的导通电阻RDS(ON)上的电流。如果流过上臂MOSFET的电路超过阈值,其管压降超过R12电阻的压降,导致U3内部的过流比较器翻转,关断PWM输出,实现过流保护。
实际测试中,R12的电压设定在160mV左右,对应45A的过流保护阈值。如果需要实现不同的过流保护阈值,只需要更改R12的电阻值即可。
MOSFET功率模块分析
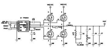
MOSFET功率模块的电路如图4所示。其中,U1为MOSFET驱动IC,采用TI公司的TPS2834,可实现同步整流MOSFET并联对管的驱动。U1的第2管脚接PWM单路输入,经过内部的双路移相后,输出驱动后级同步整流上臂MOSFET Q2、Q3和下臂MOSFET Q1、Q4。
TPS2834的输出驱动特性比较优异,在输入3.3V,输出0.8V,满载30A负载电流时,MOSFET的驱动波形非常理想,无明显的振铃现象。TPS2834良好的MOSFET驱动特性保证了PTH03030可实现高达90%以上的转换效率。
图4 PTH03030模块的MOSFET功率模块电路
DT管脚就是上下臂MOSFET的死区控制管脚,连接到上下臂MOSFET的中点,可防止出现上下臂MOSFET由于关断延时而瞬时直通造成的过流隐患。
升压模块分析
升压电路由U2及其外围电路组成(见图5)。U2是一款SOT-23封装的升压控制器,内置MOSFET,可极大地简化升压模块的外围电路,实现高密度的模块应用。
图5 PTH03030模块的升压电路
U2的开关频率最大可以达到1MHz,在输出相同电流的条件下,可以极大减小升压电感的体积和输出滤波电容的容量和个数。升压控制器内置过流保护功能,当升压输出电流达到400mA时,进入过流保护,使升压芯片不受进一步的损坏。
PTH03030模块的升压电压为6.5V,实际测试最高可以达到28V的升压输出,升压后的电源提供整个模块的MOSFET驱动IC U1,电压跟踪比较运放的供电。
自动电压跟踪模块分析
PTH03030模块的一个主要特点就是支持自动电压跟踪控制,由施加参考电压在TRACK脚来实现。施加在TRACK脚上的电压和输出电压通过模块的低电压运算放大器进行实时误差比较放大,误差比较电压经下一级的电压缓冲后,直接控制PWM控制器的FB反馈电压。只要运放的输出响应足够快,就能保证PTH03030的输出电压和TRACK电压精密跟随上下电的电压输出时序。
图6 PTH03030模块的自动电压跟踪功能典型应用电路
自动电压跟踪功能典型应用电路如图6所示,2个模块的TRACK管脚一起连接到Q1的D级。系统上电时,控制电平为低电平,Q1关断,TRACK管脚电压上升,上下两块POLA模块的输出电压跟随TRACK脚电压同步上升。当模块达到各自的输出电压设定值时,电压自动跟踪完成,模块各自达到设定点,完成时序上电控制。当需要系统下电时,控制电平转为高电平,Q1导通,TRACK电压下降,模块输出跟踪下降。
输出微调模块分析
PTH03030模块的微调模块外部应用电路如图7所示。模块的微调输出电压正/负偏输出的控制脚分别是9和10脚,正偏微调电阻Ru通过场效应管Q2接地,负偏微调电阻Rd通过场效应管Q1接地。当需要输出进入正偏模式时,只要在Q2的栅极施加高电平,使Q2导通,Ru回路导通,通过内部的微调电压分压,可实现输出电压的正偏移输出,负偏电压微调输出同理。
图7 PTH03030模块的输出电压正偏/负偏微调应用电路
保护功能模块分析
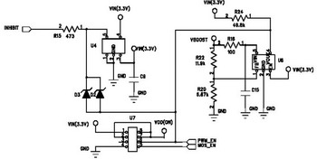
PTH03030模块的全局过温保护电路如图8所示。U4是一款SOT-23封装的温度传感器IC,通过和外围电路配合可以实现模块的过温保护功能,防止模块电路出现异常过温烧毁的隐患。过温保护电路在模块温度超过OTP保护阈值时,会自动将INHIBIT使能管脚电压下拉,输出全局关断电压。
过温保护不采用芯片内置的过温保护电路,主要是考虑到POLA模块上的多种控制芯片的过温保护阈值存在离散性。而通过OTP电路实现全局过温联动,确实是不错的专业设计考虑。
PTH03030H的ON/OFF开关由INHIBIT使能管脚控制,可实现全局模块的关断或者输出。INHIBIT管脚不是TTL接口的电平,在设计阶段注意不能直接和3.3V逻辑器件的I/O直接连接,推荐接法如图9所示。
图8 PTH03030模块的保护电路
图9 PTH03030模块的ON/OFF控制应用电路
板级电源设计的成熟度和可靠度直接影响着电子产品的稳定性。在设计复杂的板级DC/DC时,为了减小设计风险,提高设计成熟度,加快开发一次成功率,越来越多的方案引入了DC/DC电源模块。目前主流的DC/DC模块电源生产商主要分为DOSA联盟和POLA联盟两大阵营。
POLA模块是非开放标准的设计,所以要深入分析电路有一定难度。但是考虑到POLA模块电源的电路设计基本相同,所以笔者以PTH03030 POLA模块电路为例,对其电路设计进行了深度剖析。
PTH03030模块电源总体架构分析
PTH03030模块电源是一种非隔离的POLA电源,可输出30A电流,模块面积大约9cm2,采用PCB多层板设计,可以满足目前高密度板级电源的应用需求,例如多处理器、高速DSP系统等。
PTH03030模块采用高密度的双面表贴设计,通过一个外接的电阻实现输出电压在0.8~2.5V之内可调,输出效率可以达到93%,工作温度范围为-40~+85℃。PTH03030模块的产品外观如图1所示。
图1 POLA PTH030模块电源外观图
PTH03030模块的系统结构如图2所示。其中,自动电压跟踪模块能够跟踪电源电压的上下电时序,实现输出电压时序控制;也可以实现成多个POLA模块的输出电压互相追踪,或者共同追踪外部电压的上下电时序。这个特点非常适合系统中需要多个电压供电且对于上电先后顺序有严格要求的板级电源设计方案。
ON/OFF使能模块用于控制模块电源的输出,在需要单独关闭部分板级电路功能的场合非常适用。
图2 PTH03030模块的系统模块框图
电压输出微调模块支持输出电压降检测和补偿调节。该模块还具有输出电压正偏或负偏的微调控制功能,可以使用在系统微调测试的场合。
PTH03030模块保护功能比较齐全,可以实现过温保护、过流保护、欠压锁定保护。
PWM BUCK控制模块设计分析
PTH03030H模块的降压PWM控制模块(U3)的局部电路如图3所示。
图3 PTH03030H模块的BUCK降压PWM控制模块电路图
U3控制器内部主要有基准电源电路、软启动电路、300kHz振荡电路、充电泵电路、过流检测电路等。
U3内部有0.8V的基准电源,用来和输出电压的反馈端子PWM_FB进行环路反馈比较。主流POLA模块电源的输出电压最低值是0.8V。
U3的软启动电路可控制上电速率, 软启动延时时间大约为5~10ms,整个上电过程在15ms完成,典型软启动时间为6.5ms。在软启动功能运行时,TRACK管脚必须连接输入电源电压管脚,屏蔽POLA模块的自动电压跟踪功能。此时,模块电源的上电受内部的软启动上电模块控制。
U3内部的充电泵电路主要通过外接C20电容实现低输入电压的提升,满足内部部分电路高电压的要求。在3.3V输入的条件下,需要C20启动内部充电泵;在5V输入条件下,C20泵电容可以不接。
U3内置的过流检测电路可检测上臂MOSFET的导通电阻RDS(ON)上的电流。如果流过上臂MOSFET的电路超过阈值,其管压降超过R12电阻的压降,导致U3内部的过流比较器翻转,关断PWM输出,实现过流保护。
实际测试中,R12的电压设定在160mV左右,对应45A的过流保护阈值。如果需要实现不同的过流保护阈值,只需要更改R12的电阻值即可。
MOSFET功率模块分析
MOSFET功率模块的电路如图4所示。其中,U1为MOSFET驱动IC,采用TI公司的TPS2834,可实现同步整流MOSFET并联对管的驱动。U1的第2管脚接PWM单路输入,经过内部的双路移相后,输出驱动后级同步整流上臂MOSFET Q2、Q3和下臂MOSFET Q1、Q4。
TPS2834的输出驱动特性比较优异,在输入3.3V,输出0.8V,满载30A负载电流时,MOSFET的驱动波形非常理想,无明显的振铃现象。TPS2834良好的MOSFET驱动特性保证了PTH03030可实现高达90%以上的转换效率。
图4 PTH03030模块的MOSFET功率模块电路
DT管脚就是上下臂MOSFET的死区控制管脚,连接到上下臂MOSFET的中点,可防止出现上下臂MOSFET由于关断延时而瞬时直通造成的过流隐患。
升压模块分析
升压电路由U2及其外围电路组成(见图5)。U2是一款SOT-23封装的升压控制器,内置MOSFET,可极大地简化升压模块的外围电路,实现高密度的模块应用。
图5 PTH03030模块的升压电路
U2的开关频率最大可以达到1MHz,在输出相同电流的条件下,可以极大减小升压电感的体积和输出滤波电容的容量和个数。升压控制器内置过流保护功能,当升压输出电流达到400mA时,进入过流保护,使升压芯片不受进一步的损坏。
PTH03030模块的升压电压为6.5V,实际测试最高可以达到28V的升压输出,升压后的电源提供整个模块的MOSFET驱动IC U1,电压跟踪比较运放的供电。
自动电压跟踪模块分析
PTH03030模块的一个主要特点就是支持自动电压跟踪控制,由施加参考电压在TRACK脚来实现。施加在TRACK脚上的电压和输出电压通过模块的低电压运算放大器进行实时误差比较放大,误差比较电压经下一级的电压缓冲后,直接控制PWM控制器的FB反馈电压。只要运放的输出响应足够快,就能保证PTH03030的输出电压和TRACK电压精密跟随上下电的电压输出时序。
图6 PTH03030模块的自动电压跟踪功能典型应用电路
自动电压跟踪功能典型应用电路如图6所示,2个模块的TRACK管脚一起连接到Q1的D级。系统上电时,控制电平为低电平,Q1关断,TRACK管脚电压上升,上下两块POLA模块的输出电压跟随TRACK脚电压同步上升。当模块达到各自的输出电压设定值时,电压自动跟踪完成,模块各自达到设定点,完成时序上电控制。当需要系统下电时,控制电平转为高电平,Q1导通,TRACK电压下降,模块输出跟踪下降。
输出微调模块分析
PTH03030模块的微调模块外部应用电路如图7所示。模块的微调输出电压正/负偏输出的控制脚分别是9和10脚,正偏微调电阻Ru通过场效应管Q2接地,负偏微调电阻Rd通过场效应管Q1接地。当需要输出进入正偏模式时,只要在Q2的栅极施加高电平,使Q2导通,Ru回路导通,通过内部的微调电压分压,可实现输出电压的正偏移输出,负偏电压微调输出同理。
图7 PTH03030模块的输出电压正偏/负偏微调应用电路
保护功能模块分析
PTH03030模块的全局过温保护电路如图8所示。U4是一款SOT-23封装的温度传感器IC,通过和外围电路配合可以实现模块的过温保护功能,防止模块电路出现异常过温烧毁的隐患。过温保护电路在模块温度超过OTP保护阈值时,会自动将INHIBIT使能管脚电压下拉,输出全局关断电压。
过温保护不采用芯片内置的过温保护电路,主要是考虑到POLA模块上的多种控制芯片的过温保护阈值存在离散性。而通过OTP电路实现全局过温联动,确实是不错的专业设计考虑。
PTH03030H的ON/OFF开关由INHIBIT使能管脚控制,可实现全局模块的关断或者输出。INHIBIT管脚不是TTL接口的电平,在设计阶段注意不能直接和3.3V逻辑器件的I/O直接连接,推荐接法如图9所示。
图8 PTH03030模块的保护电路
图9 PTH03030模块的ON/OFF控制应用电路
射频工程师养成培训教程套装,助您快速成为一名优秀射频工程师...
天线设计工程师培训课程套装,资深专家授课,让天线设计不再难...
上一篇:开关电源在调频广播发射机中的应用
下一篇:手持设备中升压DC/DC转换器可靠性设计
射频和天线工程师培训课程详情>>

