- 易迪拓培训,专注于微波、射频、天线设计工程师的培养
TEA1501备用电源控制IC及其应用
录入:edatop.com 点击:
1. 引言
很多电器设备在不使用时,仍继续耗电。如电视机在待机状态通过遥控器能使其启动,但在待机状态需要消耗能量;又如某些电器在空载状态下,只要将其插入电源插座中就耗电。单一设备的耗电量微不足道,但千家万户的家电日积月累,耗电量就相当可观。据报道,美国家用电器待机状态的用电费用每年超过10亿美元。德国联邦环境局调查显示,备用电源的耗电量占电费的10%,电能消耗达200亿kWh,超过柏林全市全年的用电量总和。由此可见,降低开关电源待机时的功耗,是一项具有重要意义的节能措施。
2. TEA1501的组成及特点
TEA1501采用8脚DIP封装,其中第7脚未用,引脚图如图1所示。TEA1501主要由电源电路、启动电流源、参考单元、开/关数据单元、超温与过压保护电路、调制器、开关振荡器、猝发脉冲串振荡器、计数器、栅极驱动器、功率开关、初级电流比较器、电源电流跟踪电路和前沿消隐电路组成,如图2所示。
TEA1501的引脚功能如表1所列。
TEA1501的主要特点如下:


●在90~276VAC输入电压下离线工作;
●外部元件少,电路简单;
●为在0.25s内快速启动,内部集成了高压启动电流源;
●内部含有650V、0.25A功率开关MOSFET;
●SMPS的初级峰值电流可编程调节;
●开/关功能替代昂贵的主开关。
●在关断状态下,电流典型值约40μA;
●输出功率范围从0.1~3W;
●初级峰值电流逐周控制;
●过电压保护(OVP);
●欠电压闭锁(UVLO);
●过热保护(芯片关断点温度为140℃)。

3. TEA1501功能简述
TEA1501内含高压功率开关(MOSFET)、高压启动电流源和低压控制电路,只需外接少量的元件,就可组成低功率隔离式开关电源,如图3所示。TEA1501工作于猝发(burst,即脉冲串)方式,在每个猝发周期内,输出电压被调整到所要求的数值。
3.1 开/关
TEA1501通过低压开关开通和关断,在关断状态下,IC内启动电流源和功率开关将关断。在开通状态下,TEA1501为电源电容提供启动电流。当电源电压达到启动电平(16V)后,功率开关(MOSFET)被触发。
3.2 启动
TEA1501利用精密启动电流源启动。启动电流从Drn脚经启动电流源流向Vaux脚,对Vaux脚上的电容充电。当Vaux脚电压达到启动门限后,启动电流被关断,反激变换器开始工作。该IC启动之后,电流源的功耗为零。IC中功率开关启动后,反激变换器通过辅助绕组对Vaux电容充电。

3.3 系统工作
反激变换器开始运行后,次级绕组Ns和辅助绕组Na得到能量,TEA1501以固定频率和不变的峰值电流工作。变压器各个绕组的磁通量变化相同,次级绕组和辅助绕组的电压与其匝数比(Ns/Na)有关。次级电压由辅助绕组的电压控制。IC猝发工作模式通过高频开关实现,直到Vaux电压达到20V。当猝发振荡结束时,TEA1501停止开关。下一个猝发振荡周期开始后,IC又开始开关,重复新的周期。猝发振荡器产生三角波信号,振荡频率由CBT和RRef数值决定。TEA1501对次边负载发送恒定电压,直到猝发占空比为40%。TEA1501在关断、启动和工作状态下的相关波形如图4所示。

3.4 数据传输
TEA1501具有数据传输功能。从变压器次级到初级不需要光耦合器,增加次级负载即可实现数传输。传送到变压器次级和辅助绕组的功率与每个猝发周期内的初级电流脉冲数成正比。在每个猝发振荡周期内,初级电流脉冲数被门限(Ndata)为56个脉冲的计数器计数。在Ndata门限被通过时,OOD脚上的箝位电压从数据关闭电平被调节到数据开通电平。数据开通箝位电平可通过IC控制的主电源开/关输入检测,并一直持续到脉冲数低于Ndata门限以下及猝发脉冲串出现为止。
4. TEA1501的典型应用
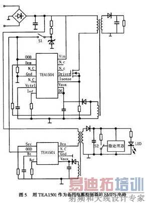
TEA1501既可用作独立的小功率开关电源控制器,也可为主开关电源作备用电源控制器。用TEA1501作备用电源控制器的开关电源实际电路如图5所示。
开关S1、S2在不同状态下的工作状态如表2所列。

当开关S1闭合接通,TEA1501处于导通状态时,LED电源指示灯亮。微处理器控制S2的状态。当电源在待机状态时,S2打开。TEA1501的OOD脚电平被1.3V的数据关断电平箝位,低于TEA1504的开/关电平(2.5V),TEA1504关断。当开关S2接通时,TEA1501的输出功率增加,使TEA1504启动,电源进入正常工作模式。
在TEA1501控制的备用电源中,变压器初级峰值电流主要由Src脚上的传感电阻Rscr决定。Drn脚最大电流是0.25A,Rsrc最小值是2Ω。TEA1501的开关振荡器频率主要由参考电阻RRef决定。RRef取值范围为24~62kΩ,fSW为20~50kHz。Bt脚外接电容CBt的最小值为3300pF,当fSW=50kHz时,猝发振荡器频率fburst=450Hz。开关振荡常数KSW=0.67~1.00μs/kΩ(典型值为0.82μs/kΩ),最大开关占空比Dmax=0.6~0.72(典型值为0.66)。猝发振荡器振荡因数Kburst=7.0~8.1(典型值为7.5)。
很多电器设备在不使用时,仍继续耗电。如电视机在待机状态通过遥控器能使其启动,但在待机状态需要消耗能量;又如某些电器在空载状态下,只要将其插入电源插座中就耗电。单一设备的耗电量微不足道,但千家万户的家电日积月累,耗电量就相当可观。据报道,美国家用电器待机状态的用电费用每年超过10亿美元。德国联邦环境局调查显示,备用电源的耗电量占电费的10%,电能消耗达200亿kWh,超过柏林全市全年的用电量总和。由此可见,降低开关电源待机时的功耗,是一项具有重要意义的节能措施。
2. TEA1501的组成及特点
TEA1501采用8脚DIP封装,其中第7脚未用,引脚图如图1所示。TEA1501主要由电源电路、启动电流源、参考单元、开/关数据单元、超温与过压保护电路、调制器、开关振荡器、猝发脉冲串振荡器、计数器、栅极驱动器、功率开关、初级电流比较器、电源电流跟踪电路和前沿消隐电路组成,如图2所示。
TEA1501的引脚功能如表1所列。
TEA1501的主要特点如下:


●在90~276VAC输入电压下离线工作;
●外部元件少,电路简单;
●为在0.25s内快速启动,内部集成了高压启动电流源;
●内部含有650V、0.25A功率开关MOSFET;
●SMPS的初级峰值电流可编程调节;
●开/关功能替代昂贵的主开关。
●在关断状态下,电流典型值约40μA;
●输出功率范围从0.1~3W;
●初级峰值电流逐周控制;
●过电压保护(OVP);
●欠电压闭锁(UVLO);
●过热保护(芯片关断点温度为140℃)。

3. TEA1501功能简述
TEA1501内含高压功率开关(MOSFET)、高压启动电流源和低压控制电路,只需外接少量的元件,就可组成低功率隔离式开关电源,如图3所示。TEA1501工作于猝发(burst,即脉冲串)方式,在每个猝发周期内,输出电压被调整到所要求的数值。
3.1 开/关
TEA1501通过低压开关开通和关断,在关断状态下,IC内启动电流源和功率开关将关断。在开通状态下,TEA1501为电源电容提供启动电流。当电源电压达到启动电平(16V)后,功率开关(MOSFET)被触发。
3.2 启动
TEA1501利用精密启动电流源启动。启动电流从Drn脚经启动电流源流向Vaux脚,对Vaux脚上的电容充电。当Vaux脚电压达到启动门限后,启动电流被关断,反激变换器开始工作。该IC启动之后,电流源的功耗为零。IC中功率开关启动后,反激变换器通过辅助绕组对Vaux电容充电。

3.3 系统工作
反激变换器开始运行后,次级绕组Ns和辅助绕组Na得到能量,TEA1501以固定频率和不变的峰值电流工作。变压器各个绕组的磁通量变化相同,次级绕组和辅助绕组的电压与其匝数比(Ns/Na)有关。次级电压由辅助绕组的电压控制。IC猝发工作模式通过高频开关实现,直到Vaux电压达到20V。当猝发振荡结束时,TEA1501停止开关。下一个猝发振荡周期开始后,IC又开始开关,重复新的周期。猝发振荡器产生三角波信号,振荡频率由CBT和RRef数值决定。TEA1501对次边负载发送恒定电压,直到猝发占空比为40%。TEA1501在关断、启动和工作状态下的相关波形如图4所示。

3.4 数据传输
TEA1501具有数据传输功能。从变压器次级到初级不需要光耦合器,增加次级负载即可实现数传输。传送到变压器次级和辅助绕组的功率与每个猝发周期内的初级电流脉冲数成正比。在每个猝发振荡周期内,初级电流脉冲数被门限(Ndata)为56个脉冲的计数器计数。在Ndata门限被通过时,OOD脚上的箝位电压从数据关闭电平被调节到数据开通电平。数据开通箝位电平可通过IC控制的主电源开/关输入检测,并一直持续到脉冲数低于Ndata门限以下及猝发脉冲串出现为止。
4. TEA1501的典型应用
TEA1501既可用作独立的小功率开关电源控制器,也可为主开关电源作备用电源控制器。用TEA1501作备用电源控制器的开关电源实际电路如图5所示。
开关S1、S2在不同状态下的工作状态如表2所列。

当开关S1闭合接通,TEA1501处于导通状态时,LED电源指示灯亮。微处理器控制S2的状态。当电源在待机状态时,S2打开。TEA1501的OOD脚电平被1.3V的数据关断电平箝位,低于TEA1504的开/关电平(2.5V),TEA1504关断。当开关S2接通时,TEA1501的输出功率增加,使TEA1504启动,电源进入正常工作模式。
在TEA1501控制的备用电源中,变压器初级峰值电流主要由Src脚上的传感电阻Rscr决定。Drn脚最大电流是0.25A,Rsrc最小值是2Ω。TEA1501的开关振荡器频率主要由参考电阻RRef决定。RRef取值范围为24~62kΩ,fSW为20~50kHz。Bt脚外接电容CBt的最小值为3300pF,当fSW=50kHz时,猝发振荡器频率fburst=450Hz。开关振荡常数KSW=0.67~1.00μs/kΩ(典型值为0.82μs/kΩ),最大开关占空比Dmax=0.6~0.72(典型值为0.66)。猝发振荡器振荡因数Kburst=7.0~8.1(典型值为7.5)。
射频工程师养成培训教程套装,助您快速成为一名优秀射频工程师...
射频和天线工程师培训课程详情>>

