- 易迪拓培训,专注于微波、射频、天线设计工程师的培养
帮忙看看修改后的板子
录入:edatop.com 点击:
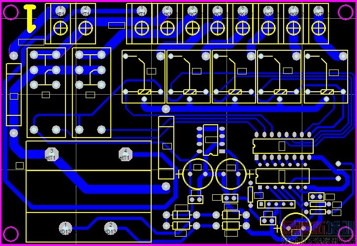
手动布线的


为什么都是bottomlayer??
单面比双面便宜- -
你把那个元件符号放在元件底下,焊上元件后还能看得到吗?
布局和走线还有优化的余地。
1PCB强弱电爬电距离不够,很多地方需要重新调整,调整不了就开槽吧
2封装做的实在是难看
3单面板所有焊盘最好多铺点铜,不然焊接时候焊盘容易脱落。
谢谢你的意见
射频工程师养成培训教程套装,助您快速成为一名优秀射频工程师...
天线设计工程师培训课程套装,资深专家授课,让天线设计不再难...
上一篇:我的PADS SP2装不上
下一篇:谁的VISITA系统安装了protel99se
射频和天线工程师培训课程详情>>

