- 易迪拓培训,专注于微波、射频、天线设计工程师的培养
固态继电器的应用浅析
录入:edatop.com 点击:
1.概述
固态继电器(Solid State Relay ,缩写 SSR)是用分离的电子元器件、集成电路(或芯片)及混合微电路技术结合发展起来的一种具有继电特性的无触点式电子开关。具有寿命长、可靠性高、开关速度快、电磁干扰小、无噪声、无火花等特点,可广泛应用于航天、航海、家电、机床、通讯、化工、煤矿等工业自动化等领域。
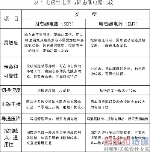
与常规使用的电磁继电器比较(见表1);

2.固态继电器分类(按输出负载电源分)
2.1交流固态继电器
2.1.1按开关方式分
a.电压过零导通型(简称过零型)b.电压随机导通型(简称随机型)
2.1.2按输出开关元件分
a.双向可控硅输出型b.单向可控硅反并联型(增强型)
2.1.3按安装方式分
a.焊针式:线路板用,一般为小电流规格B.装置式:可配置散热器安装固定在金属底板上,大电流规格
2.2直流固态继电器
2.2.1按输入端分
a.光隔离型b.高频磁隔离,变压器耦合
2.2.2按输出端分
a.大功率三极管b.功率场效应管
2.3交直流固态继电器
a.光伏耦合器b.磁隔离
3. 典型交直流固态继电器原理分析
3.1 交流固态继电器(过零型)原理分析
固态继电器由三部分组成:输入电路、隔离(耦合)和输出电路组成,在输入电路控制端加入信号后,IC1光电耦合器内光敏三极管呈导通状态,R1串接电阻对输入信号进行限流,以保证光耦合器不致损坏。LED发光二极管指示输入端控制信号,VD1可防止当输入信号正负极性接反时以保护光耦IC1。

V1 在线路中起到交流电压检测作用,使固态继电器在电压过零时开启、负载电流过零时关断。当IC1光敏三极管截止时(控制端无信号输入时),V1通过R2获得基极电流使之饱和导通,从而使 SCR可控硅门极触发电压UGT被箝在低电位而处于关断状态,最终导致BTA双向可控硅在门极控制端R6上无触发脉冲而处于关断状态。
当IC1光敏三极管导通时( 控制端有信号输入时) ,SCR可控硅的工作状态由交流电压零点检测三极管V1来确定其工作状态 。如电源电压经R2与R3分压,A处电压大于过零电压时(VA>VBE1),V1处饱和导通状态,SCR、BTA可控硅都处于关断状态;如电源电压经R2与R3分压,A处电压小于过零电压时(VA>VBE1)V1处截止状态,SCR可控硅通过R4获得触发信号而导通 ,从而使 BTA在R6上也获得触发信号也呈导通状态,对负载电源进行关断控制。如此时控制端信号关断后,负载电流也随之减小至BTA双向可控硅的维持电流IH时可自行关断,切断负载电源。
交流过零型固态继电器,因有其电压过零时开启,负载电流过零时关断的特性。它的最大接通、关断时间是半个电源周期,在负载上可得到一个完整的正弦波形。也相应的减少了对负载的冲击。而在相应的控制回路中产生的射频干扰也大大减少。过零型与随机型的工作波形图分别见图2和图3。

在输入控制回路中,电阻R1串接在IC1光电耦合器输入端对其发光管进行限流保护,发光管LED对输入控制信号给予指示,VD1对输入端的反偏电压进行保护。当控制端无信号输入时,IC1光电耦合器中的光敏三极管呈截止高阻状态 ,V1通过R2获得其基极电流使之饱和导通,从而导致 V2、V3、V4均处在截止状态,使其固态继电器呈关断状态。
当控制端有信号输入时,IC1中光敏三极管导通,使 V1呈截止状态,从而使V2、V3、V4导通使其固态继电器呈接通状态,并将电源加至负载上,直流固态继电器的输出端随着输入端信号的加入而导通,信号的消失而关断。
另外,大功率低电压的直流固态继电器的输出开关普遍采用功率场效应管来替代功率三极管,以此来降低输入功率。
4.选型使用时应注意事项
4.1在选用小电流规格印刷电路板使用的固态继电器时,因引线端子为高导热材料制成,焊接时应在温度小于250℃、时间小于10S的条件下进行,如考虑周围温度的原因,必要时可考虑降额使用,一般将负载电流控制在额定值的 1/2以内使用。
4.2各种负载浪涌特性对SSR的选择
许多被控负载在接通瞬间会产生很大的浪涌电流,由于热量来不及散发,很可能使SSR内部可控硅损坏,所以用户在选用继电器时应对被控负载的浪涌特性进行分析,然后再选择继电器。使继电器在保证稳态工作前提下能够承受这个浪涌电流,选择时可参考表2各种负载时的降额系数(常温下)。

如所选用的继电器需在工作较频繁、寿命以及可靠性要求较高的场合工作时,则应在表2的基础上再乘以0.6以确保工作可靠。
一般在选用时遵循上述原则,在低电压要求信号失真小可选用采用场效应管作输出器件的直流固态继器;如对交流阻性负载和多数感性负载,可选用过零型继电器,这样可延长负载和继电器寿命,也可减小自身的射频干扰。如作为相位输出控制时,应选用随机型固态继电器。
4.3 使用环境温度的影响
固态继电器的负载能力受环境温度和自身温升的影响较大,在安装使用过程中,应保证其有良好的散热条件,额定工作电流在10A以上的产品应配散热器,100A 以上的产品应配散热器加风扇强冷 。在安装时应注意继电器底部与散热器的良好接触 ,并考虑涂适量导热硅脂以达到最佳散热效果。
如继电器长期工作在高温状态下(40℃"80℃)时,用户可根据厂家提供的最大输出电流与环境温度曲线数据,考虑降额使用来保证正常工作。
4.4 过流、过压保护措施
在继电器使用时,因过流和负载短路会造成SSR内部输出可控硅永久损坏 ,可考虑在控制回路中增加快速熔断器和空气开关予以保护型(选择继电器应选择产品输出保护,内置压敏电阻吸收回路和RC缓冲器,可吸收浪涌电压和提高dv/dt耐量);也可在继电器输出端并接 RC吸收回路和压敏电阻(MOV)来实现输出保护。选用原则是220V选用500V-600V压敏电阻,380V时可选用800V-900V压敏电阻。
4.5 继电器输入回路信号
在使用时因输入电压过高或输入电流过大超出其规定的额定参数时,可考虑在输入端串接分压电阻或在输入端口并接分流电阻,以使输入信号不超过其额定参数值。
4.6 在具体使用时,控制信号和负载电源要求稳定,波动不应大于10%,否则应采取稳压措施。
4.7 在安装使用时应远离电磁干扰,射频干扰源,以防继电器误动失控。
4.8 固态继电器开路且负载端有电压时,输出端会有一定的漏电流,在使用或设计时应注意。
4.9 固态继电器失效更换时,应尽量选用原型号或技术参数完全相同的产品,以便与原应用线路匹配,保证系统的可靠工作。
固态继电器(Solid State Relay ,缩写 SSR)是用分离的电子元器件、集成电路(或芯片)及混合微电路技术结合发展起来的一种具有继电特性的无触点式电子开关。具有寿命长、可靠性高、开关速度快、电磁干扰小、无噪声、无火花等特点,可广泛应用于航天、航海、家电、机床、通讯、化工、煤矿等工业自动化等领域。
与常规使用的电磁继电器比较(见表1);

2.固态继电器分类(按输出负载电源分)
2.1交流固态继电器
2.1.1按开关方式分
a.电压过零导通型(简称过零型)b.电压随机导通型(简称随机型)
2.1.2按输出开关元件分
a.双向可控硅输出型b.单向可控硅反并联型(增强型)
2.1.3按安装方式分
a.焊针式:线路板用,一般为小电流规格B.装置式:可配置散热器安装固定在金属底板上,大电流规格
2.2直流固态继电器
2.2.1按输入端分
a.光隔离型b.高频磁隔离,变压器耦合
2.2.2按输出端分
a.大功率三极管b.功率场效应管
2.3交直流固态继电器
a.光伏耦合器b.磁隔离
3. 典型交直流固态继电器原理分析
3.1 交流固态继电器(过零型)原理分析
固态继电器由三部分组成:输入电路、隔离(耦合)和输出电路组成,在输入电路控制端加入信号后,IC1光电耦合器内光敏三极管呈导通状态,R1串接电阻对输入信号进行限流,以保证光耦合器不致损坏。LED发光二极管指示输入端控制信号,VD1可防止当输入信号正负极性接反时以保护光耦IC1。

V1 在线路中起到交流电压检测作用,使固态继电器在电压过零时开启、负载电流过零时关断。当IC1光敏三极管截止时(控制端无信号输入时),V1通过R2获得基极电流使之饱和导通,从而使 SCR可控硅门极触发电压UGT被箝在低电位而处于关断状态,最终导致BTA双向可控硅在门极控制端R6上无触发脉冲而处于关断状态。
当IC1光敏三极管导通时( 控制端有信号输入时) ,SCR可控硅的工作状态由交流电压零点检测三极管V1来确定其工作状态 。如电源电压经R2与R3分压,A处电压大于过零电压时(VA>VBE1),V1处饱和导通状态,SCR、BTA可控硅都处于关断状态;如电源电压经R2与R3分压,A处电压小于过零电压时(VA>VBE1)V1处截止状态,SCR可控硅通过R4获得触发信号而导通 ,从而使 BTA在R6上也获得触发信号也呈导通状态,对负载电源进行关断控制。如此时控制端信号关断后,负载电流也随之减小至BTA双向可控硅的维持电流IH时可自行关断,切断负载电源。
交流过零型固态继电器,因有其电压过零时开启,负载电流过零时关断的特性。它的最大接通、关断时间是半个电源周期,在负载上可得到一个完整的正弦波形。也相应的减少了对负载的冲击。而在相应的控制回路中产生的射频干扰也大大减少。过零型与随机型的工作波形图分别见图2和图3。

在输入控制回路中,电阻R1串接在IC1光电耦合器输入端对其发光管进行限流保护,发光管LED对输入控制信号给予指示,VD1对输入端的反偏电压进行保护。当控制端无信号输入时,IC1光电耦合器中的光敏三极管呈截止高阻状态 ,V1通过R2获得其基极电流使之饱和导通,从而导致 V2、V3、V4均处在截止状态,使其固态继电器呈关断状态。
当控制端有信号输入时,IC1中光敏三极管导通,使 V1呈截止状态,从而使V2、V3、V4导通使其固态继电器呈接通状态,并将电源加至负载上,直流固态继电器的输出端随着输入端信号的加入而导通,信号的消失而关断。
另外,大功率低电压的直流固态继电器的输出开关普遍采用功率场效应管来替代功率三极管,以此来降低输入功率。
4.选型使用时应注意事项
4.1在选用小电流规格印刷电路板使用的固态继电器时,因引线端子为高导热材料制成,焊接时应在温度小于250℃、时间小于10S的条件下进行,如考虑周围温度的原因,必要时可考虑降额使用,一般将负载电流控制在额定值的 1/2以内使用。
4.2各种负载浪涌特性对SSR的选择
许多被控负载在接通瞬间会产生很大的浪涌电流,由于热量来不及散发,很可能使SSR内部可控硅损坏,所以用户在选用继电器时应对被控负载的浪涌特性进行分析,然后再选择继电器。使继电器在保证稳态工作前提下能够承受这个浪涌电流,选择时可参考表2各种负载时的降额系数(常温下)。

如所选用的继电器需在工作较频繁、寿命以及可靠性要求较高的场合工作时,则应在表2的基础上再乘以0.6以确保工作可靠。
一般在选用时遵循上述原则,在低电压要求信号失真小可选用采用场效应管作输出器件的直流固态继器;如对交流阻性负载和多数感性负载,可选用过零型继电器,这样可延长负载和继电器寿命,也可减小自身的射频干扰。如作为相位输出控制时,应选用随机型固态继电器。
4.3 使用环境温度的影响
固态继电器的负载能力受环境温度和自身温升的影响较大,在安装使用过程中,应保证其有良好的散热条件,额定工作电流在10A以上的产品应配散热器,100A 以上的产品应配散热器加风扇强冷 。在安装时应注意继电器底部与散热器的良好接触 ,并考虑涂适量导热硅脂以达到最佳散热效果。
如继电器长期工作在高温状态下(40℃"80℃)时,用户可根据厂家提供的最大输出电流与环境温度曲线数据,考虑降额使用来保证正常工作。
4.4 过流、过压保护措施
在继电器使用时,因过流和负载短路会造成SSR内部输出可控硅永久损坏 ,可考虑在控制回路中增加快速熔断器和空气开关予以保护型(选择继电器应选择产品输出保护,内置压敏电阻吸收回路和RC缓冲器,可吸收浪涌电压和提高dv/dt耐量);也可在继电器输出端并接 RC吸收回路和压敏电阻(MOV)来实现输出保护。选用原则是220V选用500V-600V压敏电阻,380V时可选用800V-900V压敏电阻。
4.5 继电器输入回路信号
在使用时因输入电压过高或输入电流过大超出其规定的额定参数时,可考虑在输入端串接分压电阻或在输入端口并接分流电阻,以使输入信号不超过其额定参数值。
4.6 在具体使用时,控制信号和负载电源要求稳定,波动不应大于10%,否则应采取稳压措施。
4.7 在安装使用时应远离电磁干扰,射频干扰源,以防继电器误动失控。
4.8 固态继电器开路且负载端有电压时,输出端会有一定的漏电流,在使用或设计时应注意。
4.9 固态继电器失效更换时,应尽量选用原型号或技术参数完全相同的产品,以便与原应用线路匹配,保证系统的可靠工作。
射频工程师养成培训教程套装,助您快速成为一名优秀射频工程师...
天线设计工程师培训课程套装,资深专家授课,让天线设计不再难...
上一篇:电容降压式电源原理及电路
下一篇:浅析继电器的选型与应用
射频和天线工程师培训课程详情>>

