- 易迪拓培训,专注于微波、射频、天线设计工程师的培养
220V20A布线
录入:edatop.com 点击:
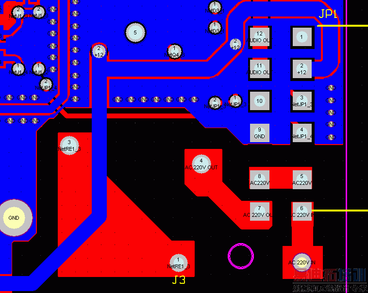
请教,图中JP1是个插座,5,6,7,8是220输入,用继电器切断220V给外部电动机的供电,
顶层是220V,底层有根12V的走线,不知道这样是否安全?
电动机的电流大概5A,220V与GND铺铜的距离是2.8mm,220V输入插座焊盘的间距是1.6mm,不知道是否安全?

顶层是220V,底层有根12V的走线,不知道这样是否安全?
电动机的电流大概5A,220V与GND铺铜的距离是2.8mm,220V输入插座焊盘的间距是1.6mm,不知道是否安全?

太小了。不安全。
1.6mm不够啊。远远不够。
2.8mm也不够。
多谢
修正,电动机的电流小于2A,
1.6mm是焊盘间隙的距离,不是中心间距哦,安全吗?
在底层还有一个12V的走线,是不是很不合理?
严重不合理!
看一下国标吧,有明确规定!
电气间隙和爬电距离需满足相关标准
GB和IEC对于进、出线处电压差220V的2端子间的电气间隙和爬电距离要求≥3mm;
PCB上电压差220V端子 涓弥怠1mm即可;
有个表格描述了不同电压对应不同要求,你可以查下,电压越低,要求越低;
所以,
220V与GND铺铜的距离是2.8mm,可以;
220V输入插座焊盘的间距是1.6mm,不可以,需3mm;你的插座要换了;
底层还有一个12V的走线,可以;
另外:220V输出火线与输入零线间也要3mm的。
射频工程师养成培训教程套装,助您快速成为一名优秀射频工程师...
射频和天线工程师培训课程详情>>

