- 易迪拓培训,专注于微波、射频、天线设计工程师的培养
晒处子板了哦~大家提建议啊~
录入:edatop.com 点击:
平生第一次制版子,在很多处理上还存在许多问题,希望大家多提提建议,哈哈
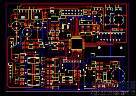
是430控制三个电磁阀,两个直流电机,一个舵机
地线处理时本来是有电源地和信号地的
水平有限就把所有的都接信号地了
下部工作我就是这个
这就作为我的第一季吧
哈哈
待续~

是430控制三个电磁阀,两个直流电机,一个舵机
地线处理时本来是有电源地和信号地的
水平有限就把所有的都接信号地了
下部工作我就是这个
这就作为我的第一季吧
哈哈
待续~

布局有待提高!
回复楼上
除了布局,对于走线还有什么看法,比如电源线和地线的走法
板子是100*70的,放的元器件感觉多了些
走线有待提高:
比如电源线太细,走线走最近的距离,部分走线的拐线可以提前
回复楼上
走线走最近的距离有的时候比较凌乱,在电磁兼容性方面是不是会有影响呢?
对于刚布板的人来说,非常不错
要赞一下。
一点看法:
元器件已经非常松了,又不是什么发热的器件,挤近一点效果会好些。
空间那么大,就将模块之间的距离拉开点吧,不说美观,调试都好。
那么大的空隙,铺下铜效果不错的。
走线首先不是要求美观的
布线并不是越美观越好,得考虑实际应用。
美观的板子不一定好用
原则上如果没有特殊要求,信号线应该越短越好。
射频工程师养成培训教程套装,助您快速成为一名优秀射频工程师...
天线设计工程师培训课程套装,资深专家授课,让天线设计不再难...
上一篇:各位,Protel对电脑硬件的要求
下一篇:这个版面是否该多设两位版主?
射频和天线工程师培训课程详情>>

