- 易迪拓培训,专注于微波、射频、天线设计工程师的培养
请给点建议
录入:edatop.com 点击:
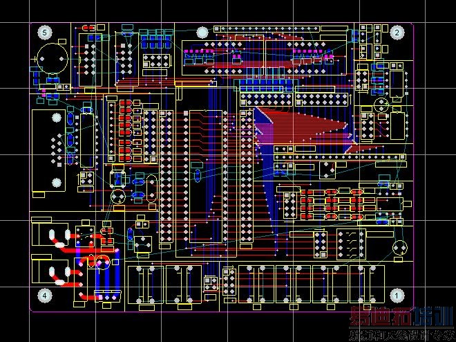
请大家看下有么有要改的地方 刚画的板子 电源地线 大家不吝赐教


给点建议啊,斑竹大哥,还有各位大熊,我这电源和地线都没有铺等着你们给点建议呢
这种板子没啥要求把,很多空间你想怎么发挥就怎么发挥,但是要方便生产才行
弹片机开发板?方便使用就好了
恩是开发板 还要自己焊
最好别两面放器件把
射频工程师养成培训教程套装,助您快速成为一名优秀射频工程师...
射频和天线工程师培训课程详情>>

