- 易迪拓培训,专注于微波、射频、天线设计工程师的培养
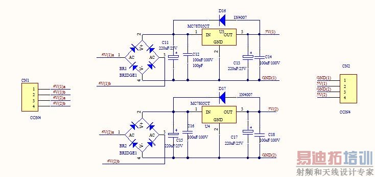
第一次画板,求指点
录入:edatop.com 点击:
另外求那个7805配散热片的pcb封装,谁有的发个给哦啊,
谢谢

谢谢

pcb板
偶的邮箱ldy0188@126.com
另外布线宽度多少合适,目前用的1mm
非三言两语可以说清楚
依我自己的学习过程:
1、多分析别人的板子;
2、网上找相关资料,貌似很多;
3、多实践;
4、勿急于求成。
第一次画的板,能用就行了,没什么要求的
整流桥的连线错了。
射频工程师养成培训教程套装,助您快速成为一名优秀射频工程师...
射频和天线工程师培训课程详情>>

