
吸取了以前的教训:以前因为PCB设计得不好,打了很多样,花了很多冤枉钱,常常是PCB打样回来了,装了一片就发现了问题,其它的板子就这样废弃了。所以这次画PCB时,我充分考虑到板子的灵活性,尽可能一板多用,这样可以省下不少钱,哈哈。

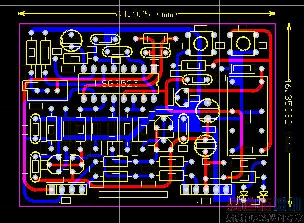
如上图:在板子上预留了一个储能电感的位置,一般情况用准开环,不装储能电感,就直接搭通,如果要用闭环稳压,就可以在这个位置装一个EC35的电感。

上图红色的东西,是一个0.6W的取样变压器,如果用差分取样,这个位置可以装二个200K的降压电阻,取样变压器的左边,一个小变压器样子的是预留的电流互感器的位置,这次因为不用电流反馈,所以没有装互感器,PCB下面直接搭通。

上面是SPWM驱动板的接口,4个圆孔下面是装H桥的4个大功率管,那个白色的东西是0.1R电流取样电阻。二个直径40的铁硅铝磁绕的滤波电感,是用1.18的线每个绕90圈,电感量约1MH,磁环初始导磁率为90。

上图是DC-DC升压电路的驱动板,用的是KA3525。这次共装了二板这样的板,一块频率是27K,用于普通变压器驱动,还有一块是16K,想试试非晶磁环做变压器效果。

这是SPWM驱动板的PCB,本方案用的是张工提供的单片机SPWM芯片TDS2285,输出部分还是用250光藕进行驱动,因为这样比较可靠。也是为了可靠起见,这次二个上管没有用自举供电,而是老老实实地用了三组隔离电源对光藕进行供电。因为上面的小变压器在打样,还没有回来,所以这块板子还没有装好。本方案中的SPWM驱动也是灵活的,既可以用单片机,也可以用纯硬件,只要驱动板的接口设计得一致,都可以插到本方案的功率板上,甚至也可以做成方波逆变器。

这次DC-DC功率部分的大管子,没有用2907,而是用了RU190N08,上图中的电流应该是190A,错打了180A。因为这管子比2907稍便宜点,所以我准备试一试。


H桥部分的大功率管,我有二种选择,一种是常用的IRFP460,还有一种是IGBT管40N60,显然这二种管子不是同一个档次的,40N60要贵得多,但我的感觉,40N60的确要可靠得多,贵是有贵的道理,但压降可能要稍大一点。

这是TO220封装的快恢复二极管,15A 1200V,也是张工提供的,价格不贵。我觉得它安装在散热板上,散热效果肯定比普通塑封管要强。
这次的变压器用的是二个EC49磁芯绕制的,每个功率500W,余量应该比较大的,初级并联,次级串联。用二个变压器的理由是:1,有利于功率的输出,2.变比小了,可能头痛的尖峰问题会少一些。

对前级进行上电,空载电流近1A,查到是变压器的原因,后来换了磁芯,空载降到360MA(每个变压器180MH,基本可以接受),可见磁芯的重要性,而现在要买到几付好的磁性实在太难了。所幸的是D极波形很好,这次的变压器应该做得还可以了,参数是:初级3+3,用0.2*29的铜带,次级44T,用0.74线二根。下一步准备为前级加载,因为一台逆变器,能不能输出预定的功率,前级质量是决定因素。只因那个大功率的开关电源还有一点小问题要解决,所以,加载可能还要过几天。


这照片上的稳压电源上显示电流为450MA,因为并不是完全空载,我在高压处挂了一个LED,用150K2W电阻降压,这个指示电路要消耗近1W功率,约增加90MA的电流。
对前级进行加载实验,前级为开环,也没有装储能电感,分二步:
第一步:加载约630W,负载是一个200R、1KW的大电阻,这时工作电流为54.5A。连续工作一小时,散热板和190N08大功率管及变压器只有微温,D极波形还比较好,尖峰刚露,不明显,这时母线高压为356V。

第二步:进一步加大负载,又挂上了二个串联的200W灯泡,这时工作电流77.9A左右,此时,实际输出功率在900W以上了,母线高压降至347V,D极波形有一路能看到明显的上冲尖峰。工作半小时,散热板温度为45度, 4个190N08管壳温度:3个为46度,有一个为51度,变压器也有点热。但快速二极管一点也不热。

如果要逆变输出1000W,前级起码要能输出1100W左右,从今天情况来看,温升好象快了些,温度主要集中在大功率MOS管和变压器。因为这样的结构,换管子很麻烦,本来想把190N08换成2907,做一个对比实验。变压器热,我还是认为磁芯质量不过关,因为在900W时,每个变压器单边绕组的电流不到20A,我用的是0.2X29MM的铜带,有5.8个平方MM,电流密度只有3A多一些,初级绕组是不应该发热的;次级有0.74X2,900W时流过的电流不到3A,也不应该热。看来磁芯实在太重要了。
明天准备用风机对散热板进行主动性散热,加载到1050W以上。
继续加大负载,再用二个150W灯泡串联接上去,因为考虑到大电流时线路的压降,把电源电压调高了0.2V,为12.4V,但到线路板还是只有12.1V(我的电源线是用二根10平方并联的)。开机后,工作电流达到98.7A,母线电压为345V,母线电流为3.151A,此时,实际输出功率为1087W。D极波形上的尖峰有点加高,达到45Vpp(因为我在设计PCB时,没有考虑用吸收回路,再加上尖峰也没有达到管子的耐压值,所以也就不去理它了)。此时,功耗达到了1194W,前级的实际效率只有91%了。变压器温升很明显了,因为我在散热板下面放了一个小风扇,所以,管子的温度一直在40度以下,我只让它工作了约20分种。

小结:前级的实验并没有结束,我还想用纳米晶磁环做一次实验,但年内肯定是没有时间了,过了年再试了。看来BT在12V时,要提高功率和效率,瓶颈主要是:1.变压器,包括磁芯质量,绕制数据及工艺等;2.大功率MOS管,内阻一定要小;3.布线及结构,我PCB反面大电流路径都有15-20MM宽的铜箔,填锡达2MM,还加焊了几根4平方的铜线,结构方面主要是散热一定要顺畅,加小风扇是很好的办法。
今天的工作本来想把RU190N08和2907做一个对比测试,测试这二种管子在不同输出功率时的效率情况,于是,先调整了各种测试仪表,先把已经装在板子上的RU190N08做了测试,测试结果如下,看来黄工的这几个管子还是算挣气,一路测下来,效率情况良好。

接下来就是花了一个多小时换管子,装上了4个全新的IRFP2907,本是兴冲冲开机,希望是一个很好的结果,但万万没有想到的是------失败!
在挂上1号负载时(二个150W灯泡串联),工作电流达41.5A,输入功率达523.3W,输出功率为283.4W,效率仅为:54%。这可是做梦都没有想到的结果,2907管子很快发热。
在百思不解的情况下,查看D极波形,居然出现了长长的尖峰:

一般情况下,出现这样的波形,肯定是怀疑变压器漏感太大,但我这二个变压器在用RU190N08时,工作得很好,在挂1号负载时,根本看不到尖峰。
我再测G极波形,发现驱动方波全部变成了梯形波,这才恍然大悟,原来是2907的驱动功率不足所致。看来2907的结电容远远大于RU190N08,用3525直接推动4个2907有点困难。为了证实我的想法,我把栅极电阻从原先的20R换成了10R,再开机,这时,在同样负载下,电流下降为28.3A(用RU190N08时只有21.9A),欠激是肯定的了,因为我的驱动板上没有装图腾柱输出,现在只好等重新做了驱动板再试了。
(驱动功率不足,D极会出现长长的尖峰,这可是第一次遇到,长见识了啊!)

上图是栅极波形,这时电阻已经换成10R,在用20R时情况还要糟很多。

上图是从3525的11、14脚上测到的波形,已经有点变形。
画了一块带图腾柱输出的DC-DC驱动板

带图腾柱输出的DC-DC驱动板的PCB终于来了,今天装了一块进行试机。
因为加了图腾柱输出,所以2907欠激的情况大为改善,但空载电流却比用190N08时要大很多,不去管它了,继续实验下去。

下面的表格是2907和190N80的工作情况对比

下图是用2907时的空载波形:

下图是用2907时,前级输出1100W时的波形照片:

从上图可以看出,空载和满载时的波形差不多。
来源:电子工程网