- 易迪拓培训,专注于微波、射频、天线设计工程师的培养
四象限DC/DC开关稳压器实现从正至负输出电压的平滑转换以满足FPGA和其他应用需要
录入:edatop.com 点击:
在很多电子系统中,有必要为特定类型负载提供双极性 (正和负) 电压或电流。需要双极性电压/电流的负载包括 FPGA体偏置应用、热电冷却器、DC 电动机以及其他很多类型的应用。
有很多传统方法可为负载提供双极性电压/电流。H 桥式设计经常使用,但是要求负载的两个端子均不能直接接地。负载的两个端子均须在正电源轨和地之间摆动,为了滤除这种斩波波形,通常会给负载串联一个电感器。负载不能直接接地可能使整个系统的机械及电气设计复杂化。H 桥式方法还需要 4 个开关组件和更加复杂的控制方法。有些负载有负端子,这种端子不能施加高偏压 (相对于地),例如:FPGA 反向偏压应用。
另一种传统方法是建立两个电源轨,一个正轨和一个负轨。人们使用各种不同的电路在稳压的正或负轨中“进行掉换”,以实现电压可低于地的双极性工作。这导致一种非常复杂的系统,一般而言效率较低,而且当输出电压跨越地电位时,会产生非线性响应。
本文给出一种新的 DC/DC 开关架构,该架构能够实现真正的 4 象限工作,这意味着,输出电压可以为正或负,电流也可以在两个方向上流动。此外,这种新架构产生的输出电压能够从一种极性向另一种极性、穿过地电位平滑转换,而且这种转换模式不产生任何非线性问题。
四象限 DC/DC 转换器
图 1 显示了这种 4 象限转换器的基本连接和组件。NFET (MN) 和 PFET (MP) 之间在反相以及恒定开关频率工作。电流模式控制 (图中未显示) 在需要时用来调制 MN 的占空比。

图 1:四象限 DC/DC 转换器拓扑
如果我们假定,该电路以固定频率工作,那么 MN 接通时间的占空比可以计算如下:

从这个等式中可以清楚地看出,在 VIN电压为正时,输出电压 VOUT可以为正 (最高为 VIN) 或负 (仅受实际 DC 因素的限制),也可以为 0V。实际上,0V 输出电平并没什么特殊之处,因为在这个工作点上,该转换器 DC 的占空比为 50%。
无论输出电压是什么极性,该转换器的输出都可以吸收或提供电流,从而使这个电路成为真正以 4 象限工作的拓扑。MN 和 MP 上的最高漏极至源极电压均为 2VIN– VOUT。例如,如果 VIN为 +12V,VOUT为 -12V,那么两个 FET 的 BVDSS 额定值必须都高于 36V。
四象限拓扑中的 LT8710
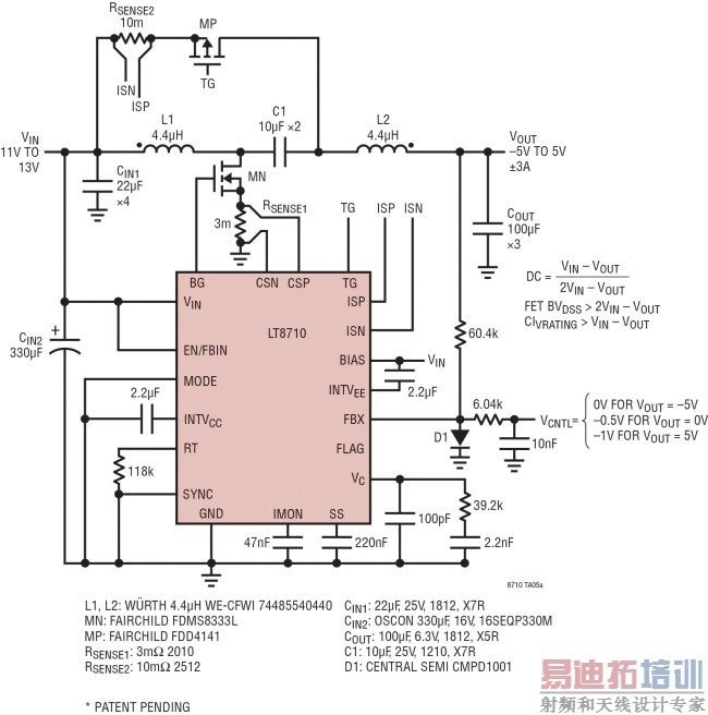
凌力尔特公司不久前推出的控制器 LT8710 可用于 4 象限拓扑。图 2 显示了一个配置为这种拓扑的完整电路,该电路已经过全面测试。这个电路的输入电压典型值为 12V,但是允许范围为 11V 至 13V。输出在 +5V 至 -5V 范围内可调,输出电流可达 ±3A。模拟控制信号 VCNTL 用来调节输出电压。LT8710 是一款 80V 控制器,因此可用来构成提供更高或更低电压及电流的其他很多版本之 4 象限转换器。

图 2:用 LT8710 构成的 4 象限转换器
该转换器的 4 象限工作能力如图 3 所示。其中,正弦曲线控制信号用来产生以 0V 为中心的正弦曲线输出电压。电感器电流可为正或负,无论是正是负,都必须让输出电压达到所要求的值。这些工作波形显示,该转换器可干净、平滑地穿越地电位工作。使用正弦波控制信号是一种随意选择,DC 信号、方波信号或其他任何类型的信号都可以使用。

图 3:正弦波输出电压穿过 0V(5ms/DIV:每格 5ms)
应用
有很多应用可以利用这种 4 象限 DC/DC 转换器。在高性能数字电路中 (比如 FPGA),体反向偏压可用于显着降低静态功耗,同时保持或改善动态性能。PMOS 和 NMOS 器件的体电压可独立控制以调节器件的门限 (VT)。当 FPGA 要求较低时,可将门限调节得较高,从而显著地降低这些数字构件中的泄漏电流。当 FPGA 要求较高时,可以降低门限,从而提高速度,并因此提高 FPGA 性能。图 4 显示了一个这种应用的高级方框图。请注意,对于 NMOS 体偏置,电压通常为 0V±300mV,这非常适合于四象限拓扑。

图 4:FPGA体偏置应用(FORU-QUARDRANT LT8710 DC/DC CONVERTER: 四象限 LT8710 DC/DC 转换器)
可从 4 象限拓扑受益的另一种应用是 DC 电动机驱动器。在很多情况下,DC 电动机需要速度调节以及反向能力。用于 4 象限转换器的 LT8710 能够同时满足这两种要求。图 5 显示了一个这类应用。请注意,DC 电动机的负端可以简单地连接至地,而正端可在正和负 10V 之间调节。与 DC 电动机驱动应用类似,4 象限拓扑还能用来驱动热电冷却器 (TEC)、音频扬声器以及其他很多应用。

图 5:驱动方向可反转的 DC 电动机驱动器(FOUR-QUADRANT LT8710 DC/DC CONVERTER:4 象限 LT8710 DC/DC 转换器;+10V (FULL FORWARD) TO -10V (FULL REVERSE):+10V (全正向) 至 -10V (全反向);MOTOR DRIVE CONTROL:电动机驱动控制)
结论
用于 4 象限 DC/DC 转换器拓扑的 LT8710 是一款强大的电路器件,能产生正和负输出电压以及正和负输出电流。与输出串联的电感器 (图 2 中的 L2) 降低了输出电压纹波。产生接近地的输出电压之过程也得到了简化,因为在这种情况下,占空比接近 50%。很多应用可受益于这一电路,包括但不限于 FPGA体偏置、DC 电动机驱动、热电冷却器以及音频驱动器。
有很多传统方法可为负载提供双极性电压/电流。H 桥式设计经常使用,但是要求负载的两个端子均不能直接接地。负载的两个端子均须在正电源轨和地之间摆动,为了滤除这种斩波波形,通常会给负载串联一个电感器。负载不能直接接地可能使整个系统的机械及电气设计复杂化。H 桥式方法还需要 4 个开关组件和更加复杂的控制方法。有些负载有负端子,这种端子不能施加高偏压 (相对于地),例如:FPGA 反向偏压应用。
另一种传统方法是建立两个电源轨,一个正轨和一个负轨。人们使用各种不同的电路在稳压的正或负轨中“进行掉换”,以实现电压可低于地的双极性工作。这导致一种非常复杂的系统,一般而言效率较低,而且当输出电压跨越地电位时,会产生非线性响应。
本文给出一种新的 DC/DC 开关架构,该架构能够实现真正的 4 象限工作,这意味着,输出电压可以为正或负,电流也可以在两个方向上流动。此外,这种新架构产生的输出电压能够从一种极性向另一种极性、穿过地电位平滑转换,而且这种转换模式不产生任何非线性问题。
四象限 DC/DC 转换器
图 1 显示了这种 4 象限转换器的基本连接和组件。NFET (MN) 和 PFET (MP) 之间在反相以及恒定开关频率工作。电流模式控制 (图中未显示) 在需要时用来调制 MN 的占空比。

图 1:四象限 DC/DC 转换器拓扑
如果我们假定,该电路以固定频率工作,那么 MN 接通时间的占空比可以计算如下:

从这个等式中可以清楚地看出,在 VIN电压为正时,输出电压 VOUT可以为正 (最高为 VIN) 或负 (仅受实际 DC 因素的限制),也可以为 0V。实际上,0V 输出电平并没什么特殊之处,因为在这个工作点上,该转换器 DC 的占空比为 50%。
无论输出电压是什么极性,该转换器的输出都可以吸收或提供电流,从而使这个电路成为真正以 4 象限工作的拓扑。MN 和 MP 上的最高漏极至源极电压均为 2VIN– VOUT。例如,如果 VIN为 +12V,VOUT为 -12V,那么两个 FET 的 BVDSS 额定值必须都高于 36V。
四象限拓扑中的 LT8710
凌力尔特公司不久前推出的控制器 LT8710 可用于 4 象限拓扑。图 2 显示了一个配置为这种拓扑的完整电路,该电路已经过全面测试。这个电路的输入电压典型值为 12V,但是允许范围为 11V 至 13V。输出在 +5V 至 -5V 范围内可调,输出电流可达 ±3A。模拟控制信号 VCNTL 用来调节输出电压。LT8710 是一款 80V 控制器,因此可用来构成提供更高或更低电压及电流的其他很多版本之 4 象限转换器。

图 2:用 LT8710 构成的 4 象限转换器
该转换器的 4 象限工作能力如图 3 所示。其中,正弦曲线控制信号用来产生以 0V 为中心的正弦曲线输出电压。电感器电流可为正或负,无论是正是负,都必须让输出电压达到所要求的值。这些工作波形显示,该转换器可干净、平滑地穿越地电位工作。使用正弦波控制信号是一种随意选择,DC 信号、方波信号或其他任何类型的信号都可以使用。

图 3:正弦波输出电压穿过 0V(5ms/DIV:每格 5ms)
应用
有很多应用可以利用这种 4 象限 DC/DC 转换器。在高性能数字电路中 (比如 FPGA),体反向偏压可用于显着降低静态功耗,同时保持或改善动态性能。PMOS 和 NMOS 器件的体电压可独立控制以调节器件的门限 (VT)。当 FPGA 要求较低时,可将门限调节得较高,从而显著地降低这些数字构件中的泄漏电流。当 FPGA 要求较高时,可以降低门限,从而提高速度,并因此提高 FPGA 性能。图 4 显示了一个这种应用的高级方框图。请注意,对于 NMOS 体偏置,电压通常为 0V±300mV,这非常适合于四象限拓扑。

图 4:FPGA体偏置应用(FORU-QUARDRANT LT8710 DC/DC CONVERTER: 四象限 LT8710 DC/DC 转换器)
可从 4 象限拓扑受益的另一种应用是 DC 电动机驱动器。在很多情况下,DC 电动机需要速度调节以及反向能力。用于 4 象限转换器的 LT8710 能够同时满足这两种要求。图 5 显示了一个这类应用。请注意,DC 电动机的负端可以简单地连接至地,而正端可在正和负 10V 之间调节。与 DC 电动机驱动应用类似,4 象限拓扑还能用来驱动热电冷却器 (TEC)、音频扬声器以及其他很多应用。

图 5:驱动方向可反转的 DC 电动机驱动器(FOUR-QUADRANT LT8710 DC/DC CONVERTER:4 象限 LT8710 DC/DC 转换器;+10V (FULL FORWARD) TO -10V (FULL REVERSE):+10V (全正向) 至 -10V (全反向);MOTOR DRIVE CONTROL:电动机驱动控制)
结论
用于 4 象限 DC/DC 转换器拓扑的 LT8710 是一款强大的电路器件,能产生正和负输出电压以及正和负输出电流。与输出串联的电感器 (图 2 中的 L2) 降低了输出电压纹波。产生接近地的输出电压之过程也得到了简化,因为在这种情况下,占空比接近 50%。很多应用可受益于这一电路,包括但不限于 FPGA体偏置、DC 电动机驱动、热电冷却器以及音频驱动器。
射频工程师养成培训教程套装,助您快速成为一名优秀射频工程师...
天线设计工程师培训课程套装,资深专家授课,让天线设计不再难...
上一篇:精确的无线温度传感器可为自身供电
下一篇:一种双路输出DC/DC变换器小型化设计
射频和天线工程师培训课程详情>>

