- 易迪拓培训,专注于微波、射频、天线设计工程师的培养
一种双路输出DC/DC变换器小型化设计
录入:edatop.com 点击:
1 前言
电源是一切电子设备的心脏部分,其质量的好坏直接影响电子设备的可靠性。目前各种高效便携式电子产品发展趋于小型化,要求供电系统体积更小、重量更轻、效率更高。目前DC-DC转换器普遍应用于电池供电的设备和要求省电的紧凑型电子设备中。应用DC-DC转换器的目的是进行电压转换,给一些器件提供合适的工作电压,保证有较高的系统效率和较小的体积。
POWER INTEGRATION(PI)公司推出的DPA Switch系列高电压DC-DC转换电路,将功率MOSFET、PWM控制器、故障保护及其他控制电路高效集成在一个单片CMOS芯片上,大大减少了电源的器件数目,降低了成本,减小了开关电源的体积和重量,简化了设计,缩短了研制生产周期,可以通过对引脚不同的配置实现高性能的设计。它同时还具备迟滞热关断的保护特性,提高了开关电源的效率和可靠性。此外,所有关键参数(比如限流点、频率、PWM增益)都具有严格的温度及绝对容差,从而简化了设计并降低了系统成本。本文以DPA422主控芯片设计了双路输出DC/DC变换器,其全部元器件约40个。
2 DPA-Switch单片开关电源
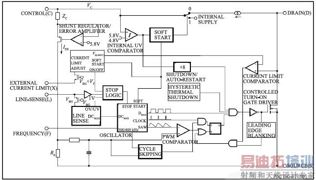
图1是DPA-Switch的内部结构框图,主要由高压电流源、5.8 V并联调整器、软启动电路、内部欠压比较器、电流限制调整电路、电流限制比较器、输入线欠压和过压检测电路、振荡器、过温保护电路、前沿消隐、功率MOSFET等模块构成。其引脚功能见下:
(1)漏极DRAIN(D)引脚
这一引脚是高压功率MOSFET的漏极输出点。此引脚经过一个开关的高压电流源给芯片内部提供开机偏置电流。同时该引脚也是漏极电流的限流点检测点。
(2)控制CONTROL(C)引脚
误差放大器及用来控制占空比的反馈电流的输入引脚。内部分流稳压电路连接节点。在正常工作时提供内部偏置电流。同时,它也用来连接供电去耦及自动重启动/补偿的电容。
(3)线电压检测LINE-SENSE(L)引脚
过压(OV)、欠压(UV)锁存、降低DCMAX的线电压前馈、远程开/关和同步时使用的输入引脚。连接至源极引脚则禁用此引脚的所有功能。
(4)外部流限设定EXTERNAL CURRENTLIMIT(X)引脚
外部流限调节和远程开/关控制引脚。连接至源极引脚则禁用此引脚的所有功能。
(5)频率FREQUENCY(F)引脚
选择开关频率的输入引脚,如果连接到源极引脚则开关频率为400 kHz,连接到控制引脚则开关频率为300 kHz。
(6)源极SOURCE(S)引脚
此引脚是输出MOSFET的源极连接点,用于功率返回端。它也是初级控制电路的公共点及参考点。

图1 功能结构框图
3 应用DPA422的开关电源设计
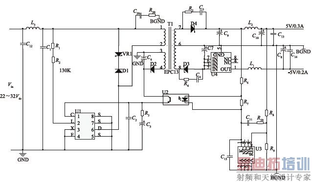
3.1 电路原理图
图2所示的电路为使用DPA422的双路输出反激式转换器原理图。对于输入输出要求隔离的应用,此设计简单、元件数目少,工作频率高,高频开关变压器尺寸小,因此该变换器设计大小为31 mm×32 mm(样机见图3),实现小型化设计。在22~32 V的直流输入电压范围内,此设计可输出±5 V、2.5 W的功率,在27 V输入时的效率大于75%。电阻R1、R2确定了输入欠压及过压的保护阈值,分别为20 V和56 V。初级侧的稳压箝位二极管VR1可以确保在输入浪涌及过压情况下U1峰值漏极电压低于220 V BVDSS的额定值。初级偏置绕组在启动后给控制引脚提供电流。二极管D2对偏置绕组电压进行整流,而C6用于减低高频开关噪声的影响,防止偏置电压的峰值充电发生。电容C2给U1提供去耦,因此要尽可能靠近控制引脚和源极引脚来放置。C3完成开机时能量的存储及自动重启动的定时。滤波电感L3为输入提供一定的滤波作用。

图2 开关电源的原理图
以+5 V输出作为主路输出,次级+5 V由肖特基二极管D4整流,-5 V由肖特基二极管D3整流,经低ESR的钽电容C7~C10滤波,从而降低开关纹波并使效率最大化。使用一个很小的次级输出电感L1、L2和陶瓷输出电容C13/C14就足以在满载时将峰峰值的高频噪音及纹波抑制到小于30 mV以下。输出电压+5 V由R8和R9构成的电压分压器进行检测,连接至2.5 V的电压参考U3。反馈补偿由R6、R7、R10、C11、C3和R3完成。电容C15作为软启动结束电容,防止开机期间输出端出现过冲。由R5、C5以及R4、C4组成的RC网络为吸收电路。为保证输出电压调整率,输出电压-5 V在输出整流后增加三端稳压管79L05(因尺寸要求,这里使用79L05,为保证效率,可选用其他DC/DC转换电路)。
3.2 高频变压器设计
高频变压器设计是电源设计的关键,可利用PIExpert专用软件实现,也可根据反激式变压器设计方法进行设计。该设计中选择开关频率为400 kHz,目的是减小变压器体积,使整个电源小型化。
下面是变压器初级绕组设计参数:
最大占空比:Dmax=0.65;
初级峰值电流:

传输功率:

初级电感量:

取L1=98 μH,峰值电流为IP=0.36 A。
初次级匝比:

下面是变压器次级绕组设计参数:
次级绕组峰值电流:

次级绕组整流管最高反向峰值电压:

反馈绕组整流管最高反向峰值电压:

次级绕组匝数:

反馈绕组匝数:

UF1:次级绕组肖特基整流管正向压降;
UF2:反馈电路中高速开关整流管正向压降;
UDS(ON):开关管导通电压。
另外,-5 V在本设计中输出因有79L05,故考虑其最小压差2.5 V,该路输出的绕组电压考虑7.5 V。在空间允许的情况下可采用非隔离DC/DC电路进行稳压,可适当增加其效率。
下面是变压器选择设计参数:
视在功率: PT=P0+P0/η(η取0.98)
面积乘积:

KW:变压器窗口系数,一般取0.3;
J:电流密度,取5 A/mm2;
Kf:波形系数,取4;
则AP=0.005 cm4。
根据AP查磁芯手册,磁芯选择EPC13(3F3材料)。
原边匝数:

因n=5,取Ns1(+5 V)为6匝,于是Np=Ns1·n=30,Ns2(-5 V)=9,反馈绕组匝数:NF=14。
为了避免磁芯饱和,在磁回路中加入一个适当的气隙,计算如下:

在选择绕组线径时,考虑趋肤效应和临近效应,反馈绕组采用#31AWG线双线并绕。绕线长度尽可能短,为减小损耗,尽可能减小变压器的漏感,原边绕组和负边绕组采用间绕方式。在变压器的绕制中注意两点:(1)将变压器的原边绕组放在骨架的最内层,可减少原边线圈的平均每匝长度,从而减少原边绕组的杂散电容。同时,由于原边绕组在变压器的最内层,可以被变压器的其他绕组所屏蔽,从而减少变压器与其他邻近元件的噪声耦合。(2)将辅助供电绕组放在变压器的最外层,可增强该绕组与其他副边绕组的耦合而减弱与原边绕组的耦合。由于增强了与副边绕组的耦合,辅助供电绕组上的电压可以更准确地跟随输出电压变化。同时由于减弱了与原边绕组的耦合,可减少由于初级漏感尖峰而引起的偏置绕组电压尖峰。这两方面都增强了输出电压调节性能。
3.3 输出LC滤波器的选择
由输出电感和输出电容所组成的滤波器,在滤波器谐振频率点处的环路响应上具有两个极点。由于滤波器为损耗相当低的谐振电路,因而在接近谐振频率点处的增益和相位的变化相当突然。因此,用于调整环路响应的极点和零点应避开该频率区域或者对此谐振加以补偿。适当地选择输出滤波器的谐振频率点可以降低反馈环路设计的复杂性。谐振频率点的位置应允许设计者采用有限数目且数值合理的补偿元件来调整得到所需要的响应特性。输出电容的ESR具有一个零点,可以对滤波器的一个极点进行补偿。但是,对于低ESR的钽电解电容,通常其零点所对应的频率过高,在所希望的环路带宽内不能够充分地抵消滤波器的影响。在某些可以使用标准低ESR电解电容的情况下,较高的ESR使得ESR零点位于足够低的频率点上,从而增加了有效的附加相位裕量。 输出滤波电容为足够多的电容并联在一起使用最为合理。
4 实验结果
笔者通过对以上设计数据进行优化和微调,研制出符合设计要求的样机(如图3),常温条件下测试结果见表1。

图3 样机照片
表1 样机测试结果

最后对开关电源进行了高低温实验,分别在-45 ℃和85 ℃的条件下考核,实验结果表明该电源可以在-45~85 ℃条件下正常工作,达到了设计要求,表明该电源运行可靠,输出稳定。
电源是一切电子设备的心脏部分,其质量的好坏直接影响电子设备的可靠性。目前各种高效便携式电子产品发展趋于小型化,要求供电系统体积更小、重量更轻、效率更高。目前DC-DC转换器普遍应用于电池供电的设备和要求省电的紧凑型电子设备中。应用DC-DC转换器的目的是进行电压转换,给一些器件提供合适的工作电压,保证有较高的系统效率和较小的体积。
POWER INTEGRATION(PI)公司推出的DPA Switch系列高电压DC-DC转换电路,将功率MOSFET、PWM控制器、故障保护及其他控制电路高效集成在一个单片CMOS芯片上,大大减少了电源的器件数目,降低了成本,减小了开关电源的体积和重量,简化了设计,缩短了研制生产周期,可以通过对引脚不同的配置实现高性能的设计。它同时还具备迟滞热关断的保护特性,提高了开关电源的效率和可靠性。此外,所有关键参数(比如限流点、频率、PWM增益)都具有严格的温度及绝对容差,从而简化了设计并降低了系统成本。本文以DPA422主控芯片设计了双路输出DC/DC变换器,其全部元器件约40个。
2 DPA-Switch单片开关电源
图1是DPA-Switch的内部结构框图,主要由高压电流源、5.8 V并联调整器、软启动电路、内部欠压比较器、电流限制调整电路、电流限制比较器、输入线欠压和过压检测电路、振荡器、过温保护电路、前沿消隐、功率MOSFET等模块构成。其引脚功能见下:
(1)漏极DRAIN(D)引脚
这一引脚是高压功率MOSFET的漏极输出点。此引脚经过一个开关的高压电流源给芯片内部提供开机偏置电流。同时该引脚也是漏极电流的限流点检测点。
(2)控制CONTROL(C)引脚
误差放大器及用来控制占空比的反馈电流的输入引脚。内部分流稳压电路连接节点。在正常工作时提供内部偏置电流。同时,它也用来连接供电去耦及自动重启动/补偿的电容。
(3)线电压检测LINE-SENSE(L)引脚
过压(OV)、欠压(UV)锁存、降低DCMAX的线电压前馈、远程开/关和同步时使用的输入引脚。连接至源极引脚则禁用此引脚的所有功能。
(4)外部流限设定EXTERNAL CURRENTLIMIT(X)引脚
外部流限调节和远程开/关控制引脚。连接至源极引脚则禁用此引脚的所有功能。
(5)频率FREQUENCY(F)引脚
选择开关频率的输入引脚,如果连接到源极引脚则开关频率为400 kHz,连接到控制引脚则开关频率为300 kHz。
(6)源极SOURCE(S)引脚
此引脚是输出MOSFET的源极连接点,用于功率返回端。它也是初级控制电路的公共点及参考点。

图1 功能结构框图
3 应用DPA422的开关电源设计
3.1 电路原理图
图2所示的电路为使用DPA422的双路输出反激式转换器原理图。对于输入输出要求隔离的应用,此设计简单、元件数目少,工作频率高,高频开关变压器尺寸小,因此该变换器设计大小为31 mm×32 mm(样机见图3),实现小型化设计。在22~32 V的直流输入电压范围内,此设计可输出±5 V、2.5 W的功率,在27 V输入时的效率大于75%。电阻R1、R2确定了输入欠压及过压的保护阈值,分别为20 V和56 V。初级侧的稳压箝位二极管VR1可以确保在输入浪涌及过压情况下U1峰值漏极电压低于220 V BVDSS的额定值。初级偏置绕组在启动后给控制引脚提供电流。二极管D2对偏置绕组电压进行整流,而C6用于减低高频开关噪声的影响,防止偏置电压的峰值充电发生。电容C2给U1提供去耦,因此要尽可能靠近控制引脚和源极引脚来放置。C3完成开机时能量的存储及自动重启动的定时。滤波电感L3为输入提供一定的滤波作用。

图2 开关电源的原理图
以+5 V输出作为主路输出,次级+5 V由肖特基二极管D4整流,-5 V由肖特基二极管D3整流,经低ESR的钽电容C7~C10滤波,从而降低开关纹波并使效率最大化。使用一个很小的次级输出电感L1、L2和陶瓷输出电容C13/C14就足以在满载时将峰峰值的高频噪音及纹波抑制到小于30 mV以下。输出电压+5 V由R8和R9构成的电压分压器进行检测,连接至2.5 V的电压参考U3。反馈补偿由R6、R7、R10、C11、C3和R3完成。电容C15作为软启动结束电容,防止开机期间输出端出现过冲。由R5、C5以及R4、C4组成的RC网络为吸收电路。为保证输出电压调整率,输出电压-5 V在输出整流后增加三端稳压管79L05(因尺寸要求,这里使用79L05,为保证效率,可选用其他DC/DC转换电路)。
3.2 高频变压器设计
高频变压器设计是电源设计的关键,可利用PIExpert专用软件实现,也可根据反激式变压器设计方法进行设计。该设计中选择开关频率为400 kHz,目的是减小变压器体积,使整个电源小型化。
下面是变压器初级绕组设计参数:
最大占空比:Dmax=0.65;
初级峰值电流:

传输功率:

初级电感量:

取L1=98 μH,峰值电流为IP=0.36 A。
初次级匝比:

下面是变压器次级绕组设计参数:
次级绕组峰值电流:

次级绕组整流管最高反向峰值电压:

反馈绕组整流管最高反向峰值电压:

次级绕组匝数:

反馈绕组匝数:

UF1:次级绕组肖特基整流管正向压降;
UF2:反馈电路中高速开关整流管正向压降;
UDS(ON):开关管导通电压。
另外,-5 V在本设计中输出因有79L05,故考虑其最小压差2.5 V,该路输出的绕组电压考虑7.5 V。在空间允许的情况下可采用非隔离DC/DC电路进行稳压,可适当增加其效率。
下面是变压器选择设计参数:
视在功率: PT=P0+P0/η(η取0.98)
面积乘积:

KW:变压器窗口系数,一般取0.3;
J:电流密度,取5 A/mm2;
Kf:波形系数,取4;
则AP=0.005 cm4。
根据AP查磁芯手册,磁芯选择EPC13(3F3材料)。
原边匝数:

因n=5,取Ns1(+5 V)为6匝,于是Np=Ns1·n=30,Ns2(-5 V)=9,反馈绕组匝数:NF=14。
为了避免磁芯饱和,在磁回路中加入一个适当的气隙,计算如下:

在选择绕组线径时,考虑趋肤效应和临近效应,反馈绕组采用#31AWG线双线并绕。绕线长度尽可能短,为减小损耗,尽可能减小变压器的漏感,原边绕组和负边绕组采用间绕方式。在变压器的绕制中注意两点:(1)将变压器的原边绕组放在骨架的最内层,可减少原边线圈的平均每匝长度,从而减少原边绕组的杂散电容。同时,由于原边绕组在变压器的最内层,可以被变压器的其他绕组所屏蔽,从而减少变压器与其他邻近元件的噪声耦合。(2)将辅助供电绕组放在变压器的最外层,可增强该绕组与其他副边绕组的耦合而减弱与原边绕组的耦合。由于增强了与副边绕组的耦合,辅助供电绕组上的电压可以更准确地跟随输出电压变化。同时由于减弱了与原边绕组的耦合,可减少由于初级漏感尖峰而引起的偏置绕组电压尖峰。这两方面都增强了输出电压调节性能。
3.3 输出LC滤波器的选择
由输出电感和输出电容所组成的滤波器,在滤波器谐振频率点处的环路响应上具有两个极点。由于滤波器为损耗相当低的谐振电路,因而在接近谐振频率点处的增益和相位的变化相当突然。因此,用于调整环路响应的极点和零点应避开该频率区域或者对此谐振加以补偿。适当地选择输出滤波器的谐振频率点可以降低反馈环路设计的复杂性。谐振频率点的位置应允许设计者采用有限数目且数值合理的补偿元件来调整得到所需要的响应特性。输出电容的ESR具有一个零点,可以对滤波器的一个极点进行补偿。但是,对于低ESR的钽电解电容,通常其零点所对应的频率过高,在所希望的环路带宽内不能够充分地抵消滤波器的影响。在某些可以使用标准低ESR电解电容的情况下,较高的ESR使得ESR零点位于足够低的频率点上,从而增加了有效的附加相位裕量。 输出滤波电容为足够多的电容并联在一起使用最为合理。
4 实验结果
笔者通过对以上设计数据进行优化和微调,研制出符合设计要求的样机(如图3),常温条件下测试结果见表1。

图3 样机照片
表1 样机测试结果

最后对开关电源进行了高低温实验,分别在-45 ℃和85 ℃的条件下考核,实验结果表明该电源可以在-45~85 ℃条件下正常工作,达到了设计要求,表明该电源运行可靠,输出稳定。
射频工程师养成培训教程套装,助您快速成为一名优秀射频工程师...
天线设计工程师培训课程套装,资深专家授课,让天线设计不再难...
上一篇:四象限DC/DC开关稳压器实现从正至负输出电压的平滑转换以满足FPGA和其他应用需要
下一篇:热插拔控制器在直流升压电路中的设计应用
射频和天线工程师培训课程详情>>

