- 易迪拓培训,专注于微波、射频、天线设计工程师的培养
第一次画板,请大家多多指教
录入:edatop.com 点击:
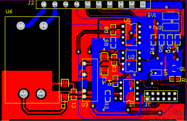
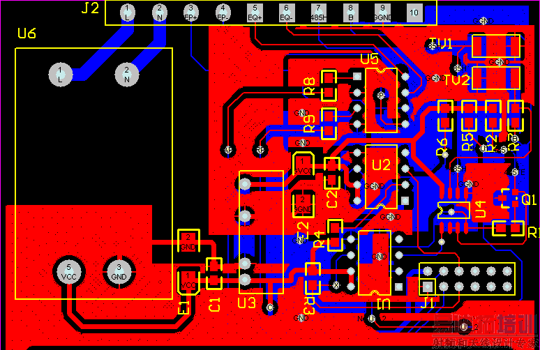
这是块电源板,直接用的ac/dc模块,还有个通信线路,请各位给看看布局走线有什么不合理的地方,小弟在此谢谢大家!
这是底层:

这是顶层:

这是底层:

这是顶层:

各位大侠,指教一下!
好板!
蛮不错的了,我毕业一年就画过一个LCD转接板,搞的很郁闷。
谢谢!第一次,真不怎么懂。
我觉得其中有些线太细了应该加宽!
线确实太细了,也没加泪滴
PS:
这么乱糟糟的一小块,除了个乱字,看不出啥。
1、过孔不要打在丝印上,位号方向要有规律
2、器件可全部采用插装的,简化生产工艺
3、J2处220VAC和小信号引脚太近,考虑增加安全距离
4、布局有问题,GGND和GND之间安排好 涓
我瞎说两句:
1.丝印不要放在元件的下面,应该放在元件外框外面。同时考虑元件的高度,使得从一定角度看过去依然能看到元件标号。做过维修的话就知道了;
2.尽量将所有元件的丝印的方向统一成一个方向,同样为了排除故障或维修方便;
3.有些线太细了,尽量加粗。通孔处使用泪滴形,一来是降低加工难度,二来提高线路抗腐蚀或摩擦能力,最后也是维修考虑,DIP封装元件如果导线过细,在拆下元件的时候容易撕裂焊盘;
4.E1原地调转180度,这样布线更好布一点,同时和E2同一方向,便于降低焊接事故;
5.把U6下面全部铺铜,帮助DC/DC模块散热。
当然,如果故意弄些瑕疵等着下次卖给别人新东西的话,这个板应该可以了,呵呵。
谢谢各位,小弟不胜感激,我会加以改正的!
射频工程师养成培训教程套装,助您快速成为一名优秀射频工程师...
天线设计工程师培训课程套装,资深专家授课,让天线设计不再难...
上一篇:单面板,跳线过多,寻求
下一篇:PCB位置的问题
射频和天线工程师培训课程详情>>

