- 易迪拓培训,专注于微波、射频、天线设计工程师的培养
点评一下,菜鸟画的
录入:edatop.com 点击:

顺便请教一下
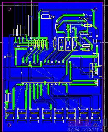
加载网络表后,我排好元件,手工在底层布线,怎么有些导线的颜色成那个样子了呢
那是安全线距没设计好.
绿色的说明 元件靠的太密了。
TooLs---ResetErrorMakers就把颜色变回来了。
谢谢,楼上的,
怎么看起来那么迷糊呢/
大家都说说嘛,看看那里还要改进
元件问题
元件应该排得紧凑些。
怎么就開始覆銅了?
請各位大哥指點!謝謝
菜鸟就是菜鸟....
射频工程师养成培训教程套装,助您快速成为一名优秀射频工程师...
天线设计工程师培训课程套装,资深专家授课,让天线设计不再难...
上一篇:画PCB时,大家喜欢往背面放器件吗?
下一篇:怎么把原理图转换到WORD里
射频和天线工程师培训课程详情>>

