- 易迪拓培训,专注于微波、射频、天线设计工程师的培养
怎么都没了,重新发一下
录入:edatop.com 点击:
欢迎大家拍砖


底层板
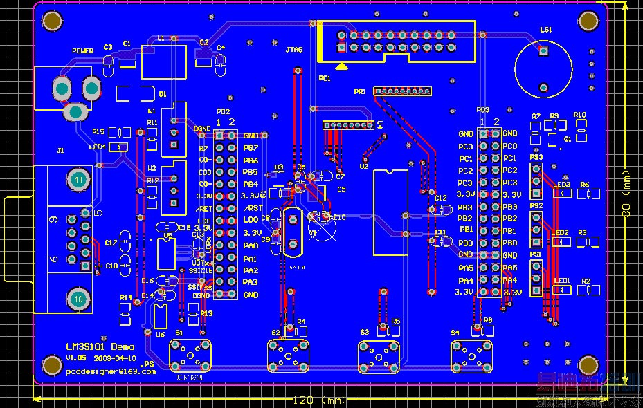
晶振太远了
需要再增加一些地孔
比如U2下的覆铜
谢谢楼上两位朋友的建议,已经做了修改,欢迎大家继续拍
刚刚又做了修改,把晶振移的更近一些
TOPLAYER
BOTTOM LAY
欢迎继续拍砖
射频工程师养成培训教程套装,助您快速成为一名优秀射频工程师...
天线设计工程师培训课程套装,资深专家授课,让天线设计不再难...
上一篇:protel99se中 3d视图 的元件,的完好显示 取决于什么?
下一篇:大家:对AD/DA的地线处理怎么看?
射频和天线工程师培训课程详情>>

