- 易迪拓培训,专注于微波、射频、天线设计工程师的培养
晒板了,多给点意见
录入:edatop.com 点击:
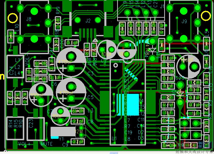
最近对LAYOUT板还是很感兴趣的,画了一块USB功放的板子,不是很大,但是觉得自己还是提高了很多。希望高手帮我看一下,多给一些意见,须要注意那些。


晒板了,多给点意见
焊盘上放字,只是在焊接时方便,做样板不会加上的.可以关掉啊
不错就是--
固定孔离导线有些近
极性元件可以的话统一方向
焊盘上放字影响焊接
直插器件焊盘大小是过孔的两倍
看看不敢评论
RE
你这个颜色调的还真个性。
U1的引出线比垫子宽了
U1的引出线比垫子宽了,一般引出线的线宽最多与垫子同宽,如果是电源,可以用较细的线引出一段再变成粗线
射频工程师养成培训教程套装,助您快速成为一名优秀射频工程师...
天线设计工程师培训课程套装,资深专家授课,让天线设计不再难...
上一篇:24V的电压怎么分成两个12V的电压?请帮帮忙,谢谢
下一篇:万年历PCB板设计
射频和天线工程师培训课程详情>>

