- 易迪拓培训,专注于微波、射频、天线设计工程师的培养
第一次画PCB,们给个意见了
录入:edatop.com 点击:
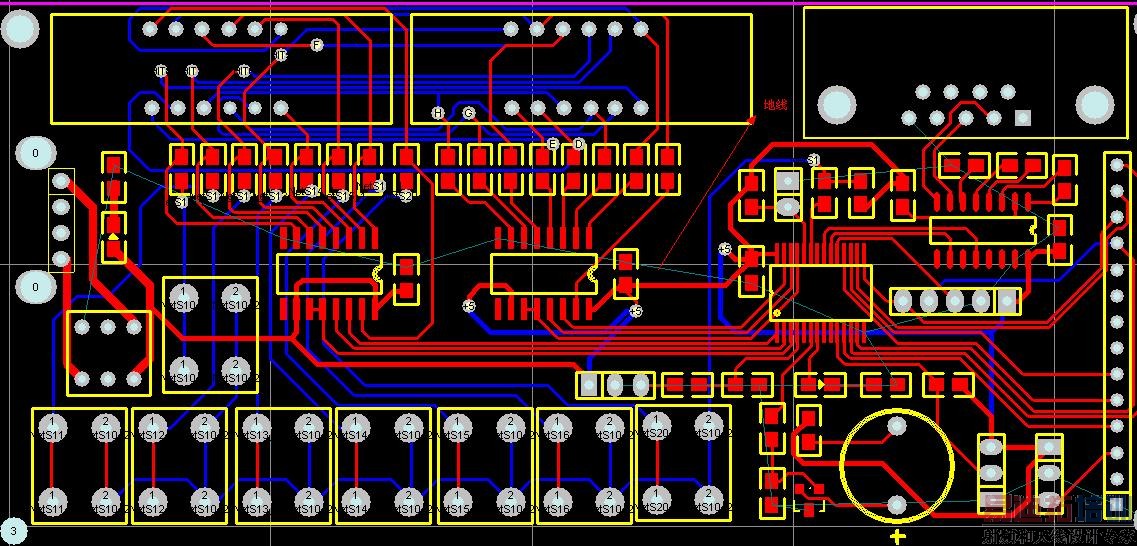
第一次画开发板的PCB,大虾们给个意见;之前画的一个做出来错误比较多,这次不敢轻易投板,请各位大侠们给个意见,顺便也晒晒板子了!


好像还有飞线。
有些过孔距焊盘好像有点近,整体感觉有点乱。还要努力啊
如楼上说的,整体上给人感觉比较乱,建议按功能块布局。同时IC相临两个脚的连接最好在IC脚位外面连接。
这种PCB根本不能用于批量生产,后期的处理没作,建议多看看别人的板子.
看样子是用USB-A取电的。封装画错了,中间两个焊盘距离应该近一些。
采用USB-B母座会好一些,毕竟可以直接用USB打印机线;
USB和DB9固定焊盘最好开槽
这种图不用看都知道是MCU+164/165+N按键+N个LED+串口……最好上个图让大家指正一下,避免再重复打样。
开发板呀,还是多对比一下吧
再接再厉!最好找有经验的人交流交流!
谢谢各位的建议,我会逐一改正,让我受益不少。
有点心急,没有过多考虑。
射频工程师养成培训教程套装,助您快速成为一名优秀射频工程师...
天线设计工程师培训课程套装,资深专家授课,让天线设计不再难...
上一篇:一个正版的PROTEL要多少钱
下一篇:新手求助5个问题望指点
射频和天线工程师培训课程详情>>

