- 易迪拓培训,专注于微波、射频、天线设计工程师的培养
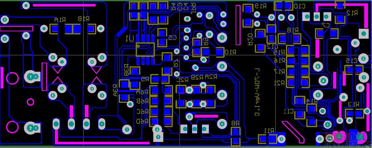
开关电源板

这是没有丝印线的
看不出来哟
产品设计好,要生产出来!才能发现实际问题!
产品设计好,要生产打样!才能发现实际问题!
相关链接:
http://www.cwpcb.cn/
挺好,开关电源布板是要些水平的
请教:这种粗的走线是怎么实现的?
请教:这种粗的走线是怎么实现的?
re
上次看过一贴子,里面有PCB文件,看到是用大量的小块敷铜实现的
回6楼
我使用覆铜这个方法实现的,因为刚刚布线不漂所以想到用辅助线条把布局搞好然后再沿着线覆铜这种笨方法!
看上去,很好漂亮!
看上去,很好漂亮!
看起来不错哦.
不知道共模电感那两个小三角的意义.希望解释一下
回10楼
那只是为了检修方便做出来检测电流
楼主画的不错 学习了!
补充一下上边提到大面积走线99se可以用placefile里边的放置矩形填充也可以的!
请问 楼主几个问题:
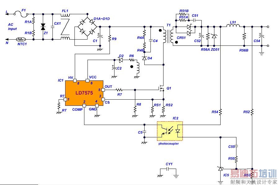
上边的图开关电源是自激的吗驱动芯片是什么型号的啊?楼主的板子在板子的正面和反面的表示层没见过这种画法应该是单面的板子吧!板子有没有保护什么的?学习了!
多谢!
Place--Fill命令不方便修改,还是用LZ所谓的“笨方法”画出来的板子漂亮!PCB布线不是技术,而是艺术!深有体会!
回十四楼
是自激的,用台湾通嘉公司的LD7575电源芯片,为了节约成本是用了单面板,芯片外围电路带的保护和后端输入的保护
应用电路图
回复楼主应该是 它激 式开关电源
pwmld7575给你介绍一种uc3845bn挺好使的哦!
回答上面说的为什么布线那么粗!
楼主在画图中,大量使用矩形铺铜实现的。
我记得有个帖子也是开关电源pcb的
我记得有个帖子也是开关电源pcb的,ms有人说他的板线的间距太小了,一般开关电源哪个地方的间距要比较大
COMP短点会更好
我的经验分析:COMP和CS分开走是好的,但是COMP走线太长的话是不好的。
COMP和CS走在一起会使COMP受到CS的影响,输出不好,严重的话可能会使ic工作状态不正常。
COMP走线太长则容易引入干扰,输出也会受到影响
射频工程师养成培训教程套装,助您快速成为一名优秀射频工程师...
天线设计工程师培训课程套装,资深专家授课,让天线设计不再难...
上一篇:外批到外面画板
下一篇:揭露Altium公司的强卖行为

