- 易迪拓培训,专注于微波、射频、天线设计工程师的培养
你见过的画的最烂的一块电路板
录入:edatop.com 点击:
大家好。首先你进来了.我非常感谢.希望你看了这个板子,一定要留下一句话.我第一次画板,基本是什么都不懂.你的一句话,我就会从中学到很多东西.谢谢.一定要多批评我!你的一句指点,包括这块板.包括对我以后的建议.非常感激.


哦。图传错了。怎么修改啊
多看别人是怎么画的
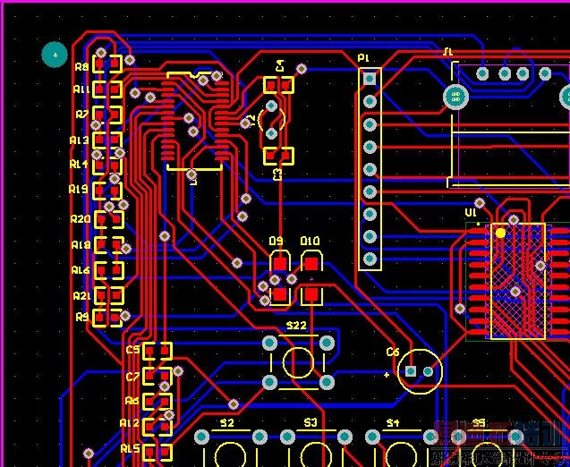
噢,我说呢,这图看着是自动布线的结果。
编辑就可以改了
想起当年
当年第一块板也是自动布线,结果被老师骂得狗血喷头。
请问ls不自动.难道要一根根自己布吗?
可以肯定,LS没做过实际项目
对,我就是自动布线,然后修改我自己看着不合理的线
第一次画,基本什么都不懂
怎么看出的自动布线?大家多说说话,每一句话我都能从中学到东西。谢谢
接着传
还有
建议LZ拆了自己手动布
把现在的保留一份,自己布完之后2个PCB对比一下
哦.
按ls说的做,这样可以练习自己的步线能力.是吧.好的。
我下午布,布完之后发上来,等着大家批评.
俺从来不用自动布线!
自动布线,乱78糟的
自动布线
杂乱无章。
电源线即没有加粗,也没有铺地,
自动布线与手工修改的区别
自动布线
自动布线与手工修改的区别
手工修改的
实际产品
实际产品
自己习惯就好。
我就是常自己布,自动的很差,稍复杂的布通率很低。除非很复杂的板,规则设好了,自动布---自己修改。
射频工程师养成培训教程套装,助您快速成为一名优秀射频工程师...
天线设计工程师培训课程套装,资深专家授课,让天线设计不再难...
上一篇:上一个挨砖板,看问题关键.
下一篇:晾板-- 板子晾好了就收哦
射频和天线工程师培训课程详情>>

