- 易迪拓培训,专注于微波、射频、天线设计工程师的培养
第一次画图,请大家帮忙看看,先谢过了
录入:edatop.com 点击:

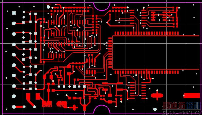
顶层
底层
请帮忙看看,给位大虾
像蓝牙PCB.
像蓝牙PCB.带邮票孔的小板.右上角好像是24C02.
真第一次画算很不错了.
个人兴趣:如果真是邮票的话,邮票下面铺个方形的白油.
是这样的
不是蓝牙PCB,是一个无线收发的PCB,右边中间是无线模块,从左边采集信号,通过无线发射,或无线接收信号,启动采集。
邮票孔是什么?
中间贴的那个无线小板
中间贴的那个无线小板,一般是一排排整齐的半边的焊盘,跟邮票一样.
很不错 布局多下点功夫
谢谢!
hong
很好,可惜我都不会呀
很好啦,看得出楼主足够细心
这图比某些“高手”布得好多了
不错。
不错
给你一个建议
看到你上面有一个主控IC,其他的就不说了,发现你的图片里面没有晶振,看到一个类似的东西,不过不敢确定,很像是电容,不管了,如果有晶振,请把它靠近IC
楼上的几位眼光真利害
也给楼主鼓励。
re:研究所
谢谢这位了,我想你说的是那个保险丝吧,IC用的是一个集成块,晶振都在那个IC里了。
re:isoar
谢谢了,刚从学校出来,第一次做板子,但都不会,还望今后多指点。
射频工程师养成培训教程套装,助您快速成为一名优秀射频工程师...
射频和天线工程师培训课程详情>>

