- 易迪拓培训,专注于微波、射频、天线设计工程师的培养
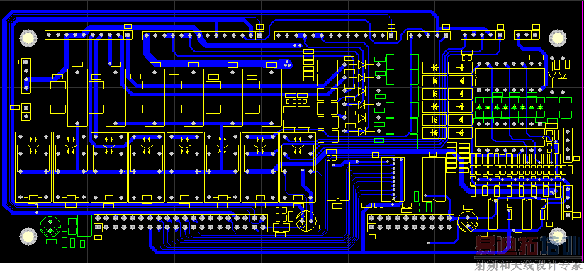
最近画的一块板子
录入:edatop.com 点击:
好久没画板啦,请大家多提意见,谢谢!


顶层
底层
挺规矩
随便说说
底层导线离边缘太近调整一下用于继电器的二级管方向未标。
呵呵,谢谢!改进中
嗯
我是个新手,我就想问一下,左右两边的线是不是太靠近边缘了,波峰焊接的时候听说不好弄的,听说一般要离边缘3mm?搞不好机器容易把你边缘布的线弄坏。
嗯
还有就是国家标准规定边缘要留出足够的爬电距离吧?
最上边的插座焊孔小不小。
不错啊
蛮漂亮的哦
这线走的 真规正
怎么还有绿色
绿色没关系,自己觉得正确就行了,机器比较笨,死认规则
好
画的真好
你把二极管放在继电器下面,怎么焊接呢?
你把二极管放在继电器下面,怎么焊接呢?
你把二极管放在继电器下面,怎么焊接呢?
那不是二极管,是继电器的线圈
有的线太细了,能粗尽量粗点
有两个集成块引脚连成一片了
画得很好了:(
最近画的一块板子
画的很好,很规正.
楼主 你在哪学的啊
我也想学protel但只自己看书有好多和实际操作不一样啊哪有学这个的啊
射频工程师养成培训教程套装,助您快速成为一名优秀射频工程师...
天线设计工程师培训课程套装,资深专家授课,让天线设计不再难...
上一篇:新手画图,多指教
下一篇:现在最常用的工具是什么?
射频和天线工程师培训课程详情>>

