- 易迪拓培训,专注于微波、射频、天线设计工程师的培养
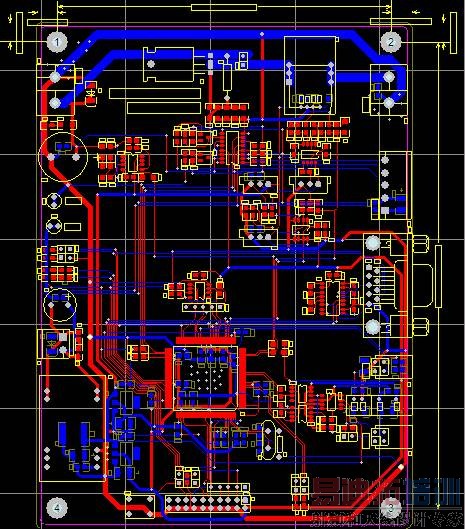
帮我看看如何改进布线.
录入:edatop.com 点击:
改了两天,看看还是不理想,大家帮我看看如何改进,谢谢!


背面
双面
覆铜后
欢迎大家拍砖!
欢迎拍砖!
楼上的价格还凑合
单面双面板贵了点,不过交期还挺快,4层650是真的便宜,何况交期才5-6天,线宽最小多少啊?bga的能做不
评论
这个板子空间那么大,很多可以该的地方哈你那根电源线绕了3/4个板子这种布线不是很合理哈
实际上,板子可以缩小一半左右.
各种信号线都是越短越好
太空了
多研究下布局吧。
说不定别人板子就规定要这个尺寸?
布局不合理
布局不合理
请教楼主板子的拐角出的 弧线拐弯是怎么设置的啊?
给您个小建议
板子面积那么大,电源和地线可以在一层布通,
你那样上下折腾的效果不好。
可能是AUTO出来的
布局明显不合理
射频工程师养成培训教程套装,助您快速成为一名优秀射频工程师...
天线设计工程师培训课程套装,资深专家授课,让天线设计不再难...
上一篇:网站DIY项目,有空来布板
下一篇:一直没解决的问题,请详细讲解一下
射频和天线工程师培训课程详情>>

