- 易迪拓培训,专注于微波、射频、天线设计工程师的培养
电源启动板 画出来了,大家多提意见哦.
录入:edatop.com 点击:
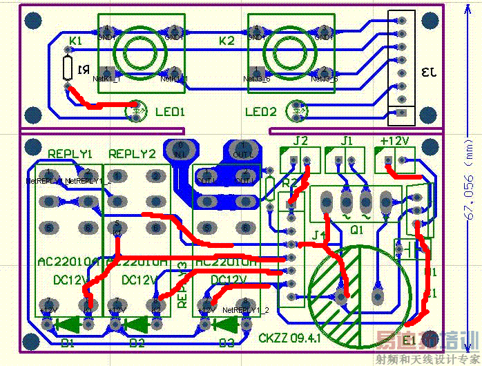
上次发了个双面的,今天发个单面的,望大家多提意见...


如图
谢谢 指点... 这次单面板的怎么样呀?
多谢了,我会 修改的,多谢意见...
很好啊
太差的都没法说了
再请教 一下 :
我在板上的线0.5mm我这样行吗:由于在板子上的距离短我能走1A的电流吗?
多谢!
不行
要过1A的电流至少要1mm,加厚铜另说.
恩, 多谢了!
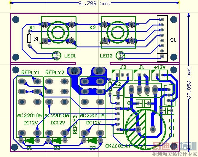
修改后的...
把线加粗了
电源滤波 处 又 改了改 ......
射频工程师养成培训教程套装,助您快速成为一名优秀射频工程师...
天线设计工程师培训课程套装,资深专家授课,让天线设计不再难...
上一篇:打印原理图的问题
下一篇:求助:关于原理图电阻符号问题?
射频和天线工程师培训课程详情>>

